View a markdown version of this page

Ekspresi kondisi - AWS AppSync GraphQL

Terjemahan disediakan oleh mesin penerjemah. Jika konten terjemahan yang diberikan bertentangan dengan versi bahasa Inggris aslinya, utamakan versi bahasa Inggris.

Ekspresi kondisi

Saat Anda mengubah objek di DynamoDB dengan menggunakan operasiPutItem,UpdateItem, dan DeleteItem DynamoDB, Anda dapat secara opsional menentukan ekspresi kondisi yang mengontrol apakah permintaan harus berhasil atau tidak, berdasarkan status objek yang sudah ada di DynamoDB sebelum operasi dilakukan.

Fungsi AWS AppSync DynamoDB memungkinkan ekspresi kondisi yang akan ditentukan PutItem dalamUpdateItem,, DeleteItem dan meminta objek, dan juga strategi untuk mengikuti jika kondisi gagal dan objek tidak diperbarui.

Contoh 1

Objek PutItem permintaan berikut tidak memiliki ekspresi kondisi. Akibatnya, ia menempatkan item di DynamoDB bahkan jika item dengan kunci yang sama sudah ada, sehingga menimpa item yang ada.

import { util } from '@aws-appsync/utils'; export function request(ctx) { const { foo, bar, ...values} = ctx.args return { operation: 'PutItem', key: util.dynamodb.toMapValues({foo, bar}), attributeValues: util.dynamodb.toMapValues(values), }; }

Contoh 2

PutItemObjek berikut memang memiliki ekspresi kondisi yang memungkinkan operasi berhasil hanya jika item dengan kunci yang sama tidak ada di DynamoDB.

import { util } from '@aws-appsync/utils'; export function request(ctx) { const { foo, bar, ...values} = ctx.args return { operation: 'PutItem', key: util.dynamodb.toMapValues({foo, bar}), attributeValues: util.dynamodb.toMapValues(values), condition: { expression: "attribute_not_exists(id)" } }; }

Secara default, jika pemeriksaan kondisi gagal, fungsi AWS AppSync DynamoDB memberikan kesalahan untuk mutasi.

Namun, fungsi AWS AppSync DynamoDB menawarkan beberapa fitur tambahan untuk membantu pengembang menangani beberapa kasus tepi umum:

  • Jika fungsi AWS AppSync DynamoDB dapat menentukan bahwa nilai saat ini di DynamoDB cocok dengan hasil yang diinginkan, ia memperlakukan operasi seolah-olah berhasil pula.

  • Alih-alih mengembalikan kesalahan, Anda dapat mengonfigurasi fungsi untuk memanggil fungsi Lambda khusus untuk memutuskan bagaimana fungsi AWS AppSync DynamoDB harus menangani kegagalan.

Ini dijelaskan secara lebih rinci di bagian Menangani kegagalan pemeriksaan kondisi.

Untuk informasi selengkapnya tentang ekspresi kondisi DynamoDB, lihat dokumentasi DynamoDB. ConditionExpressions

Menentukan suatu kondisi

Objek PutItemUpdateItem,, dan DeleteItem permintaan semuanya memungkinkan condition bagian opsional untuk ditentukan. Jika dihilangkan, tidak ada pemeriksaan kondisi yang dilakukan. Jika ditentukan, kondisi harus benar agar operasi berhasil.

conditionBagian memiliki struktur sebagai berikut:

type ConditionCheckExpression = { expression: string; expressionNames?: { [key: string]: string}; expressionValues?: { [key: string]: any}; equalsIgnore?: string[]; consistentRead?: boolean; conditionalCheckFailedHandler?: { strategy: 'Custom' | 'Reject'; lambdaArn?: string; }; };

Bidang berikut menentukan kondisi:

expression

Ekspresi pembaruan itu sendiri. Untuk informasi selengkapnya tentang cara menulis ekspresi kondisi, lihat dokumentasi DynamoDB ConditionExpressions . Bidang ini harus ditentukan.

expressionNames

Substitusi untuk placeholder nama atribut ekspresi, dalam bentuk pasangan kunci-nilai. Kunci sesuai dengan placeholder nama yang digunakan dalam ekspresi, dan nilainya harus berupa string yang sesuai dengan nama atribut item di DynamoDB. Bidang ini bersifat opsional, dan seharusnya hanya diisi dengan substitusi untuk placeholder nama atribut ekspresi yang digunakan dalam ekspresi.

expressionValues

Substitusi untuk placeholder nilai atribut ekspresi, dalam bentuk pasangan kunci-nilai. Kunci sesuai dengan placeholder nilai yang digunakan dalam ekspresi, dan nilainya harus berupa nilai yang diketik. Untuk informasi selengkapnya tentang cara menentukan “nilai yang diketik”, lihat Mengetik sistem (pemetaan permintaan). Ini harus ditentukan. Bidang ini bersifat opsional, dan seharusnya hanya diisi dengan substitusi untuk placeholder nilai atribut ekspresi yang digunakan dalam ekspresi.

Bidang yang tersisa memberi tahu fungsi AWS AppSync DynamoDB bagaimana menangani kegagalan pemeriksaan kondisi:

equalsIgnore

Ketika pemeriksaan kondisi gagal saat menggunakan PutItem operasi, fungsi AWS AppSync DynamoDB membandingkan item yang saat ini ada di DynamoDB terhadap item yang coba ditulisnya. Jika mereka sama, itu memperlakukan operasi seolah-olah berhasil. Anda dapat menggunakan equalsIgnore bidang untuk menentukan daftar atribut yang AWS AppSync harus diabaikan saat melakukan perbandingan tersebut. Misalnya, jika satu-satunya perbedaan adalah version atribut, ia memperlakukan operasi seolah-olah berhasil. Bidang ini bersifat opsional.

consistentRead

Ketika pemeriksaan kondisi gagal, AWS AppSync dapatkan nilai item saat ini dari DynamoDB menggunakan pembacaan yang sangat konsisten. Anda dapat menggunakan bidang ini untuk memberi tahu fungsi AWS AppSync DynamoDB agar menggunakan pembacaan yang konsisten pada akhirnya. Bidang ini opsional, dan defaultnya. true

conditionalCheckFailedHandler

Bagian ini memungkinkan Anda untuk menentukan bagaimana fungsi AWS AppSync DynamoDB memperlakukan kegagalan pemeriksaan kondisi setelah membandingkan nilai saat ini di DynamoDB terhadap hasil yang diharapkan. Bagian ini opsional. Jika dihilangkan, itu default ke strategi. Reject

strategy

Strategi yang diambil oleh fungsi AWS AppSync DynamoDB setelah membandingkan nilai saat ini di DynamoDB dengan hasil yang diharapkan. Bidang ini diperlukan dan memiliki nilai yang mungkin berikut:

Reject

Mutasi gagal, dan kesalahan ditambahkan ke respons GraphQL.

Custom

Fungsi AWS AppSync DynamoDB memanggil fungsi Lambda kustom untuk memutuskan bagaimana menangani kegagalan pemeriksaan kondisi. Ketika strategy diatur keCustom, lambdaArn bidang harus berisi ARN dari fungsi Lambda untuk dipanggil.

lambdaArn

ARN dari fungsi Lambda untuk memanggil yang menentukan bagaimana fungsi DynamoDB harus menangani kegagalan pemeriksaan AWS AppSync kondisi. Bidang ini hanya harus ditentukan ketika strategy diatur keCustom. Untuk informasi selengkapnya tentang cara menggunakan fitur ini, lihat Menangani kegagalan pemeriksaan kondisi.

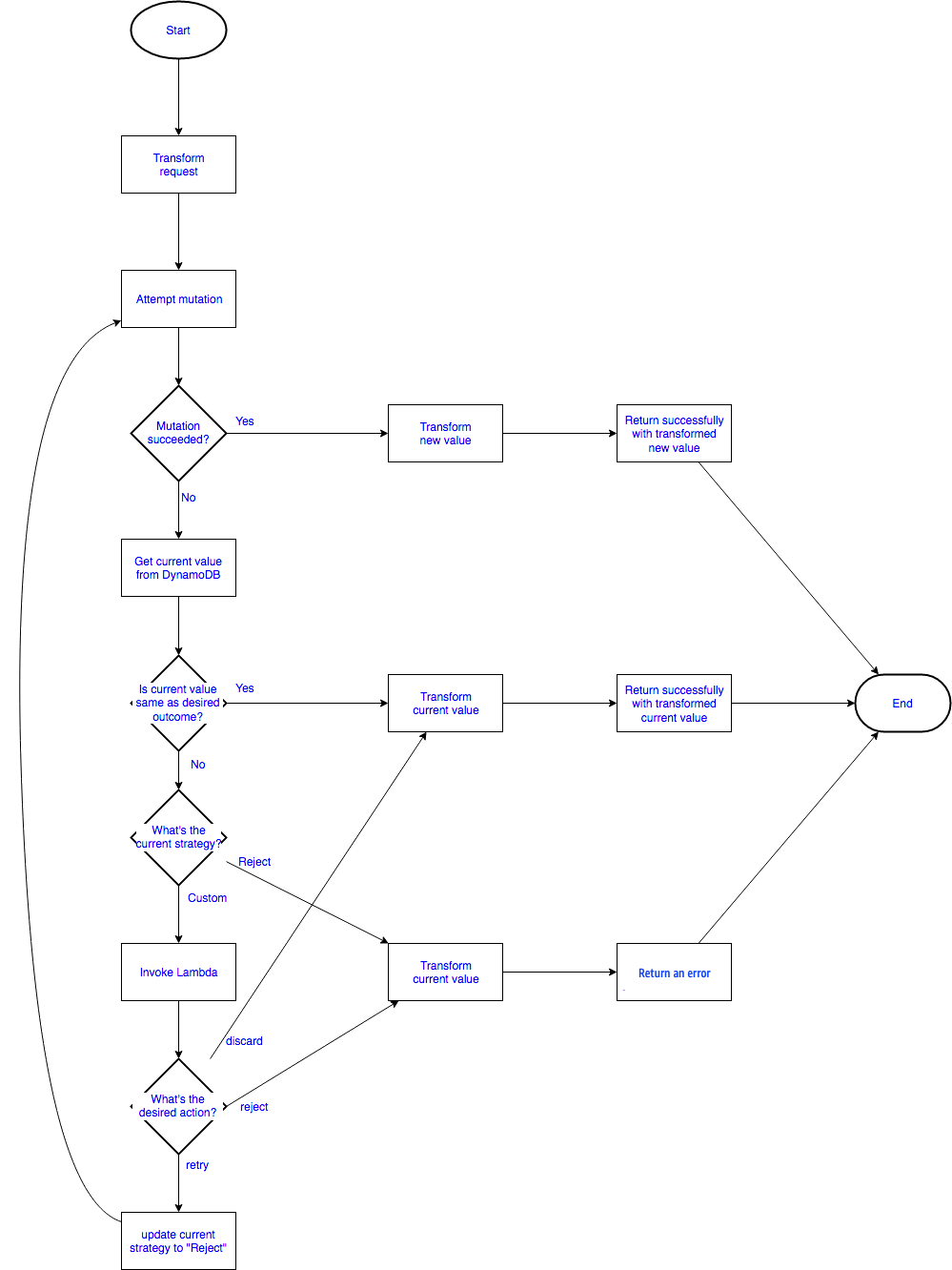
Menangani kegagalan pemeriksaan kondisi

Ketika pemeriksaan kondisi gagal, fungsi AWS AppSync DynamoDB dapat meneruskan kesalahan untuk mutasi dan nilai objek saat ini dengan menggunakan utilitas. util.appendError Namun, fungsi AWS AppSync DynamoDB menawarkan beberapa fitur tambahan untuk membantu pengembang menangani beberapa kasus tepi umum:

  • Jika fungsi AWS AppSync DynamoDB dapat menentukan bahwa nilai saat ini di DynamoDB cocok dengan hasil yang diinginkan, ia memperlakukan operasi seolah-olah berhasil pula.

  • Alih-alih mengembalikan kesalahan, Anda dapat mengonfigurasi fungsi untuk memanggil fungsi Lambda khusus untuk memutuskan bagaimana fungsi AWS AppSync DynamoDB harus menangani kegagalan.

Diagram alur untuk proses ini adalah:

Diagram alir menunjukkan proses upaya mutasi dengan titik keputusan untuk keberhasilan, strategi, dan tindakan.

Memeriksa hasil yang diinginkan

Ketika pemeriksaan kondisi gagal, fungsi AWS AppSync DynamoDB melakukan permintaan DynamoDB untuk mendapatkan GetItem nilai item saat ini dari DynamoDB. Secara default, ini menggunakan pembacaan yang sangat konsisten, namun ini dapat dikonfigurasi menggunakan consistentRead bidang di condition blok dan membandingkannya dengan hasil yang diharapkan:

  • Untuk PutItem operasi, fungsi AWS AppSync DynamoDB membandingkan nilai saat ini terhadap nilai yang mencoba untuk menulis, tidak termasuk atribut yang tercantum dalam dari perbandingan. equalsIgnore Jika itemnya sama, ia memperlakukan operasi sebagai berhasil dan mengembalikan item yang diambil dari DynamoDB. Jika tidak, ia mengikuti strategi yang dikonfigurasi.

    Misalnya, jika objek PutItem permintaan terlihat seperti berikut:

    import { util } from '@aws-appsync/utils'; export function request(ctx) { const { id, name, version} = ctx.args return { operation: 'PutItem', key: util.dynamodb.toMapValues({foo, bar}), attributeValues: util.dynamodb.toMapValues({ name, version: version+1 }), condition: { expression: "version = :expectedVersion", expressionValues: util.dynamodb.toMapValues({':expectedVersion': version}), equalsIgnore: ['version'] } }; }

    Dan item yang saat ini ada di DynamoDB terlihat seperti berikut:

    { "id" : { "S" : "1" }, "name" : { "S" : "Steve" }, "version" : { "N" : 8 } }

    Fungsi AWS AppSync DynamoDB akan membandingkan item yang coba ditulisnya dengan nilai saat ini, melihat bahwa satu-satunya perbedaan adalah version bidang, tetapi karena dikonfigurasi untuk mengabaikan version bidang, ia memperlakukan operasi sebagai berhasil dan mengembalikan item yang diambil dari DynamoDB.

  • Untuk DeleteItem operasi, fungsi AWS AppSync DynamoDB memeriksa untuk memverifikasi bahwa item dikembalikan dari DynamoDB. Jika tidak ada barang yang dikembalikan, itu memperlakukan operasi sebagai berhasil. Jika tidak, ia mengikuti strategi yang dikonfigurasi.

  • Untuk UpdateItem operasi, fungsi AWS AppSync DynamoDB tidak memiliki informasi yang cukup untuk menentukan apakah item saat ini di DynamoDB cocok dengan hasil yang diharapkan, dan oleh karena itu mengikuti strategi yang dikonfigurasi.

Jika status objek saat ini di DynamoDB berbeda dari hasil yang diharapkan, fungsi AWS AppSync DynamoDB mengikuti strategi yang dikonfigurasi, untuk menolak mutasi atau memanggil fungsi Lambda untuk menentukan apa yang harus dilakukan selanjutnya.

Mengikuti strategi “tolak”

Saat mengikuti Reject strategi, fungsi AWS AppSync DynamoDB mengembalikan kesalahan untuk mutasi.

Misalnya, diberikan permintaan mutasi berikut:

mutation { updatePerson(id: 1, name: "Steve", expectedVersion: 1) { Name theVersion } }

Jika item yang dikembalikan dari DynamoDB terlihat seperti berikut:

{ "id" : { "S" : "1" }, "name" : { "S" : "Steve" }, "version" : { "N" : 8 } }

Dan fungsi respon handler terlihat seperti berikut:

import { util } from '@aws-appsync/utils'; export function response(ctx) { const { version, ...values } = ctx.result; const result = { ...values, theVersion: version }; if (ctx.error) { if (error) { return util.appendError(error.message, error.type, result, null); } } return result }

Respons GraphQL terlihat seperti berikut:

{ "data": null, "errors": [ { "message": "The conditional request failed (Service: AmazonDynamoDBv2; Status Code: 400; Error Code: ConditionalCheckFailedException; Request ID: ABCDEFGHIJKLMNOPQRSTUVWXYZABCDEFGHIJKLMNOPQRSTUVWXYZ)" "errorType": "DynamoDB:ConditionalCheckFailedException", ... } ] }

Juga, jika ada bidang dalam objek yang dikembalikan diisi oleh resolver lain dan mutasi telah berhasil, mereka tidak akan diselesaikan ketika objek dikembalikan di bagian. error

Mengikuti strategi “kustom”

Saat mengikuti Custom strategi, fungsi AWS AppSync DynamoDB memanggil fungsi Lambda untuk memutuskan apa yang harus dilakukan selanjutnya. Fungsi Lambda memilih salah satu opsi berikut:

  • rejectmutasi. Ini memberi tahu fungsi AWS AppSync DynamoDB untuk berperilaku seolah-olah strategi yang dikonfigurasi Reject adalah, mengembalikan kesalahan untuk mutasi dan nilai objek saat ini di DynamoDB seperti yang dijelaskan di bagian sebelumnya.

  • discardmutasi. Ini memberitahu fungsi AWS AppSync DynamoDB untuk diam-diam mengabaikan kegagalan pemeriksaan kondisi dan mengembalikan nilai dalam DynamoDB.

  • retrymutasi. Ini memberitahu fungsi AWS AppSync DynamoDB untuk mencoba lagi mutasi dengan objek permintaan baru.

Permintaan doa Lambda

Fungsi AWS AppSync DynamoDB memanggil fungsi Lambda yang ditentukan dalam. lambdaArn Ini menggunakan service-role-arn konfigurasi yang sama pada sumber data. Muatan doa memiliki struktur berikut:

{ "arguments": { ... }, "requestMapping": {... }, "currentValue": { ... }, "resolver": { ... }, "identity": { ... } }

Bidang didefinisikan sebagai berikut:

arguments

Argumen dari mutasi GraphQL. Ini sama dengan argumen yang tersedia untuk objek permintaan dicontext.arguments.

requestMapping

Objek permintaan untuk operasi ini.

currentValue

Nilai objek saat ini di DynamoDB.

resolver

Informasi tentang AWS AppSync resolver atau fungsi.

identity

Informasi tentang penelepon. Ini sama dengan informasi identitas yang tersedia untuk objek permintaan dicontext.identity.

Contoh lengkap dari payload:

{ "arguments": { "id": "1", "name": "Steve", "expectedVersion": 1 }, "requestMapping": { "version" : "2017-02-28", "operation" : "PutItem", "key" : { "id" : { "S" : "1" } }, "attributeValues" : { "name" : { "S" : "Steve" }, "version" : { "N" : 2 } }, "condition" : { "expression" : "version = :expectedVersion", "expressionValues" : { ":expectedVersion" : { "N" : 1 } }, "equalsIgnore": [ "version" ] } }, "currentValue": { "id" : { "S" : "1" }, "name" : { "S" : "Steve" }, "version" : { "N" : 8 } }, "resolver": { "tableName": "People", "awsRegion": "us-west-2", "parentType": "Mutation", "field": "updatePerson", "outputType": "Person" }, "identity": { "accountId": "123456789012", "sourceIp": "x.x.x.x", "user": "AIDAAAAAAAAAAAAAAAAAA", "userArn": "arn:aws:iam::123456789012:user/appsync" } }

Tanggapan Doa Lambda

Fungsi Lambda dapat memeriksa payload pemanggilan dan menerapkan logika bisnis apa pun untuk memutuskan bagaimana fungsi AWS AppSync DynamoDB harus menangani kegagalan. Ada tiga opsi untuk menangani kegagalan pemeriksaan kondisi:

  • rejectmutasi. Payload respons untuk opsi ini harus memiliki struktur ini:

    { "action": "reject" }

    Ini memberi tahu fungsi AWS AppSync DynamoDB untuk berperilaku seolah-olah strategi yang dikonfigurasi Reject adalah, mengembalikan kesalahan untuk mutasi dan nilai objek saat ini di DynamoDB, seperti yang dijelaskan pada bagian di atas.

  • discardmutasi. Payload respons untuk opsi ini harus memiliki struktur ini:

    { "action": "discard" }

    Ini memberitahu fungsi AWS AppSync DynamoDB untuk diam-diam mengabaikan kegagalan pemeriksaan kondisi dan mengembalikan nilai dalam DynamoDB.

  • retrymutasi. Payload respons untuk opsi ini harus memiliki struktur ini:

    { "action": "retry", "retryMapping": { ... } }

    Ini memberitahu fungsi AWS AppSync DynamoDB untuk mencoba lagi mutasi dengan objek permintaan baru. Struktur retryMapping bagian tergantung pada operasi DynamoDB, dan merupakan bagian dari objek permintaan penuh untuk operasi itu.

    UntukPutItem, retryMapping bagian tersebut memiliki struktur sebagai berikut. Untuk deskripsi attributeValues lapangan, lihat PutItem.

    { "attributeValues": { ... }, "condition": { "equalsIgnore" = [ ... ], "consistentRead" = true } }

    UntukUpdateItem, retryMapping bagian tersebut memiliki struktur sebagai berikut. Untuk deskripsi update bagian ini, lihat UpdateItem.

    { "update" : { "expression" : "someExpression" "expressionNames" : { "#foo" : "foo" }, "expressionValues" : { ":bar" : ... typed value } }, "condition": { "consistentRead" = true } }

    UntukDeleteItem, retryMapping bagian tersebut memiliki struktur sebagai berikut.

    { "condition": { "consistentRead" = true } }

    Tidak ada cara untuk menentukan operasi atau kunci yang berbeda untuk dikerjakan. Fungsi AWS AppSync DynamoDB hanya memungkinkan percobaan ulang dari operasi yang sama pada objek yang sama. Juga, condition bagian ini tidak mengizinkan a conditionalCheckFailedHandler untuk ditentukan. Jika percobaan ulang gagal, fungsi AWS AppSync DynamoDB mengikuti strategi. Reject

Berikut adalah contoh fungsi Lambda untuk menangani permintaan yang gagalPutItem. Logika bisnis melihat siapa yang membuat panggilan. Jika dibuat olehjeffTheAdmin, ia mencoba ulang permintaan, memperbarui version dan expectedVersion dari item yang saat ini ada di DynamoDB. Jika tidak, ia menolak mutasi.

exports.handler = (event, context, callback) => { console.log("Event: "+ JSON.stringify(event)); // Business logic goes here. var response; if ( event.identity.user == "jeffTheAdmin" ) { response = { "action" : "retry", "retryMapping" : { "attributeValues" : event.requestMapping.attributeValues, "condition" : { "expression" : event.requestMapping.condition.expression, "expressionValues" : event.requestMapping.condition.expressionValues } } } response.retryMapping.attributeValues.version = { "N" : event.currentValue.version.N + 1 } response.retryMapping.condition.expressionValues[':expectedVersion'] = event.currentValue.version } else { response = { "action" : "reject" } } console.log("Response: "+ JSON.stringify(response)) callback(null, response) };