View a markdown version of this page

Memindai tabel di DynamoDB - Amazon DynamoDB

Terjemahan disediakan oleh mesin penerjemah. Jika konten terjemahan yang diberikan bertentangan dengan versi bahasa Inggris aslinya, utamakan versi bahasa Inggris.

Memindai tabel di DynamoDB

Operasi Scan di Amazon DynamoDB membaca setiap item dalam tabel atau indeks sekunder. Secara default, operasi Scan mengembalikan semua atribut data untuk setiap item dalam tabel atau indeks. Anda dapat menggunakan parameter ProjectionExpression sehingga Scan hanya mengembalikan beberapa atribut, bukan semuanya.

Scan selalu mengembalikan set hasil. Jika tidak ditemukan item yang cocok, set hasil kosong.

Permintaan Scan tunggal dapat mengambil data maksimum 1 MB. Atau, DynamoDB dapat menerapkan ekspresi filter pada data ini, mengerucutkan hasil sebelum dikembalikan ke pengguna.

Ekspresi filter untuk pemindaian

Jika Anda perlu menyempurnakan hasil Scan lebih lanjut, Anda dapat memberikan ekspresi filter secara opsional. Ekspresi filter menentukan item mana dalam hasil Scan yang harus dikembalikan kepada Anda. Semua hasil lainnya dibuang.

Filter ekspresi diterapkan setelah Scan selesai, tetapi sebelum hasilnya dikembalikan. Oleh karena itu, Scan menggunakan jumlah kapasitas baca yang sama, terlepas dari apakah ada ekspresi filter.

Operasi Scan dapat mengambil data maksimal 1 MB. Batasan ini berlaku sebelum ekspresi filter dievaluasi.

Dengan Scan, Anda dapat menentukan atribut apa pun dalam ekspresi filter, termasuk atribut kunci partisi dan kunci urutan.

Sintaks untuk ekspresi filter mirip dengan ekspresi kondisi kunci. Ekspresi filter dapat menggunakan pembanding, fungsi, dan operator logika yang sama sebagai ekspresi kondisi utama. Lihat Kondisi dan filter ekspresi, operator, dan fungsi di DynamoDB untuk informasi selengkapnya tentang operator logika.

contoh

Contoh berikut AWS Command Line Interface (AWS CLI) memindai Thread tabel dan hanya mengembalikan item yang terakhir diposting oleh pengguna tertentu.

aws dynamodb scan \ --table-name Thread \ --filter-expression "LastPostedBy = :name" \ --expression-attribute-values '{":name":{"S":"User A"}}'

Membatasi jumlah item dalam set hasil

Operasi Scan memungkinkan Anda membatasi jumlah item yang dikembalikan dalam hasil. Untuk melakukannya, tetapkan parameter Limit pada jumlah maksimum item yang Anda inginkan untuk dikembalikan operasi Scan, sebelum evaluasi ekspresi filter.

Misalnya, anggaplah bahwa Anda melakukan Scan pada tabel, dengan nilai Limit adalah 6, dan tanpa ekspresi filter. Hasil Scan berisi enam item pertama dari tabel.

Sekarang anggap bahwa Anda menambahkan ekspresi filter ke Scan. Dalam kasus ini, DynamoDB menerapkan ekspresi filter untuk enam item yang dikembalikan, membuang item yang tidak cocok. Hasil Scan akhir berisi enam item atau lebih sedikit, tergantung jumlah item yang disaring.

Memberi nomor halaman hasil

DynamoDB memberi nomor halaman hasil dari operasi Scan. Dengan pemberian nomor halaman, hasil Scan dibagi menjadi "halaman" data berukuran 1 MB (atau kurang). Aplikasi bisa memproses halaman pertama hasil, lalu halaman kedua, dan seterusnya.

Scan tunggal hanya mengembalikan set hasil yang sesuai dalam batas ukuran 1 MB.

Untuk menentukan apakah terdapat lebih banyak hasil, dan untuk mengambilkan satu halaman sekaligus, aplikasi harus melakukan hal berikut:

  1. Periksa hasil Scan tingkat rendah:

    • Jika hasilnya berisi elemen LastEvaluatedKey, lanjutkan ke langkah 2.

    • Jika tidak ada LastEvaluatedKey pada hasilnya, tidak ada lagi item yang dapat diambil.

  2. Buat permintaan Scan baru, dengan parameter yang sama seperti yang sebelumnya. Namun, kali ini, ambil nilai LastEvaluatedKey dari langkah 1 dan gunakan sebagai parameter ExclusiveStartKey dalam permintaan Scan baru.

  3. Jalankan permintaan Scan baru.

  4. Lanjutkan ke langkah 1.

Dengan kata lain, LastEvaluatedKey dari respons Scan harus digunakan sebagai ExclusiveStartKey untuk permintaan Scan berikutnya. Jika tidak ada elemen LastEvaluatedKey dalam respons Scan, Anda telah mengambil halaman hasil akhir. (Tidak adanya LastEvaluatedKey adalah satu-satunya cara untuk mengetahui bahwa Anda telah mencapai akhir set hasil.)

Anda dapat menggunakan AWS CLI untuk melihat perilaku ini. AWS CLI Mengirimkan Scan permintaan tingkat rendah ke DynamoDB, berulang kali, LastEvaluatedKey hingga tidak lagi hadir dalam hasil. Perhatikan AWS CLI contoh berikut yang memindai seluruh Movies tabel tetapi hanya mengembalikan film dari genre tertentu.

aws dynamodb scan \ --table-name Movies \ --projection-expression "title" \ --filter-expression 'contains(info.genres,:gen)' \ --expression-attribute-values '{":gen":{"S":"Sci-Fi"}}' \ --page-size 100 \ --debug

Biasanya, AWS CLI menangani pagination secara otomatis. Namun, dalam contoh ini, AWS CLI --page-size parameter membatasi jumlah item per halaman. Parameter --debug mencetak informasi tingkat rendah tentang permintaan dan respons.

catatan

Hasil pemberian nomor halaman Anda juga akan berbeda berdasarkan parameter input yang Anda lewati.

  • Menggunakan aws dynamodb scan --table-name Prices --max-items 1 mengembalikan NextToken

  • Menggunakan aws dynamodb scan --table-name Prices --limit 1 mengembalikan LastEvaluatedKey.

Ketahuilah juga bahwa menggunakan --starting-token khususnya membutuhkan nilai NextToken.

Jika Anda menjalankan contoh ini, respons pertama dari DynamoDB terlihat serupa dengan yang berikut ini.

2017-07-07 12:19:14,389 - MainThread - botocore.parsers - DEBUG - Response body: b'{"Count":7,"Items":[{"title":{"S":"Monster on the Campus"}},{"title":{"S":"+1"}}, {"title":{"S":"100 Degrees Below Zero"}},{"title":{"S":"About Time"}},{"title":{"S":"After Earth"}}, {"title":{"S":"Age of Dinosaurs"}},{"title":{"S":"Cloudy with a Chance of Meatballs 2"}}], "LastEvaluatedKey":{"year":{"N":"2013"},"title":{"S":"Curse of Chucky"}},"ScannedCount":100}'

LastEvaluatedKey dalam responsnya menunjukkan bahwa tidak semua item telah diambil. AWS CLI Kemudian mengeluarkan Scan permintaan lain ke DynamoDB. Pola permintaan dan respons ini berlanjut hingga respons akhir.

2017-07-07 12:19:17,830 - MainThread - botocore.parsers - DEBUG - Response body: b'{"Count":1,"Items":[{"title":{"S":"WarGames"}}],"ScannedCount":6}'

Tidak adanya LastEvaluatedKey menunjukkan bahwa tidak ada lagi item yang dapat diambil.

catatan

AWS SDKs Menangani respons DynamoDB tingkat rendah (termasuk ada atau tidak adanya) dan memberikan berbagai LastEvaluatedKey abstraksi untuk hasil paginasi. Scan Misalnya, antarmuka dokumen SDK untuk Java menyediakan dukungan java.util.Iterator sehingga Anda dapat mempelajari hasilnya satu per satu.

Untuk contoh kode dalam berbagai bahasa pemrograman, lihat Panduan Memulai Amazon DynamoDB dan dokumentasi AWS SDK untuk bahasa Anda.

Menghitung item dalam hasil

Selain item yang sesuai dengan kriteria Anda, respons Scan berisi elemen berikut:

  • ScannedCount — Jumlah item yang dievaluasi, sebelum ScanFilter diterapkan. Nilai ScannedCount yang tinggi dengan sedikit, atau tanpa hasil, Count hasil menunjukkan operasi Scan yang tidak efisien. Jika Anda tidak menggunakan filter dalam permintaan, ScannedCount sama dengan Count.

  • Count — Jumlah item yang tersisa setelah ekspresi filter (jika ada) diterapkan.

catatan

Jika Anda tidak menggunakan ekspresi filter, ScannedCount dan Count memiliki nilai yang sama.

Jika ukuran set hasil Scan lebih besar dari 1 MB, ScannedCount dan Count mewakili hanya jumlah parsial dari total item. Anda harus melakukan beberapa operasi Scan untuk mengambil semua hasil (lihat Memberi nomor halaman hasil).

Setiap respons Scan berisi ScannedCount dan Count untuk item yang diproses oleh permintaan Scan khusus. Untuk mendapatkan total keseluruhan untuk semua permintaan Scan, Anda dapat menyimpan penghitungan ScannedCount dan Count.

Unit kapasitas dikonsumsi oleh pemindaian

Anda dapat melakukan Scan pada setiap tabel atau indeks sekunder. Operasi Scan mengonsumsi unit kapasitas baca, sebagai berikut.

Jika Anda Scan... DynamoDB menggunakan unit kapasitas baca dari...
Tabel Kapasitas baca yang ditetapkan tabel.
Indeks sekunder global Kapasitas baca yang ditetapkan indeks.
Indeks sekunder lokal Kapasitas baca yang ditetapkan tabel dasar.
catatan

Akses lintas akun untuk operasi pemindaian indeks sekunder saat ini tidak didukung dengan kebijakan berbasis sumber daya.

Secara default, operasi Scan tidak menampilkan data tentang berapa banyak kapasitas baca yang digunakan. Namun, Anda dapat menentukan parameter ReturnConsumedCapacity dalam sebuah permintaan Scan untuk mendapatkan informasi ini. Berikut ini adalah pengaturan yang valid untuk ReturnConsumedCapacity:

  • NONE — Tidak ada penggunaan data kapasitas yang ditampilkan. (Ini menjadi opsi default.)

  • TOTAL — Respons mencakup jumlah agregat unit kapasitas baca yang digunakan.

  • INDEXES — Respons menunjukkan jumlah agregat unit kapasitas baca yang digunakan, beserta dengan kapasitas yang digunakan untuk setiap tabel dan indeks yang diakses.

DynamoDB menghitung jumlah unit kapasitas baca yang dikonsumsi berdasarkan jumlah item dan ukuran item tersebut, bukan pada jumlah data yang dikembalikan ke aplikasi. Dengan alasan ini, jumlah unit kapasitas yang digunakan adalah sama, entah Anda meminta semua atribut (perilaku default) atau hanya beberapa dari atribut tersebut (menggunakan ekspresi proyeksi). Jumlahnya juga sama apakah Anda menggunakan ekspresi filter atau tidak. Scanmengkonsumsi unit kapasitas baca minimum untuk melakukan satu pembacaan yang sangat konsisten per detik, atau dua pembacaan yang konsisten per detik untuk item hingga 4 KB. Jika Anda perlu membaca item yang lebih besar dari 4 KB, DynamoDB memerlukan unit permintaan baca tambahan. Tabel kosong dan tabel yang sangat besar yang memiliki jumlah kunci partisi yang jarang mungkin melihat beberapa tambahan yang RCUs dibebankan melebihi jumlah data yang dipindai. Ini mencakup biaya melayani Scan permintaan, bahkan jika tidak ada data.

Konsistensi baca untuk kueri

Operasi Scan melakukan bacaan akhir konsisten, secara default. Ini berarti bahwa hasil Scan mungkin tidak mencerminkan perubahan karena operasi PutItem atau UpdateItem baru saja selesai. Untuk informasi selengkapnya, lihat DynamoDB membaca konsistensi.

Jika Anda memerlukan bacaan sangat konsisten, pada saat Scan dimulai, atur parameter ConsistentRead menjadi true dalam permintaan Scan. Hal ini memastikan bahwa semua operasi tulis yang diselesaikan sebelum Scan dimulai termasuk dalam respons Scan.

Mengatur ConsistentRead ke true dapat berguna dalam skenario pencadangan atau replikasi tabel, dalam hubungannya dengan DynamoDB Streams. Anda pertama kali menggunakan Scan dengan ConsistentRead yang diatur ke true untuk mendapatkan salinan data yang konsisten dalam tabel. Selama Scan, DynamoDB Streams mencatat aktivitas tulis tambahan yang terjadi pada tabel. Setelah Scan selesai, Anda dapat menerapkan aktivitas tulis dari stream ke table.

catatan

Operasi Scan dengan ConsistentRead yang diatue ke true mengonsumsi dua kali lebih banyak unit kapasitas baca dibandingkan dengan meninggalkan ConsistentRead pada nilai defaultnya (false).

Pemindaian paralel

Secara default, operasi Scan memproses data secara berurutan. Amazon DynamoDB mengembalikan data ke aplikasi dalam kenaikan 1 MB, dan aplikasi melakukan operasi Scan tambahan untuk mengambil 1 MB data berikutnya.

Makin besar tabel atau indeks yang dipindai, makin banyak waktu yang diperlukan untuk menyelesaikan Scan. Selain itu, Scan berurutan mungkin tidak selalu dapat sepenuhnya menggunakan kapasitas throughput baca yang disediakan: Meskipun DynamoDB mendistribusikan data tabel besar ke beberapa partisi fisik, operasi Scan hanya dapat membaca satu partisi dalam satu waktu. Karena alasan ini, throughput Scan dibatasi oleh throughput maksimum dari satu partisi.

Untuk mengatasi masalah ini, operasi Scan dapat secara logis membagi tabel atau indeks sekunder menjadi beberapa segmen, dengan beberapa pekerja aplikasi memindai segmen tersebut secara paralel. Setiap pekerja dapat berupa thread (dalam bahasa pemrograman yang mendukung multithreading) atau proses sistem operasi. Untuk melakukan pemindaian paralel, setiap pekerja mengeluarkan permintaan Scan-nya sendiri dengan parameter berikut:

  • Segment — Segmen yang akan dipindai oleh pekerja tertentu. Setiap pekerja harus menggunakan nilai yang berbeda untuk Segment.

  • TotalSegments — Jumlah total segmen untuk pemindaian paralel. Nilai ini harus sama dengan jumlah pekerja yang akan digunakan aplikasi Anda.

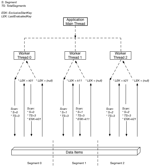
Diagram berikut menunjukkan bagaimana aplikasi multithreaded melakukan Scan paralel dengan tiga derajat paralelisme.

Aplikasi multithreaded yang melakukan pemindaian paralel dengan membagi tabel menjadi tiga segmen.

Dalam diagram ini, aplikasi memunculkan tiga thread dan memberikan angka pada setiap thread. (Segmen berbasis nol, sehingga angka pertama selalu 0.) Setiap thread menerbitkan permintaan Scan, mengatur Segment ke angka yang ditunjuk dan mengatur TotalSegments ke 3. Setiap thread memindai segmen yang ditunjuk, mengambil data 1 MB pada satu waktu, dan mengembalikan data ke thread utama aplikasi.

DynamoDB menetapkan item ke segmen dengan menerapkan fungsi hash ke kunci partisi setiap item. Untuk TotalSegments nilai yang diberikan, semua item dengan kunci partisi yang sama selalu ditetapkan untuk yang samaSegment. Ini berarti bahwa dalam tabel di mana Item 1, Item 2, dan Item 3 semuanya berbagi pk="account#123" (tetapi memiliki kunci pengurutan yang berbeda), item ini akan diproses oleh pekerja yang sama, terlepas dari nilai kunci pengurutan atau ukuran koleksi item.

Karena penetapan segmen hanya didasarkan pada hash kunci partisi, segmen dapat didistribusikan secara tidak merata. Beberapa segmen mungkin tidak berisi item, sementara yang lain mungkin berisi banyak kunci partisi dengan koleksi item besar. Akibatnya, peningkatan jumlah segmen tidak menjamin kinerja pemindaian yang lebih cepat, terutama ketika kunci partisi tidak didistribusikan secara merata di seluruh ruang kunci.

Nilai untuk Segment dan TotalSegments diterapkan untuk permintaan Scan individual, dan Anda dapat menggunakan nilai yang berbeda setiap saat. Anda mungkin perlu bereksperimen dengan nilai-nilai ini, dan jumlah pekerja yang Anda gunakan, sampai aplikasi Anda mencapai performa terbaiknya.

catatan

Pemindaian paralel dengan sejumlah besar pekerja dapat dengan mudah menggunakan semua throughput yang disediakan untuk tabel atau indeks yang sedang dipindai. Sebaiknya hindari pemindaian seperti itu jika tabel atau indeks juga mengalami aktivitas baca atau tulis yang berat dari aplikasi lain.

Untuk mengontrol jumlah data yang dikembalikan per permintaan, gunakan parameter Limit. Hal ini dapat membantu mencegah situasi di mana satu pekerja mengkonsumsi semua throughput yang ditetapkan, dengan mengorbankan semua pekerja lainnya.