View a markdown version of this page

Evaluasi kebijakan untuk permintaan dalam satu akun - AWS Identity and Access Management

Terjemahan disediakan oleh mesin penerjemah. Jika konten terjemahan yang diberikan bertentangan dengan versi bahasa Inggris aslinya, utamakan versi bahasa Inggris.

Evaluasi kebijakan untuk permintaan dalam satu akun

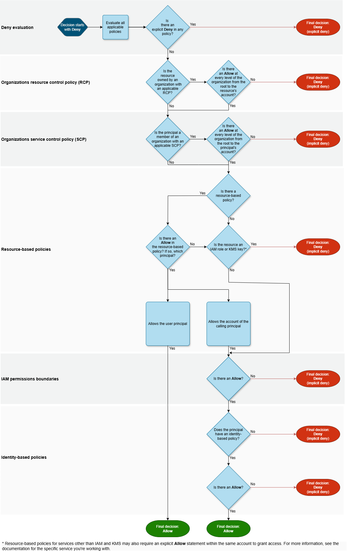
Evaluasi kebijakan untuk peran IAM

Diagram alir berikut memberikan rincian tentang bagaimana keputusan evaluasi kebijakan dibuat untuk peran IAM dalam satu akun.

Diagram alur evaluasi untuk peran IAM dalam satu akun

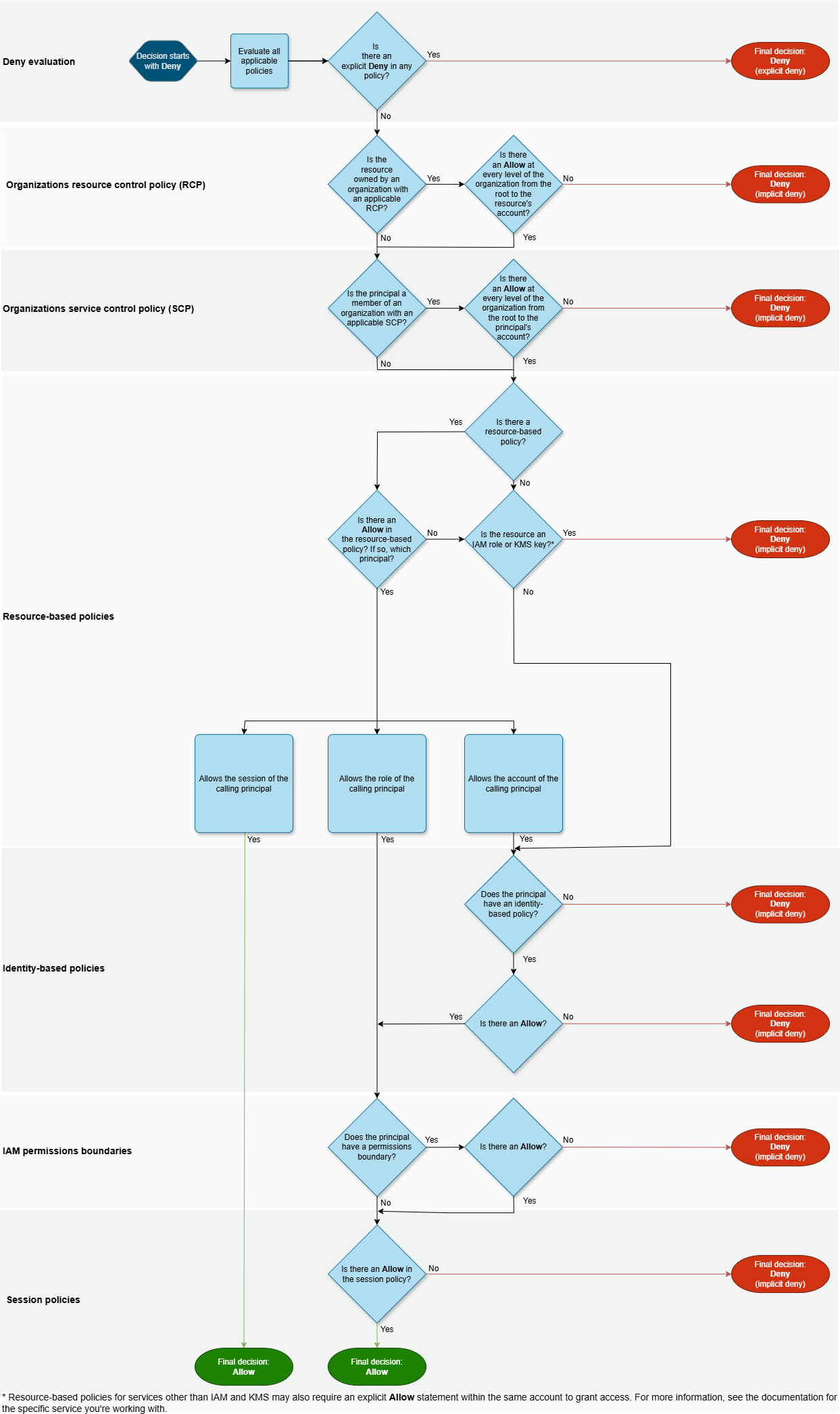
Evaluasi kebijakan untuk pengguna IAM

Diagram alir berikut memberikan rincian tentang bagaimana keputusan evaluasi kebijakan dibuat untuk pengguna IAM dalam satu akun.

Diagram alur evaluasi untuk pengguna IAM dalam satu akun

Contoh evaluasi kebijakan berbasis identitas dan kebijakan berbasis sumber daya

Tipe kebijakan yang paling umum adalah kebijakan berbasis identitas dan kebijakan berbasis sumber daya. Ketika akses ke sumber daya diminta, AWS evaluasi semua izin yang diberikan oleh kebijakan untuk setidaknya satu Izinkan dalam akun yang sama. Penolakan eksplisit dalam salah satu kebijakan mengesampingkan izin.

penting

Jika kebijakan berbasis identitas atau kebijakan berbasis sumber daya dalam akun yang sama mengizinkan permintaan dan yang lainnya tidak, permintaan tetap diizinkan.

Asumsikan bahwa Carlos memiliki nama pengguna carlossalazar dan dia mencoba menyimpan file ke bucket Amazon S3 amzn-s3-demo-bucket-carlossalazar-logs.

Juga asumsikan bahwa kebijakan berikut ini diberlakukan pada pengguna IAM carlossalazar.

JSON
{ "Version":"2012-10-17", "Statement": [ { "Sid": "AllowS3ListRead", "Effect": "Allow", "Action": [ "s3:GetBucketLocation", "s3:GetAccountPublicAccessBlock", "s3:ListAccessPoints", "s3:ListAllMyBuckets" ], "Resource": "arn:aws:s3:::*" }, { "Sid": "AllowS3Self", "Effect": "Allow", "Action": "s3:*", "Resource": [ "arn:aws:s3:::amzn-s3-demo-bucket-carlossalazar/*", "arn:aws:s3:::amzn-s3-demo-bucket-carlossalazar" ] }, { "Sid": "DenyS3Logs", "Effect": "Deny", "Action": "s3:*", "Resource": "arn:aws:s3:::*log*" } ] }

Pernyataan AllowS3ListRead dalam kebijakan ini memungkinkan Carlos melihat daftar semua bucket di akun. Pernyataan AllowS3Self memungkinkan Carlos mendapatkan akses penuh ke bucket dengan nama yang sama dengan nama penggunanya. Pernyataan DenyS3Logs menolak akses Carlos ke setiap bucket S3 mana pun dengan log dalam namanya.

Selain itu, kebijakan berbasis sumber daya berikut (disebut kebijakan buket) dilampirkan ke bucket amzn-s3-demo-bucket-carlossalazar.

JSON
{ "Version":"2012-10-17", "Statement": [ { "Effect": "Allow", "Principal": { "AWS": "arn:aws:iam::123456789012:user/carlossalazar" }, "Action": "s3:*", "Resource": [ "arn:aws:s3:::amzn-s3-demo-bucket-carlossalazar/*", "arn:aws:s3:::amzn-s3-demo-bucket-carlossalazar" ] } ] }

Kebijakan ini menetapkan bahwa hanya pengguna carlossalazar yang dapat mengakses bucket amzn-s3-demo-bucket-carlossalazar.

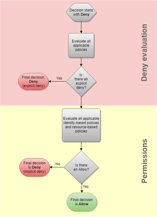
Ketika Carlos membuat permintaannya untuk menyimpan file ke amzn-s3-demo-bucket-carlossalazar-logs ember, AWS tentukan kebijakan apa yang berlaku untuk permintaan tersebut. Dalam kasus ini, hanya kebijakan berbasis identitas dan kebijakan berbasis sumber daya yang berlaku. Keduanya adalah kebijakan izin. Karena batas izin tidak berlaku, logika evaluasi dikurangi ke logika berikut.

Bagan alir evaluasi

AWS pertama memeriksa Deny pernyataan yang berlaku untuk konteks permintaan. Ia menemukan satu, karena kebijakan berbasis identitas secara eksplisit menyangkal akses Carlos ke bucket S3 yang digunakan untuk logging. Akses Carlos ditolak.

Asumsikan bahwa dia kemudian menyadari kesalahannya dan mencoba menyimpan file ke amzn-s3-demo-bucket-carlossalazar ember. AWS memeriksa Deny pernyataan dan tidak menemukannya. Kemudian memeriksa kebijakan izin. Baik kebijakan berbasis identitas maupun kebijakan berbasis sumber daya mengizinkan permintaan tersebut. Karena itu, AWS memungkinkan permintaan. Jika salah satu dari mereka menolak pernyataan tersebut secara tegas, permintaan tersebut akan ditolak. Jika salah satu tipe kebijakan mengizinkan permintaan tersebut dan tipe yang lainnya tidak, permintaan tersebut masih diperbolehkan.