View a markdown version of this page

Pensiun tugas dan pemeliharaan untuk AWS Fargate di Amazon ECS - Amazon Elastic Container Service

Terjemahan disediakan oleh mesin penerjemah. Jika konten terjemahan yang diberikan bertentangan dengan versi bahasa Inggris aslinya, utamakan versi bahasa Inggris.

Pensiun tugas dan pemeliharaan untuk AWS Fargate di Amazon ECS

AWS bertanggung jawab untuk menjaga infrastruktur yang mendasari AWS Fargate. AWS menentukan kapan revisi versi platform perlu diganti dengan revisi baru untuk infrastruktur. Ini dikenal sebagai pensiun tugas. AWS mengirimkan pemberitahuan pensiun tugas ketika revisi versi platform dihentikan. Kami secara rutin memperbarui versi platform kami yang didukung untuk memperkenalkan revisi baru yang berisi pembaruan pada perangkat lunak runtime Fargate dan dependensi yang mendasarinya seperti sistem operasi dan runtime kontainer. Setelah revisi yang lebih baru tersedia, kami menghentikan revisi lama untuk memastikan semua beban kerja pelanggan berjalan pada revisi terbaru dari versi platform Fargate. Ketika revisi dihentikan, semua tugas yang berjalan pada revisi itu dihentikan.

Tugas Amazon ECS dapat dikategorikan sebagai tugas layanan atau tugas mandiri. Tugas layanan digunakan sebagai bagian dari layanan dan dikendalikan oleh jadwal Amazon ECS. Untuk informasi selengkapnya, lihat Layanan-layanan Amazon ECS. Tugas mandiri adalah tugas yang dimulai oleh Amazon ECS RunTask API, baik secara langsung atau oleh penjadwal eksternal seperti tugas terjadwal (yang dimulai oleh Amazon EventBridge), AWS Batch atau. AWS Step Functions Anda tidak perlu mengambil tindakan apa pun dalam menanggapi pensiun tugas untuk tugas layanan Anda karena penjadwal Amazon ECS secara otomatis menggantikan tugas.

Untuk tugas mandiri, Anda mungkin perlu melakukan penanganan tambahan dalam menanggapi pensiun tugas. Untuk informasi selengkapnya, lihat Bisakah Amazon ECS secara otomatis menangani tugas mandiri?.

Untuk tugas layanan, Anda tidak perlu mengambil tindakan apa pun untuk pensiun tugas kecuali Anda ingin mengganti tugas-tugas ini sebelum AWS melakukannya. Ketika penjadwal Amazon ECS menghentikan tugas, ia menggunakan maximumPercent dan meluncurkan tugas baru dalam upaya untuk mempertahankan jumlah yang diinginkan untuk layanan. Ikuti praktik terbaik untuk meminimalkan dampak pensiun tugas. maximumPercentNilai default untuk layanan yang menggunakan penjadwal layanan REPLICA adalah 200%. Oleh karena itu, ketika AWS Fargate mulai pensiun tugas, Amazon ECS pertama-tama menjadwalkan tugas baru, dan kemudian menunggu sampai tugas itu berjalan, sebelum menghentikan tugas lama. Saat Anda menetapkan maximumPercent nilainya menjadi 100%, Amazon ECS menghentikan tugas terlebih dahulu, lalu menggantinya.

Untuk pensiun tugas mandiri, AWS hentikan tugas pada atau setelah tanggal pensiun tugas. Amazon ECS tidak meluncurkan tugas pengganti saat tugas dihentikan. Jika Anda memerlukan tugas-tugas ini untuk terus berjalan, Anda harus menghentikan tugas yang sedang berjalan dan meluncurkan tugas pengganti sebelum waktu yang ditunjukkan dalam pemberitahuan. Oleh karena itu, kami menyarankan agar pelanggan memantau keadaan tugas mandiri dan jika diperlukan, terapkan logika untuk mengganti tugas yang dihentikan.

Ketika tugas dihentikan di salah satu skenario, Anda dapat menjalankannyadescribe-tasks. Yang stoppedReason dalam tanggapannya adalahECS is performing maintenance on the underlying infrastructure hosting the task.

Pemeliharaan tugas berlaku ketika ada revisi versi platform baru perlu diganti dengan revisi baru. Jika ada masalah dengan host Fargate yang mendasarinya, Amazon ECS menggantikan host tanpa pemberitahuan pensiun tugas.

Ikhtisar pemberitahuan pensiun tugas

Saat AWS menandai revisi versi platform sebagai perlu dihentikan, kami mengidentifikasi semua tugas yang berjalan pada revisi versi platform tersebut di semua Wilayah.

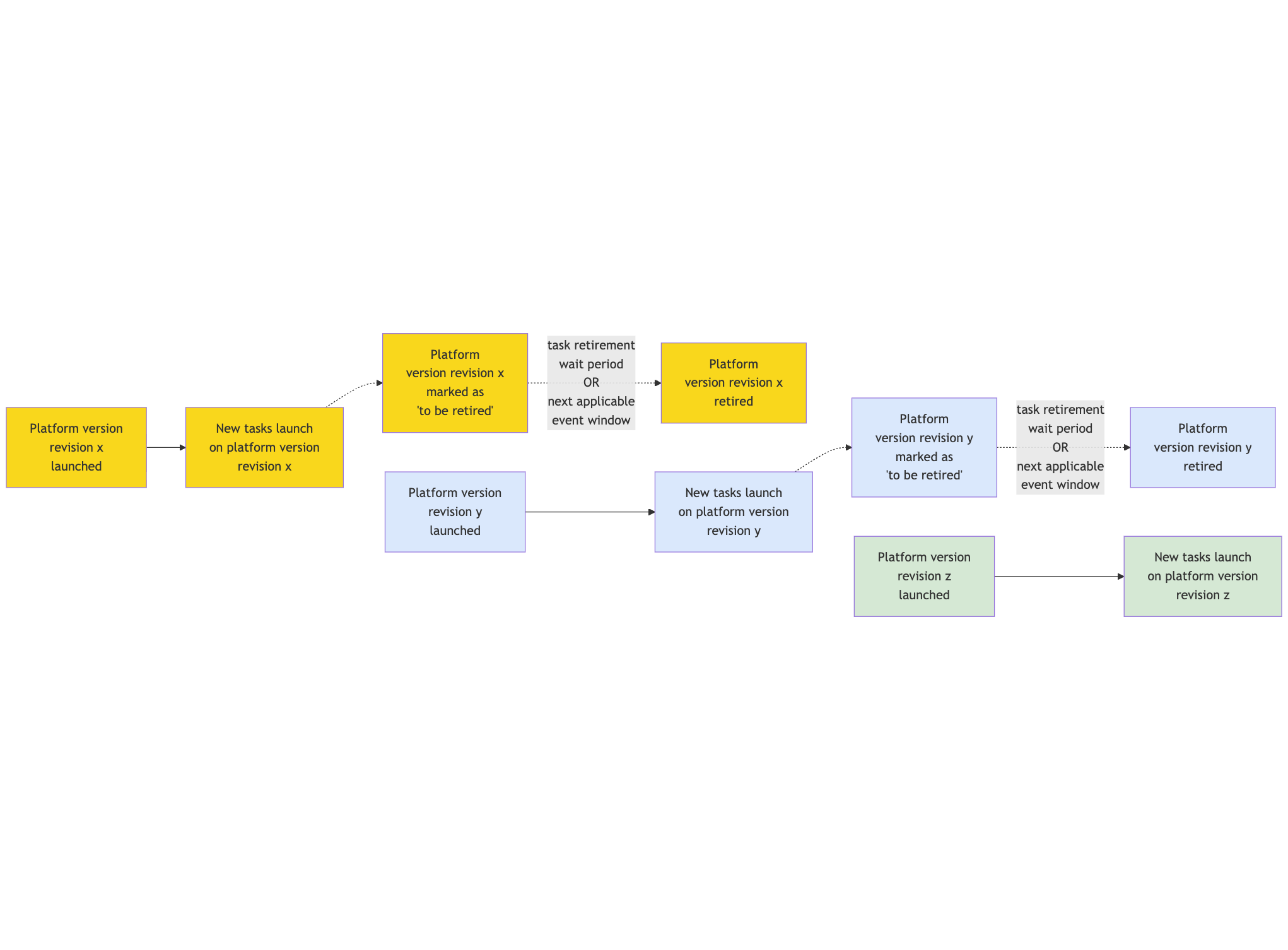
Ilustrasi berikut menunjukkan siklus hidup revisi versi platform Fargate dari peluncuran revisi baru ke pensiun revisi platform.

Diagram yang menunjukkan siklus hidup pensiun tugas Fargate.

Informasi berikut memberikan rincian.

  • Setelah revisi versi platform baru diluncurkan, semua tugas baru dijadwalkan pada revisi ini.

  • Tugas yang ada yang telah dijadwalkan dan berjalan tetap pada revisi yang awalnya ditempatkan selama durasi tugas dan tidak dimigrasikan ke revisi baru.

  • Tugas baru, misalnya sebagai bagian dari pembaruan layanan atau pensiun tugas Fargate, ditempatkan pada revisi versi platform terbaru yang tersedia pada saat peluncuran.

Pemberitahuan pensiun tugas dikirim melalui AWS Health Dasbor serta melalui email ke alamat email yang terdaftar dan mencakup informasi berikut:

  • Tanggal pensiun tugas - Tugas dihentikan pada atau setelah tanggal ini.

  • Untuk tugas mandiri, ID tugas.

  • Untuk tugas layanan, ID cluster tempat layanan berjalan dan ID layanan.

  • Langkah selanjutnya yang perlu Anda ambil.

Biasanya, kami mengirim satu pemberitahuan masing-masing untuk layanan dan tugas mandiri di masing-masing Wilayah AWS. Namun, dalam kasus tertentu Anda mungkin menerima lebih dari satu peristiwa untuk setiap jenis tugas, misalnya ketika ada terlalu banyak tugas yang harus dihentikan yang akan melampaui batas dalam mekanisme pemberitahuan kami.

Anda dapat mengidentifikasi tugas yang dijadwalkan untuk pensiun dengan cara-cara berikut:

  • The Dasbor Health

    AWS Health pemberitahuan dapat dikirim melalui Amazon EventBridge ke penyimpanan arsip seperti Amazon Simple Storage Service, mengambil tindakan otomatis seperti menjalankan AWS Lambda fungsi, atau sistem notifikasi lainnya seperti Amazon Simple Notification Service. Untuk informasi selengkapnya, lihat Memantau AWS Health peristiwa dengan Amazon EventBridge. Untuk konfigurasi sampel untuk mengirim notifikasi ke Amazon Chime, Slack, atau Microsoft Teams, lihat repositori AWS Health Aware aktif. GitHub

    Berikut ini adalah contoh EventBridge acara.

    { "version": "0", "id": "3c268027-f43c-0171-7425-1d799EXAMPLE", "detail-type": "AWS Health Event", "source": "aws.health", "account": "123456789012", "time": "2023-08-16T23:18:51Z", "region": "us-east-1", "resources": [ "cluster|service", "cluster|service" ], "detail": { "eventArn": "arn:aws:health:us-east-1::event/ECS/AWS_ECS_TASK_PATCHING_RETIREMENT/AWS_ECS_TASK_PATCHING_RETIREMENT_test1", "service": "ECS", "eventScopeCode": "ACCOUNT_SPECIFIC", "communicationId": "7988399e2e6fb0b905ddc88e0e2de1fd17e4c9fa60349577446d95a18EXAMPLE", "lastUpdatedTime": "Wed, 16 Aug 2023 23:18:52 GMT", "eventRegion": "us-east-1", "eventTypeCode": "AWS_ECS_TASK_PATCHING_RETIREMENT", "eventTypeCategory": "scheduledChange", "startTime": "Wed, 16 Aug 2023 23:18:51 GMT", "endTime": "Fri, 18 Aug 2023 23:18:51 GMT", "eventDescription": [ { "language": "en_US", "latestDescription": "\\nA software update has been deployed to Fargate which includes CVE patches or other critical patches. No action is required on your part. All new tasks launched automatically uses the latest software version. For existing tasks, your tasks need to be restarted in order for these updates to apply. Your tasks running as part of the following ECS Services will be automatically updated beginning Wed, 16 Aug 2023 23:18:51 GMT.\\n\\nAfter Wed, 16 Aug 2023 23:18:51 GMT, the ECS scheduler will gradually replace these tasks, respecting the deployment settings for your service. Typically, services should see little to no interruption during the update and no action is required. When AWS stops tasks, AWS uses the minimum healthy percent (1) and launches a new task in an attempt to maintain the desired count for the service. By default, the minimum healthy percent of a service is 100 percent, so a new task is started first before a task is stopped. Service tasks are routinely replaced in the same way when you scale the service or deploy configuration changes or deploy task definition revisions. If you would like to control the timing of this restart you can update the service before Wed, 16 Aug 2023 23:18:51 GMT, by running the update-service command from the ECS command-line interface specifying force-new-deployment for services using Rolling update deployment type. For example:\\n\\n$ aws ecs update-service -service service_name \\\n--cluster cluster_name -force-new-deployment\\n\\nFor services using Blue/Green deployment type with AWS CodeDeploy:\\nPlease refer to create-deployment document (2) and create new deployment using same task definition revision.\\n\\nFor further details on ECS deployment types, please refer to ECS Deployment Developer Guide (1).\\nFor further details on Fargate's update process, please refer to the AWS Fargate User Guide (3).\\nIf you have any questions or concerns, please contact AWS Support (4).\\n\\n(1) https://docs.aws.amazon.com/AmazonECS/latest/developerguide/deployment-types.html\\n(2) https://docs.aws.amazon.com/cli/latest/reference/deploy/create-deployment.html\\n(3) https://docs.aws.amazon.com/AmazonECS/latest/userguide/task-maintenance.html\\n(4) https://aws.amazon.com/support\\n\\nA list of your affected resources(s) can be found in the 'Affected resources' tab in the 'Cluster/ Service' format in the AWS Health Dashboard. \\n\\n" } ], "affectedEntities": [ { "entityValue": "arn:aws:ecs:eu-west-1:111222333444:task/examplecluster/00805ce1d81940b5a37398e5a2c23333" }, { "entityValue": "arn:aws:ecs:eu-west-1:111222333444:task/examplecluster/00805ce1d81940b5a37398e5a2c25555" } } ] } }
  • Email

    Email dikirim ke email terdaftar untuk Akun AWS ID.

Untuk informasi tentang cara mempersiapkan pensiun tugas, lihatBersiaplah untuk pensiun tugas AWS Fargate di Amazon ECS.

Bisakah saya memilih keluar dari pensiun tugas?

Tidak. Sebagai bagian dari model tanggung jawab AWS bersama, AWS bertanggung jawab untuk mengelola dan memelihara infrastruktur yang mendasarinya AWS Fargate. Ini termasuk melakukan pembaruan platform berkala untuk memastikan keamanan dan stabilitas. Pembaruan ini diterapkan secara otomatis oleh AWS dan bukan sesuatu yang dapat dipilih pelanggan. Ini adalah manfaat utama menggunakan AWS Fargate dibandingkan dengan menjalankan beban kerja Anda pada instans EC2, tanggung jawab untuk mempertahankan platform yang mendasarinya ditangani oleh. AWS Model ini memungkinkan Anda untuk fokus pada aplikasi Anda daripada pemeliharaan infrastruktur. Dengan menerapkan pembaruan platform ini secara otomatis, AWS dapat menjaga lingkungan Fargate tetap mutakhir dan aman, tanpa tindakan apa pun yang diperlukan dari Anda sebagai pelanggan. Ini membantu menyediakan lingkungan kontainer yang andal dan aman untuk menjalankan beban kerja Anda di Fargate.

Bisakah saya mendapatkan pemberitahuan pensiun tugas melalui AWS layanan lain?

AWS mengirimkan pemberitahuan pensiun tugas ke Dasbor Health dan ke kontak email utama di Akun AWS. Dasbor Health Ini menyediakan sejumlah integrasi ke AWS layanan lain, termasuk EventBridge. Anda dapat menggunakan EventBridge untuk mengotomatiskan visibilitas pemberitahuan (Misalnya. meneruskan pesan ke alat). ChatOps Untuk informasi selengkapnya, lihat Ringkasan solusi: Menangkap pemberitahuan pensiun tugas.

Bisakah saya mengubah pensiun tugas setelah dijadwalkan?

Tidak. Jadwal didasarkan pada tugas waktu tunggu pensiun yang memiliki default 7 hari. Jika Anda membutuhkan lebih banyak waktu, Anda dapat memilih untuk mengkonfigurasi periode tunggu hingga 14 hari. Untuk informasi selengkapnya, lihat Langkah 2: Tangkap pemberitahuan pensiun tugas untuk memperingatkan tim dan mengambil tindakan.

Mulai 12/18 /2025, Amazon ECS memungkinkan Anda mengonfigurasi jendela acara Amazon EC2 untuk tugas Fargate Anda. Jika Anda memerlukan kontrol yang tepat atas waktu pensiun tugas yang tepat, misalnya, menjadwalkannya selama akhir pekan untuk menghindari gangguan selama jam kerja, Anda dapat mengonfigurasi jendela acara Amazon EC2 untuk tugas, layanan, atau cluster Anda, lihat. Langkah 1: Atur waktu tunggu tugas atau gunakan jendela acara Amazon EC2 Perhatikan bahwa perubahan dalam konfigurasi ini berlaku untuk pensiun yang akan dijadwalkan di masa depan. Pensiun yang dijadwalkan saat ini tidak terpengaruh. Selain itu, saat Anda mengonfigurasi jendela acara Amazon EC2 untuk tugas Fargate Anda, itu lebih diutamakan daripada konfigurasi waktu tunggu pensiun tugas Anda. Jika Anda memiliki masalah lebih lanjut, hubungi Dukungan.

Bagaimana Amazon ECS menangani tugas yang merupakan bagian dari layanan?

Untuk tugas layanan, Anda tidak perlu mengambil tindakan apa pun dalam menanggapi pensiun tugas kecuali Anda ingin mengganti tugas-tugas ini sebelum AWS melakukannya. Ketika penjadwal Amazon ECS menghentikan tugas, ia menggunakan persentase sehat minimum dan meluncurkan tugas baru dalam upaya untuk mempertahankan jumlah yang diinginkan untuk layanan. Untuk meminimalkan dampak pensiun tugas Fargate, beban kerja harus diterapkan mengikuti praktik terbaik Amazon ECS. Misalnya, saat menerapkan aplikasi stateless sebagai layanan Amazon ECS, seperti server web atau API, pelanggan harus menerapkan beberapa replika tugas dan menetapkan minimum hingga 100%. HealthyPercent Secara default, persentase kesehatan minimum dari suatu layanan adalah 100 persen. Oleh karena itu, ketika Fargate mulai pensiun tugas, Amazon ECS pertama-tama menjadwalkan tugas baru dan menunggu tugas itu berjalan, sebelum menghentikan tugas lama. Tugas layanan secara rutin diganti sebagai bagian dari pensiun tugas dengan cara yang sama saat Anda menskalakan layanan, menerapkan perubahan konfigurasi, atau menerapkan revisi definisi tugas. Untuk mempersiapkan proses pensiun tugas, lihatBersiaplah untuk pensiun tugas AWS Fargate di Amazon ECS.

Bisakah Amazon ECS secara otomatis menangani tugas mandiri?

Tidak. AWS tidak dapat membuat tugas pengganti untuk tugas mandiri yang dimulai olehRunTask, tugas terjadwal (misalnya melalui EventBridge Scheduler) AWS Batch, atau. AWS Step Functions Amazon ECS hanya mengelola tugas yang merupakan bagian dari layanan.

Memecahkan masalah ketersediaan layanan selama pensiun tugas

Jika Amazon ECS tidak dapat memulai tugas pengganti selama pensiun tugas, ketersediaan layanan Anda mungkin terpengaruh. Hal ini dapat terjadi karena konfigurasi pelanggan yang salah, seperti:

  • Peran IAM yang hilang atau tidak dikonfigurasi dengan benar

  • Kapasitas yang tidak mencukupi dalam subnet target

  • Kesalahan konfigurasi grup keamanan

  • Kesalahan definisi tugas

Ketika Amazon ECS tidak dapat meluncurkan tugas pengganti, tugas yang sudah pensiun dihentikan tanpa penggantian, mengurangi kapasitas layanan yang tersedia dan berpotensi menyebabkan gangguan layanan. Pantau jumlah tugas dan CloudWatch metrik Amazon layanan Anda untuk memastikan tugas pengganti berhasil diluncurkan selama acara pensiun.