Terjemahan disediakan oleh mesin penerjemah. Jika konten terjemahan yang diberikan bertentangan dengan versi bahasa Inggris aslinya, utamakan versi bahasa Inggris.
Perubahan status untuk permintaan Spot
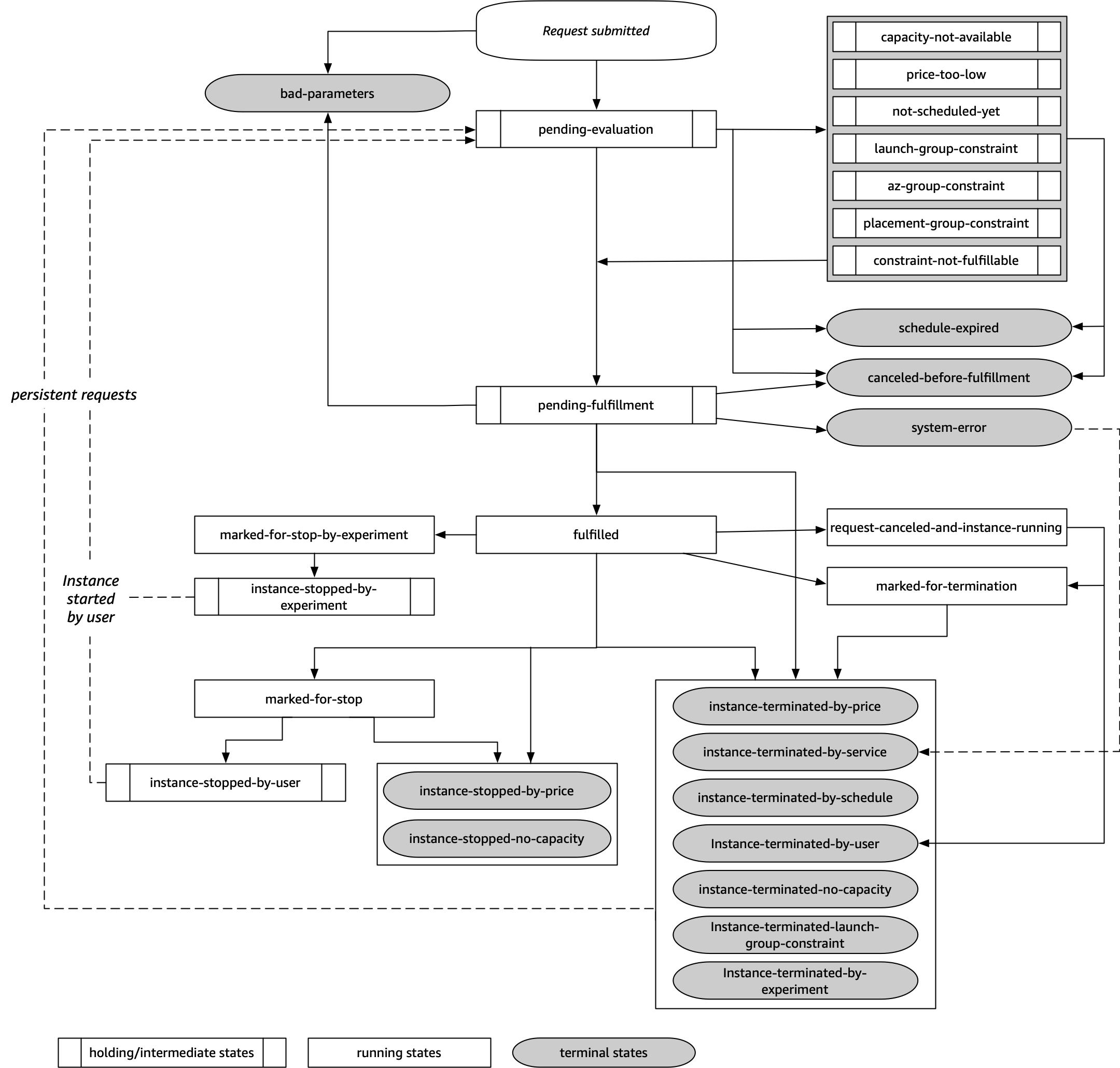
Diagram berikut menunjukkan kepada Anda jalur yang dapat diikuti oleh permintaan Spot Anda sepanjang siklus hidupnya, dari pengiriman hingga pengakhiran. Setiap langkah digambarkan sebagai suatu simpul, dan kode status untuk setiap simpul menjelaskan status permintaan Spot dan Instans Spot.
Evaluasi tertunda
Segera setelah Anda membuat permintaan Instans Spot, permintaan itu masuk ke status pending-evaluation kecuali jika ada satu atau lebih parameter permintaan yang tidak valid (bad-parameters).
| Kode status | Status permintaan | Status instans |
|---|---|---|
pending-evaluation |
open |
Tidak berlaku |
bad-parameters |
closed |
Tidak berlaku |
Menunggu
Jika satu atau beberapa batasan permintaan sudah valid tetapi belum dapat dipenuhi, atau jika kapasitas tidak mencukupi, permintaan masuk ke status menunggu sampai batasan tersebut terpenuhi. Opsi permintaan memengaruhi kemungkinan permintaan dipenuhi. Misalnya, jika tidak ada kapasitas, permintaan Anda akan tetap dalam status menunggu hingga ada kapasitas yang tersedia. Jika Anda menentukan grup Zona Ketersediaan, permintaan tetap dalam status menunggu hingga batasan Zona Ketersediaan terpenuhi.
Jika terjadi pemadaman di salah satu Zona Ketersediaan, ada kemungkinan kapasitas EC2 cadangan yang tersedia untuk permintaan Instans Spot di Zona Ketersediaan lainnya dapat terpengaruh.
| Kode status | Status permintaan | Status instans |
|---|---|---|
capacity-not-available |
open |
Tidak berlaku |
price-too-low |
open |
Tidak berlaku |
not-scheduled-yet |
open |
Tidak berlaku |
launch-group-constraint |
open |
Tidak berlaku |
az-group-constraint |
open |
Tidak berlaku |
placement-group-constraint
|
open
|
Tidak berlaku |
constraint-not-fulfillable
|
open
|
Tidak berlaku |
Evaluasi tertunda/terminal pemenuhan
Permintaan Instans Spot Anda dapat masuk ke status terminal jika Anda membuat permintaan yang valid hanya selama jangka waktu tertentu dan jangka waktu ini berakhir sebelum permintaan Anda mencapai fase pemenuhan tertunda. Mungkin juga terjadi jika Anda membatalkan permintaan, atau jika terjadi kesalahan sistem.
| Kode status | Status permintaan | Status instans |
|---|---|---|
schedule-expired
|
cancelled
|
Tidak berlaku |
canceled-before-fulfillment¹ |
cancelled
|
Tidak berlaku |
bad-parameters
|
failed
|
Tidak berlaku |
system-error
|
closed
|
Tidak berlaku |
¹ Jika Anda membatalkan permintaan.
Pemenuhan tertunda
Ketika batasan yang Anda tentukan (jika ada) terpenuhi, permintaan Spot Anda masuk ke status pending-fulfillment.
Pada titik ini, Amazon EC2 sedang bersiap untuk menyediakan instans yang Anda minta. Jika proses berhenti pada titik ini, kemungkinan besar karena proses itu dibatalkan oleh pengguna sebelum Instans Spot diluncurkan. Hal ini mungkin juga karena terjadi kesalahan sistem yang tidak terduga.
| Kode status | Status permintaan | Status instans |
|---|---|---|
pending-fulfillment
|
open
|
Tidak berlaku |
Terpenuhi
Saat semua spesifikasi untuk Instans Spot Anda terpenuhi, permintaan Spot Anda dipenuhi. Amazon EC2 meluncurkan Instans Spot, yang dapat memerlukan waktu beberapa menit. Jika Instans Spot menjalani hibernasi atau berhenti saat diinterupsi, Instans Spot tetap dalam status ini hingga permintaan dapat dipenuhi lagi atau permintaan dibatalkan.
| Kode status | Status permintaan | Status instans |
|---|---|---|
fulfilled
|
active
|
pending → running
|
fulfilled
|
active
|
stopped → running
|
Jika Anda menghentikan Instans Spot, permintaan Spot Anda akan masuk dalam status marked-for-stop atau instance-stopped-by-user hingga Instans Spot dapat dimulai lagi atau permintaan dibatalkan.
| Kode status | Status permintaan | Status instans |
|---|---|---|
marked-for-stop
|
active |
stopping
|
instance-stopped-by-user¹ |
disabled atau cancelled ² |
stopped
|
* Instans Spot masuk dalam status instance-stopped-by-user jika Anda menghentikan instans atau menjalankan perintah pematian dari instans. Setelah Anda menghentikan instans, Anda dapat memulainya lagi. Saat memulai ulang, permintaan Instans Spot kembali ke status pending-evaluation dan Amazon EC2 meluncurkan Instans Spot baru ketika batasan terpenuhi.
² Status permintaan Spot adalah disabled jika Anda menghentikan Instans Spot tetapi tidak membatalkan permintaan. Status permintaan adalah cancelled jika Instans Spot Anda dihentikan dan permintaan kedaluwarsa.
Terminal terpenuhi
Instans Spot Anda terus berjalan selama ada kapasitas yang tersedia untuk tipe instans Anda, dan Anda tidak mengakhiri instans. Jika Amazon EC2 harus mengakhiri Instans Spot Anda, permintaan Spot masuk ke status terminal. Permintaan juga masuk ke status terminal jika Anda membatalkan permintaan Spot atau mengakhiri Instans Spot.
| Kode status | Status permintaan | Status instans |
|---|---|---|
request-canceled-and-instance-running
|
cancelled
|
running
|
marked-for-stop
|
active
|
running
|
marked-for-termination
|
active
|
running
|
instance-stopped-by-price
|
disabled
|
stopped
|
instance-stopped-by-user
|
disabled
|
stopped
|
instance-stopped-no-capacity
|
disabled
|
stopped
|
instance-terminated-by-price
|
closed(satu kali),open (gigih) |
terminated
|
instance-terminated-by-schedule
|
closed
|
terminated
|
instance-terminated-by-service
|
cancelled
|
terminated
|
instance-terminated-by-user
|
closed atau cancelled ¹ |
terminated
|
instance-terminated-no-capacity
|
closed(satu kali),open (gigih) |
running †
|
instance-terminated-no-capacity
|
closed(satu kali),open (gigih) |
terminated
|
instance-terminated-launch-group-constraint
|
closed(satu kali),open (gigih) |
terminated
|
* Status permintaan adalah closed jika Anda mengakhiri instans, tetapi tidak membatalkan permintaan. Status permintaan adalah cancelled jika Anda mengakhiri instans dan membatalkan permintaan. Meskipun Anda mengakhiri Instans Spot sebelum Anda membatalkan permintaannya, penundaan mungkin terjadi sebelum Amazon EC2 mendeteksi bahwa Instans Spot Anda telah diakhiri. Dalam hal ini, status permintaan bisa berupa closed atau cancelled.
† Saat Amazon EC2 menginterupsi Instans Spot karena memerlukan kapasitas kembali dan instans dikonfigurasi untuk berakhir saat terjadi interupsi, status akan segera diatur ke instance-terminated-no-capacity (tidak diatur ke marked-for-termination). Namun, instans tetap dalam status running selama 2 menit untuk mencerminkan periode 2 menit saat instans menerima pemberitahuan interupsi Instans Spot. Setelah 2 menit, status instans diatur ke terminated.
Eksperimen interupsi
Anda dapat menggunakan AWS Fault Injection Service untuk memulai interupsi Instans Spot sehingga Anda dapat menguji bagaimana aplikasi di Instans Spot merespons. Jika AWS FIS menghentikan Instans Spot, permintaan Spot Anda memasuki marked-for-stop-by-experiment status dan kemudian instance-stopped-by-experiment status. Jika AWS FIS mengakhiri Instans Spot, permintaan Spot Anda memasuki instance-terminated-by-experiment status. Untuk informasi selengkapnya, lihat Memulai interupsi Instans Spot.
| Kode status | Status permintaan | Status instance |
|---|---|---|
marked-for-stop-by-experiment |
active |
running |
instance-stopped-by-experiment |
disabled |
stopped |
instance-terminated-by-experiment |
closed |
terminated |
Permintaan yang persisten
Saat Instans Spot Anda diakhiri (baik oleh Anda maupun Amazon EC2), jika permintaan Spot adalah permintaan yang persisten, instans akan kembali ke status pending-evaluation dan Amazon EC2 dapat meluncurkan Instans Spot baru saat batasan terpenuhi.