View a markdown version of this page

Choix d'une interface - AWS X-Ray

Les traductions sont fournies par des outils de traduction automatique. En cas de conflit entre le contenu d'une traduction et celui de la version originale en anglais, la version anglaise prévaudra.

Choix d'une interface

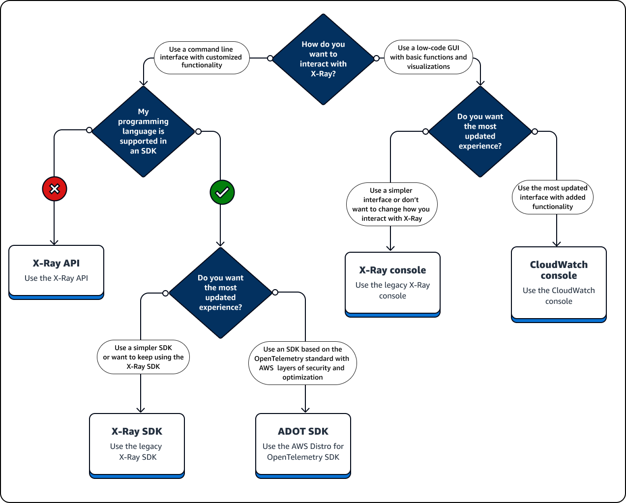
AWS X-Ray peut fournir des informations sur le fonctionnement de votre application et sur la manière dont elle interagit avec d'autres services et ressources. Une fois que vous avez instrumenté ou configuré votre application, X-Ray collecte des données de suivi lorsque votre application répond aux demandes. Vous pouvez analyser ces données de suivi pour identifier les problèmes de performances, résoudre les erreurs et optimiser vos ressources. Ce guide explique comment interagir avec X-Ray en respectant les consignes suivantes :

  • Utilisez-en un AWS Management Console si vous souhaitez démarrer rapidement ou si vous pouvez utiliser des visualisations prédéfinies pour effectuer des tâches de base.

    • Choisissez la CloudWatch console Amazon pour bénéficier de l'expérience utilisateur la plus récente contenant toutes les fonctionnalités de la console X-Ray.

    • Utilisez la console X-Ray si vous souhaitez une interface plus simple ou si vous ne voulez pas changer la façon dont vous interagissez avec X-Ray.

  • Utilisez un SDK si vous avez besoin de fonctionnalités de suivi, de surveillance ou de journalisation plus personnalisées que celles qu'un logiciel AWS Management Console peut fournir.

    • Choisissez le ADOT SDK si vous souhaitez un SDK indépendant du fournisseur basé sur le SDK open source avec des couches supplémentaires de OpenTelemetry sécurité et d'optimisation. AWS

    • Choisissez le SDK X-Ray si vous souhaitez un SDK plus simple ou si vous ne souhaitez pas mettre à jour le code de votre application.

  • Utilisez les opérations de l'API X-Ray si un SDK ne prend pas en charge le langage de programmation de votre application.

Le schéma suivant vous aide à choisir comment interagir avec X-Ray :

X-Ray affiche des informations détaillées sur les demandes de candidature.