View a markdown version of this page

Résoudre les problèmes de AWS Site-to-Site VPN connectivité lors de l'utilisation du protocole Border Gateway - AWS Site-to-Site VPN

Les traductions sont fournies par des outils de traduction automatique. En cas de conflit entre le contenu d'une traduction et celui de la version originale en anglais, la version anglaise prévaudra.

Résoudre les problèmes de AWS Site-to-Site VPN connectivité lors de l'utilisation du protocole Border Gateway

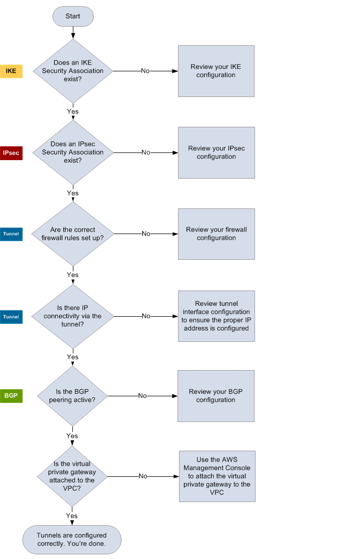
Le schéma et le tableau suivants fournissent des instructions générales pour la résolution de problèmes sur un périphérique de passerelle client qui utilise le protocole BGP (Border Gateway Protocol). Nous vous recommandons également d'activer les fonctions de débogage de votre appareil. Consultez le fournisseur de votre périphérique de passerelle pour plus de détails.

Diagramme de résolution des problèmes de passerelle client sur un appareil générique
IKE

Déterminez si une association de sécurité IKE existe.

Une association de sécurité IKE est requise pour échanger les clés utilisées pour établir l'association IPsec de sécurité.

Si aucune association de sécurité IKE n'existe, passez en revue vos paramètres de configuration IKE. Vous devez configurer le chiffrement, l'authentification, la confidentialité persistante parfaite (perfect-forward-secrecy) et les paramètres de mode comme répertoriés dans le fichier de configuration.

S'il existe une association de sécurité IKE, passez à « IPsec ».

IPsec

Déterminez s'il existe une association de IPsec sécurité (SA).

Un IPsec SA est le tunnel lui-même. Interrogez votre dispositif de passerelle client pour déterminer si une IPsec SA est active. Assurez-vous de configurer le chiffrement, l'authentification, la confidentialité persistante parfaite (perfect-forward-secrecy) et les paramètres de mode comme répertoriés dans le fichier de configuration.

S'il n'existe aucune IPsec SA, passez en revue votre IPsec configuration.

Si une IPsec SA existe, passez à « Tunnel ».

Tunnel

Vérifiez que les règles de pare-feu nécessaires sont configurées (pour une liste des règles, consultez Règles de pare-feu pour un dispositif de passerelle AWS Site-to-Site VPN client). Si c'est le cas, continuez.

Déterminez s'il existe une connexion IP via le tunnel.

Chaque côté du tunnel possède une adresse IP comme spécifié dans le fichier de configuration. L'adresse de la passerelle réseau privé virtuel est l'adresse utilisée comme l'adresse du voisin BGP. Depuis votre passerelle client, exécutez un test ping de cette adresse pour déterminer si le trafic IP est correctement chiffré et déchiffré.

Si le test ping n'est pas réussi, passez en revue la configuration de votre interface de tunnel pour vérifier qu'une adresse IP correcte est configurée.

Si le test ping est réussi, passez à « BGP ».

BGP

Déterminez si la session d'appairage BGP est active.

Pour chaque tunnel, procédez de la façon suivante :

  • Sur votre passerelle client, déterminez si l'état du BGP est Active ou Established. Il peut se passer environ 30 secondes avant que l'appairage BGP devienne actif.

  • Vérifiez que la passerelle client publie la route par défaut (0.0.0.0/0) vers la passerelle réseau privé virtuel.

Si les tunnels ne sont pas dans cet état, passez en revue la configuration de votre BGP.

Si l'appairage BGP est instauré, que vous recevez un préfixe et que vous publiez un préfixe, alors votre tunnel est configuré correctement. Assurez-vous que les deux tunnels sont dans cet état.