Logique d'évaluation - Amazon Simple Notification Service

Les traductions sont fournies par des outils de traduction automatique. En cas de conflit entre le contenu d'une traduction et celui de la version originale en anglais, la version anglaise prévaudra.

Logique d'évaluation

L'objectif au moment de l'évaluation consiste à déterminer si une demande donnée doit être autorisée ou refusée. La logique d'évaluation suit plusieurs règles de base :

  • Par défaut, toutes les demandes d'utilisation de votre ressource ne provenant pas de vous sont refusées.

  • Une autorisation prévaut sur les refus par défaut.

  • Un refus explicite remplace toute autorisation

  • L'ordre dans lequel les politiques sont évaluées n'est pas important.

Le graphique et la discussion ci-dessous décrivent plus en détail comment la décision est prise.

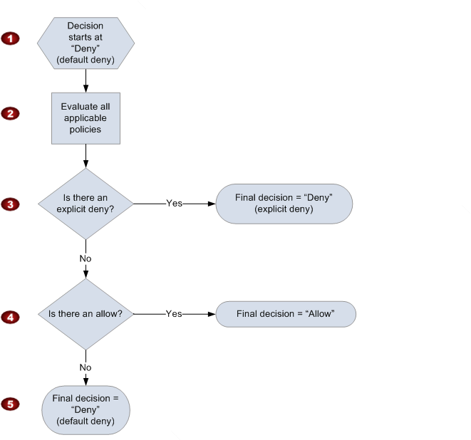
Illustre le processus décisionnel utilisé AWS pour déterminer si une demande d'accès à une ressource doit être autorisée ou refusée. Il commence par un refus par défaut, vérifie s'il existe un refus explicite dans les politiques applicables, puis recherche les instructions d'autorisation, et enfin, si aucune autorisation n'est trouvée, la demande est refusée par défaut.
1

La décision commence par un refus par défaut.

2

Le code d'application évalue ensuite toutes les politiques qui s'appliquent à la demande (en se basant sur la ressource, le principal, l'action et les conditions).

L'ordre dans lequel le code d'application évalue les politiques n'a pas d'importance.

3

Dans toutes ces politiques, le code d'application recherche une instruction de refus explicite susceptible de s'appliquer à la demande.

S'il en détecte une, le code de l'application retourne une décision de « refus » et le processus se termine. Il s'agit d'un refus explicite. Pour plus d'informations, veuillez consulter la section . Refus explicite).

4

En l'absence de refus explicite, le code d'application recherche des instructions d'« autorisation » pouvant s'appliquer à la demande.

S'il en trouve une, il retourne une décision d'« autorisation » et le service continue à traiter la demande.

5

Si aucune autorisation n'est détectée, la décision finale est un « refus ». En l'absence d'autorisation ou de refus explicite, nous parlons d'un refus par défaut (pour plus d'informations, consultez la page Refus par défaut).

Interaction entre les refus explicites et les refus par défaut

Une politique génère un refus par défaut si celle-ci ne s'applique pas directement à la demande. Par exemple, si un utilisateur demande à utiliser Amazon SNS, mais que la politique en question ne fait pas du tout référence à celle de Compte AWS l'utilisateur, cette politique entraîne un refus par défaut.

Une politique génère également un refus par défaut si une condition de l'instruction n'est pas respectée. Si toutes les conditions de l'instruction sont respectées, la politique génère une autorisation ou un refus explicite, selon la valeur de l'élément Effect qu'elle indique. Les politiques ne spécifient pas comment procéder si une condition n'est pas respectée. Le résultat est donc un refus dans ce cas.

Par exemple, supposons que vous souhaitiez refuser les demandes provenant de l'Antarctique. Vous créez une politique appelée Policy A1 qui autorise une demande uniquement si elle ne provient pas de l'Antarctique. Le schéma suivant illustre la politique.

Illustre une politique (Politique A1) qui autorise une demande si elle ne provient pas de l'Antarctique. Il indique la condition selon laquelle la demande ne doit pas provenir de l'Antarctique pour que l'effet « Autoriser » s'applique ; sinon, l'action par défaut est de refuser la demande.

Si une personne envoie une demande depuis les États-Unis, la condition est respectée (la demande ne provient pas de l'Antarctique). Par conséquent, la demande est autorisée. En revanche, si un utilisateur effectue une demande depuis l'Antarctique, la condition n'est pas respectée et la politique génère un refus par défaut.

Vous pouvez convertir ce résultat par un refus explicite. Pour ce faire, réécrivez la politique (nommée Policy A2) comme dans le schéma suivant. Ici, la politique refuse explicitement une demande si elle vient de l'Antarctique.

Illustre une politique (politique A2) qui refuse explicitement une demande si elle provient de l'Antarctique. Cela montre que lorsque la condition est remplie (la demande provient de l'Antarctique), la politique entraîne un refus explicite, ce qui signifie que la demande est toujours refusée dans ces circonstances.

Si un utilisateur effectue une demande depuis l'Antarctique, la condition est respectée et la politique génère alors un refus explicite.

La distinction entre un refus par défaut et un refus explicite est importante, car un refus par défaut peut être remplacé par une autorisation, ce qui n'est pas le cas d'un refus explicite. Par exemple, prenons le cas d'une autre politique qui autorise les demandes si elles sont reçues le 1er juin 2010. Comment cette politique modifie-t-elle le résultat global lorsqu'elle est associée à la politique qui restreint l'accès depuis l'Antarctique ? Nous allons comparer le résultat global en cas d'association de la politique basée sur la date (que nous appellerons Policy B) avec les politiques précédentes (A1 et A2). Le scénario 1 associe les politiques Policy A1 et Policy B, tandis que le scénario 2 combine les politiques Policy A2 et Policy B. L'illustration et la discussion suivantes montrent les résultats obtenus lorsqu'une demande provient de l'Antarctique le 1er juin 2010.

Compare deux scénarios dans lesquels une politique restreint l'accès en fonction de l'origine de la demande (Antarctique) et de la date de la demande (1er juin 2010). Dans le scénario 1, la combinaison de politiques entraîne le remplacement d'un refus par défaut par une autorisation autorisant la demande. Dans le scénario 2, le refus explicite d'une politique remplace l'autorisation d'une autre, ce qui entraîne le rejet de la demande.

Dans le scénario 1, la politique Policy A1 génère un refus par défaut, comme décrit plus haut dans cette section. La politique Policy B renvoie une autorisation, car par définition, elle autorise les demandes le 1er juin 2010. L'autorisation de Policy B remplace le refus par défaut de Policy A1 et, par conséquent, la demande est autorisée.

Dans le scénario 2, la politique Policy A2 génère un refus explicite, comme décrit plus haut dans cette section. Ainsi, Policy B génère également une autorisation. Le refus explicite de Policy A2 remplace l'autorisation de Policy B et, par conséquent, la demande est refusée.