Comprendre les événements de connexion à IAM Identity Center - AWS IAM Identity Center

Les traductions sont fournies par des outils de traduction automatique. En cas de conflit entre le contenu d'une traduction et celui de la version originale en anglais, la version anglaise prévaudra.

Comprendre les événements de connexion à IAM Identity Center

AWS CloudTrail enregistre les événements de connexion réussis et infructueux pour toutes les sources d'identité IAM Identity Center. Les identités sourcées par IAM Identity Center et Active Directory (AD Connector et AWS Managed Microsoft AD) incluent des événements de connexion supplémentaires qui sont capturés chaque fois qu'un utilisateur est invité à résoudre un problème ou un facteur d'identification spécifique, en plus du statut de cette demande de vérification d'identification en particulier. Ce n'est qu'une fois qu'un utilisateur a terminé tous les tests d'identification requis qu'il sera connecté, ce qui entraînera l'enregistrement d'un UserAuthentication événement.

Le tableau suivant présente les noms de chacun des CloudTrail événements de connexion à IAM Identity Center, leur objectif et leur applicabilité aux différentes sources d'identité.

Nom de l’événement But de l'événement Applicabilité de la source d'identité
CredentialChallenge Utilisé pour indiquer qu'IAM Identity Center a demandé à l'utilisateur de résoudre un problème d'identification spécifique et indique CredentialType ce qui était requis (par exemple, PASSWORD ou TOTP). Utilisateurs natifs d'IAM Identity Center, AD Connector et AWS Managed Microsoft AD
CredentialVerification Utilisé pour indiquer que l'utilisateur a tenté de résoudre une CredentialChallenge demande spécifique et indique si cet identifiant a réussi ou échoué. Utilisateurs natifs d'IAM Identity Center, AD Connector et AWS Managed Microsoft AD
UserAuthentication Utilisé pour indiquer que toutes les exigences d'authentification auxquelles l'utilisateur a été confronté ont été satisfaites avec succès et que l'utilisateur s'est connecté avec succès. Si les utilisateurs ne parviennent pas à relever les défis d'identification requis, aucun UserAuthentication événement ne sera enregistré. Toutes les sources d'identité

Le tableau suivant présente d'autres champs de données d'événements utiles contenus dans des CloudTrail événements de connexion spécifiques.

Champ But de l'événement Applicabilité dans un événement de connexion Exemples de valeur
AuthWorkflowID Utilisé pour corréler tous les événements émis sur l'ensemble d'une séquence de connexion. Pour chaque connexion utilisateur, plusieurs événements peuvent être émis par IAM Identity Center. CredentialChallenge, CredentialVerification, UserAuthentication « AuthWorkflow Identifiant » : « 9de74b32-8362-4a01-a524-de21df59fd83 »
CredentialType Utilisé pour spécifier l'identifiant ou le facteur contesté. UserAuthenticationles événements incluront toutes les CredentialType valeurs qui ont été vérifiées avec succès tout au long de la séquence de connexion de l'utilisateur. CredentialChallenge, CredentialVerification, UserAuthentication CredentialType« : « PASSWORD » ou "CredentialType« : « PASSWORD, TOTP » (les valeurs possibles incluent : PASSWORD, TOTP, WEBAUTHN, EXTERNAL_IDP, RESYNC_TOTP, EMAIL_OTP)
DeviceEnrollmentRequired Utilisé pour spécifier que l'utilisateur devait enregistrer un dispositif MFA lors de la connexion et qu'il a correctement répondu à cette demande. UserAuthentication DeviceEnrollmentRequired« : « vrai »
LoginTo Utilisé pour spécifier l'emplacement de la redirection après une séquence de connexion réussie. UserAuthentication "LoginTo": "https://mydirectory.awsapps.com/start/....."
CloudTrail événements dans les flux de connexion à l'IAM Identity Center

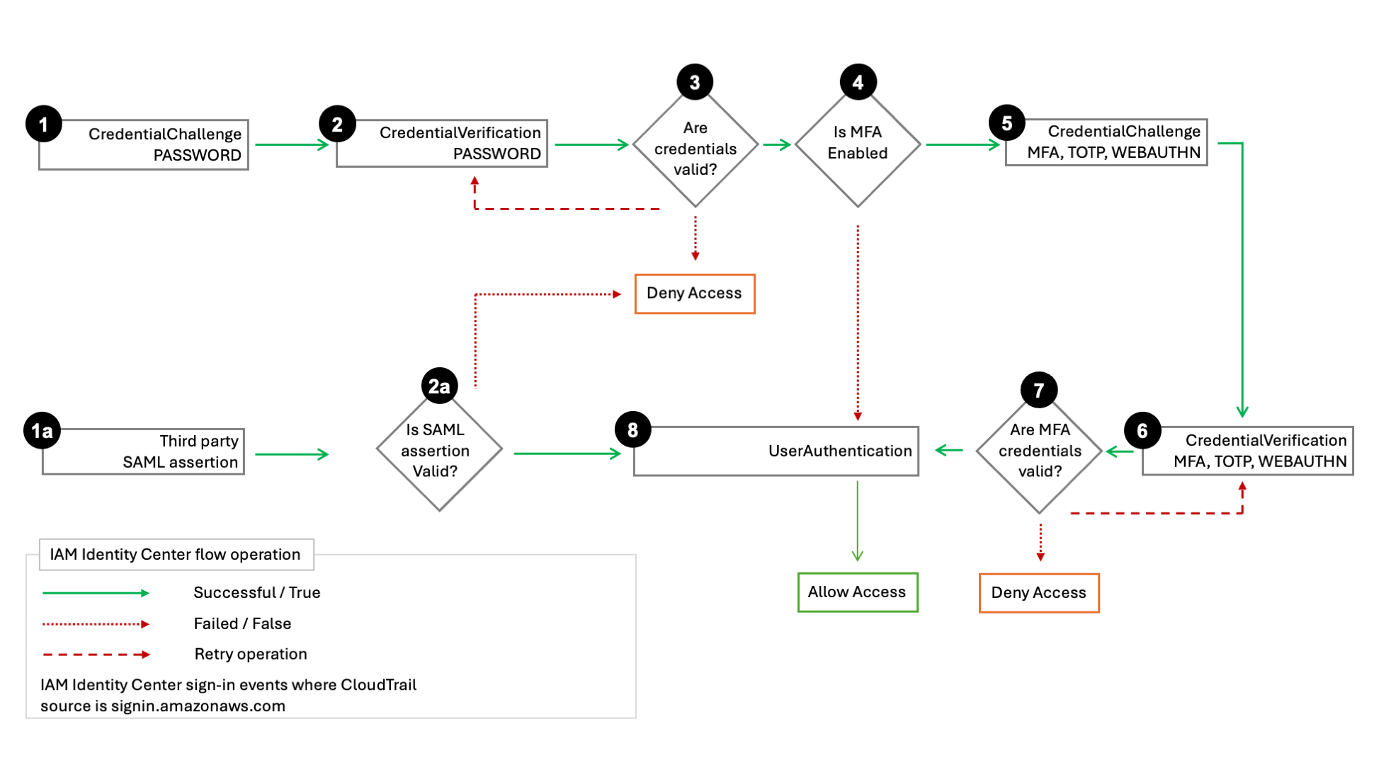
Le schéma suivant décrit le flux de connexion et les CloudTrail événements émis par la connexion.

Le flux de connexion et les CloudTrail événements émis par la connexion.

Le schéma montre un flux de connexion par mot de passe et un flux de connexion fédéré.

Le flux de connexion par mot de passe, qui comprend les étapes 1 à 8, illustre les étapes du processus de connexion par nom d'utilisateur et mot de passe. IAM Identity Center passe userIdentity.additionalEventData.CredentialType à PASSWORD « », et IAM Identity Center suit le cycle de question-réponse aux informations d'identification, en réessayant si nécessaire.

Le nombre d'étapes dépend du type de connexion et de la présence de l'authentification multifactorielle (MFA). Le processus initial entraîne trois ou cinq CloudTrail événements mettant UserAuthentication fin à la séquence pour une authentification réussie. Les tentatives infructueuses d'authentification par mot de passe entraînent CloudTrail des événements supplémentaires lorsque le IAM Identity Center réémet CredentialChallenge une authentification normale ou, si elle est activée, une authentification MFA.

Le flux de connexion par mot de passe couvre également le scénario dans lequel un utilisateur IAM Identity Center nouvellement créé grâce à un appel d'CreateUserAPI se connecte avec un mot de passe à usage unique (OTP). Le type d'identifiant dans ce scénario est « EMAIL_OTP ».

Le flux de connexion fédérée, composé des étapes 1a, 2a et 8, illustre les principales étapes du processus d'authentification fédérée au cours desquelles une assertion SAML est fournie par un fournisseur d'identité, validée par IAM Identity Center et, en cas de réussite, aboutit à. UserAuthentication IAM Identity Center n'invoque pas la séquence d'authentification MFA interne aux étapes 3 à 7, car un fournisseur d'identité fédéré externe est responsable de toutes les authentifications d'identification des utilisateurs.