Modèle de responsabilité partagée Face Liveness - Amazon Rekognition

Les traductions sont fournies par des outils de traduction automatique. En cas de conflit entre le contenu d'une traduction et celui de la version originale en anglais, la version anglaise prévaudra.

Modèle de responsabilité partagée Face Liveness

La sécurité et la conformité sont une responsabilité partagée entre vous AWS et vous, le client. Pour en savoir plus sur le modèle de responsabilité AWS partagée, cliquez ici.

  1. Tous les appels au AWS service (via l'application client ou le backend client) sont authentifiés et autorisés avec AWS Auth (AWS Authentication). Il est de la responsabilité des propriétaires du service Face Liveness de s’en assurer.

  2. Tous les appels vers le backend du client (depuis l’application client) sont authentifiés et autorisés par le client. Cette responsabilité incombe au client. Le client doit s’assurer que les appels provenant de l’application client sont authentifiés et qu’ils n’ont pas été manipulés de quelque manière que ce soit.

  3. Le backend du client doit identifier l’utilisateur final qui exécute le défi Face Liveness. Il est de la responsabilité du client d’associer un utilisateur final à une session Face Liveness. Le service Face Liveness ne fait pas de distinction entre les utilisateurs finaux. Il est uniquement capable d'identifier l' AWS identité de l'appelant (que le client gère).

  4. AWS recommande aux clients d'appliquer des contrôles de validation supplémentaires, tels que la géolocalisation géographique (par exemple sur la base de l'adresse IP), les codes One Time Pass (OTPs), etc., en plus de Face Liveness, conformément à leurs exigences en matière de cas d'utilisation et à leur niveau de sécurité.

Le réglage « FaceMovementAndLightChallenge » fournit la plus grande précision pour Rekognition Liveness en demandant aux utilisateurs de déplacer leur visage vers l'écran et de le maintenir immobile pendant une série de lumières clignotantes. Nous recommandons aux clients d'utiliser ce paramètre par défaut. Les clients peuvent également activer le réglage « FaceMovementChallenge », qui réduit le temps de vérification de plusieurs secondes en éliminant les voyants clignotants. Bien que « FaceMovementAndLightChallenge » reste le meilleur paramètre pour optimiser la précision, « FaceMovementChallenge » permet aux clients de donner la priorité à des contrôles de durée de vie plus rapides. Lors du choix entre ces paramètres, les clients doivent tenir compte des exigences de leur cas d'utilisation, notamment les types d'attaques attendus, les taux de faux acceptations et de faux rejets souhaités, et également mettre en œuvre des contrôles supplémentaires tels que la géolocalisation (par exemple basée sur l'IP), les codes One Time Pass (OTPs), etc. Les clients doivent prendre cette décision après avoir testé les performances de Liveness avec différents seuils de confiance en fonction de leur cas d'utilisation. Les clients sont tenus de mettre en œuvre des contrôles pour sécuriser l'appareil à partir duquel la vidéo est envoyée

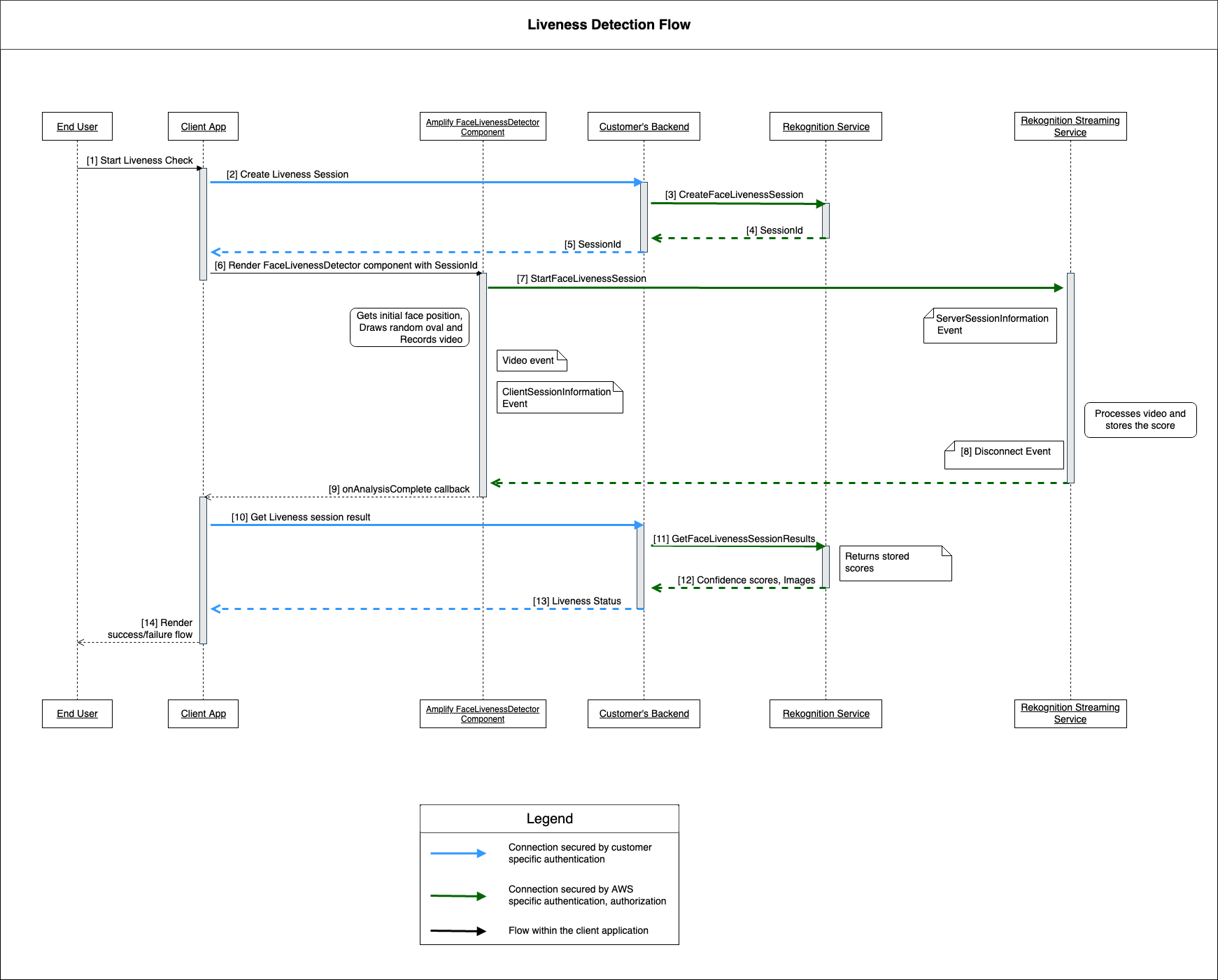
Le schéma de flux suivant indique quels appels sont authentifiés par le service AWS ou par le client :

Flux de détection de vie montrant les interactions entre l'application cliente, le composant du détecteur de vie faciale, le backend du client, le service Rekognition et le service de streaming Rekognition pour une session de reconnaissance faciale sécurisée.

Tous les appels vers le service Amazon Rekognition Face Liveness sont AWS protégés par Auth (à l'aide d'un mécanisme de signature). AWS Cela comprend les appels suivants :

Tous les appels vers le backend du client doivent être dotés d’un mécanisme d’authentification et d’autorisation. Les clients doivent s'assurer que le tiers code/library/etc utilisé est activement maintenu et développé. Les clients doivent également s’assurer que le bon utilisateur final passe les appels vers la bonne session Face Liveness. Les clients doivent authentifier et autoriser les flux suivants :

  • [2] Créer une session Face Liveness (depuis l’application cliente)

  • [10] Obtenir le résultat de la session Face Liveness (depuis l’application cliente)

Les clients peuvent suivre le modèle de sécurité STRIDE pour s’assurer que leurs appels d’API sont protégés.

Type Description Contrôle de sécurité
Usurpation d'identité Action de menace visant à accéder et à utiliser les informations d'identification d'un autre utilisateur, telles que le nom d'utilisateur et le mot de passe. Authentification
Falsification Action de menace visant à modifier ou à modifier des données persistantes de manière malveillante. Les exemples incluent les enregistrements d'une base de données et la modification de données en transit entre deux ordinateurs sur un réseau ouvert, tel qu'Internet. Intégrité
Répudiation Action de menace visant à effectuer des opérations interdites dans un système qui n'est pas en mesure de retracer les opérations. Non-répudiation
Divulgation d'informations Action de menace visant à lire un fichier auquel l'accès n'a pas été autorisé ou à lire des données en transit. Confidentialité
Déni de service Action menaçante visant à refuser l'accès à des utilisateurs valides, par exemple en rendant un serveur Web temporairement indisponible ou inutilisable. Disponibilité
Élévation de privilèges Action contre les menaces visant à obtenir un accès privilégié aux ressources afin d'obtenir un accès non autorisé à des informations ou de compromettre un système. Autorisation

AWS sécurise ses connexions de la manière suivante :

  1. Calcul de la signature de la demande, puis vérification de la signature côté service. Les demandes sont authentifiées à l’aide de cette signature.

  2. AWS les clients sont tenus de configurer les rôles IAM appropriés pour autoriser certaines actions/opérations. Ces rôles IAM sont nécessaires pour effectuer des appels vers le Service AWS.

  3. Seules les requêtes HTTPS adressées au AWS service sont autorisées. Les demandes sont cryptées dans le réseau ouvert à l’aide du protocole TLS. Cela protège la confidentialité des demandes et préserve l’intégrité des demandes.

  4. AWS le service enregistre suffisamment de données pour identifier les appels passés par les clients. Cela empêche les attaques de répudiation.

  5. AWS le service est responsable du maintien d'une disponibilité suffisante

Le client est responsable de la sécurisation de ses appels de service et d’API de la manière suivante :

  1. Le client doit s’assurer qu’il suit un mécanisme d’authentification approprié. Il existe différents mécanismes d’authentification qui peuvent être utilisés pour authentifier une demande. Les clients peuvent explorer l'authentification basée sur un condensé OAuth , la connexion OpenID et d'autres mécanismes.

  2. Les clients doivent s’assurer que leur service prend en charge les canaux de chiffrement appropriés (tels que TLS/HTTPS) pour effectuer des appels d’API de service.

  3. Les clients doivent s’assurer qu’ils enregistrent les données nécessaires pour identifier de manière unique un appel d’API et l’appelant. Ils doivent être en mesure d’identifier le client qui appelle leur API à l’aide de paramètres définis et de l’heure des appels.

  4. Les clients doivent s'assurer que leur système est disponible et qu'ils sont protégés contre les attaques DDo S. Voici quelques exemples de techniques de défense contre DDo les attaques S.

Les clients sont responsables de la conservation de leurs applications up-to-date. Pour de plus amples informations, veuillez consulter Mise à jour des directives de Face Liveness.