View a markdown version of this page

Comprendre le statut de AWS CA privée CA - AWS Autorité de certification privée

Les traductions sont fournies par des outils de traduction automatique. En cas de conflit entre le contenu d'une traduction et celui de la version originale en anglais, la version anglaise prévaudra.

Comprendre le statut de AWS CA privée CA

Le statut d'une autorité de certification gérée par Autorité de certification privée AWS résulte d'une action de l'utilisateur ou, dans certains cas, d'une action de service. Par exemple, le statut d'une autorité de certification change lorsqu'il expire. Les options d'état disponibles pour les administrateurs de l'autorité de certification varient en fonction de l'état actuel de l'autorité de certification.

Autorité de certification privée AWS peut signaler les valeurs d'état suivantes. Le tableau indique les fonctionnalités de l'autorité de certification disponibles dans chaque État.

Note

Pour toutes les valeurs de statut, à l'exception de DELETED etFAILED, l'autorité de certification vous est facturée.

Statut Émettre des certificats Valider les certificats avec OCSP Générer des CRL Générez des audits Vous pouvez mettre à jour le certificat CA Les certificats peuvent être révoqués Le CA vous est facturé
CREATING— Le CA est en cours de création. Non Non Non Non Non Non Oui

PENDING_CERTIFICATE— L'autorité de certification a été créée et a besoin d'un certificat pour être opérationnelle. *

Non Non Non Non Non Non Oui
ACTIVE Oui Oui Oui Oui Oui Oui Oui
DISABLED— Vous avez désactivé manuellement l'autorité de certification. Non Oui Oui Oui Non Oui Oui
EXPIRED— Le certificat CA a expiré. ** Non Non Non Non Oui Non Oui
FAILED L'CreateCertificateAuthorityaction a échoué. Cela peut être dû à une panne réseau, à une AWS défaillance du backend ou à d'autres erreurs. Une autorité de certification défaillante ne peut pas être récupérée. Supprimez l'autorité de certification et créez-en une nouvelle. Non
DELETED Votre autorité de certification est en cours de restauration, qui peut durer de 7 à 30 jours. Après cette période, elle est définitivement supprimé.
  • Si vous appelez l'API RestoreCertificateAuthority sur une autorité de certification dont l'état est DELETED et dont l'un des certificats a expiré, l'autorité de certification sera définie sur EXPIRED.

  • Pour de plus amples informations sur la suppression d'une autorité de certification, veuillez consulter Supprimer votre autorité de certification privée.

Non

Pour terminer l'activation, vous devez générer un CSR, obtenir un certificat d'autorité de certification signé auprès d'une autorité de certification et importer le certificat dans Autorité de certification privée AWS. Le CSR peut être soumis soit à votre nouvelle autorité de certification (pour l'auto-signature), soit à une autorité de certification racine ou subordonnée sur site. Pour de plus amples informations, veuillez consulter Installation du certificat CA.

Vous ne pouvez pas modifier directement l'état d'une autorité de certification expirée. Si vous importez un nouveau certificat pour l'autorité de certification, le statut Autorité de certification privée AWS est rétabli à ACTIVE moins qu'il n'ait été défini DISABLED avant l'expiration du certificat.

Considérations supplémentaires concernant les certificats CA expirés :

  • Les certificats CA ne sont pas renouvelés automatiquement. Pour plus d'informations sur l'automatisation du renouvellement AWS Certificate Manager, consultezAttribuer des autorisations de renouvellement de certificat à ACM.

  • Si vous tentez d'émettre un nouveau certificat avec une autorité de certification expirée, l'API IssueCertificate renvoie InvalidStateException. Une autorité de certification racine expirée doit auto-signer un nouveau certificat d'une autorité de certification racine avant de pouvoir émettre de nouveaux certificats subordonnés.

  • The ListCertificateAuthorities et l'API DescribeCertificateAuthority renvoient l'état EXPIRED si le certificat d'une autorité de certification est expiré, que l'état de l'autorité de certification soit défini sur ACTIVE ou DISABLED. Toutefois, si l'autorité de certification expirée a été définie sur DELETED, l'état renvoyé est DELETED.

  • L'API UpdateCertificateAuthority ne peut pas mettre à jour l'état d'une autorité de certification expirée.

  • L'RevokeCertificateAPI ne peut pas être utilisée pour révoquer un certificat expiré, y compris un certificat CA.

Relation entre le statut de l'autorité de certification et son cycle de vie

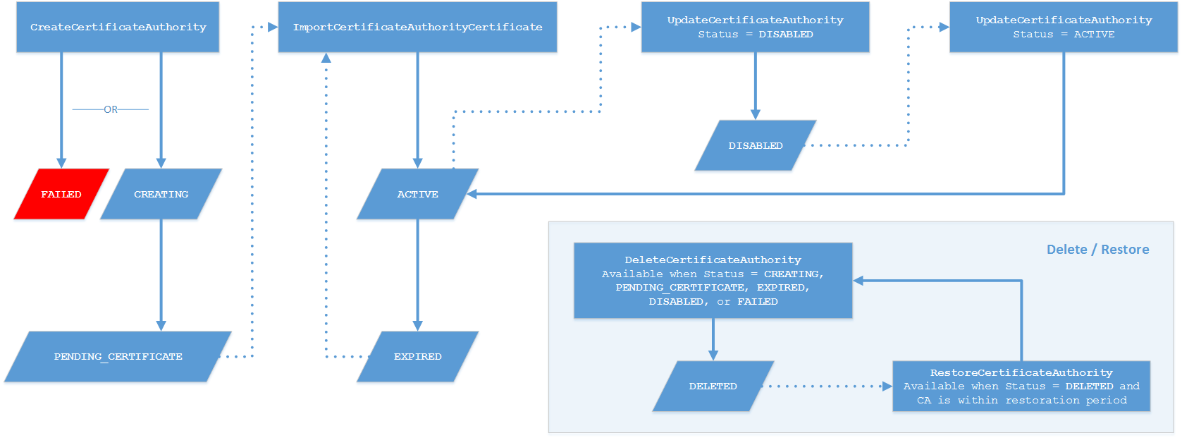
Le diagramme suivant illustre le cycle de vie de l'autorité de certification en tant qu'interaction des actions de gestion avec l'état de l'autorité de certification.

Interaction des actions et des états de gestion de l'autorité de certification.
Clé du diagramme
Forme de rectangle bleu représentant une action de gestion dans le diagramme.

Action de gestion

Forme de parallélogramme bleu avec côtés inclinés et angles vifs.
Statut de la CA
Flèche bleue pointant vers la droite, indiquant la direction ou la progression.

L'action entraîne un changement d'état

Quatre points suivis d'une flèche pointant vers la droite indiquent la progression ou la poursuite.

Le nouvel état permet une nouvelle action

En haut du diagramme, les actions de gestion sont appliquées via la console Autorité de certification privée AWS , l'interface de ligne de commande ou l'API. Les actions font transiter l'autorité de certification via la création, l'activation, l'expiration et le renouvellement. L'état de l'autorité de certification change en réponse (comme indiqué par les lignes pleines) à des actions manuelles ou à des mises à jour automatisées. Dans la plupart des cas, un nouvel état entraîne une nouvelle action possible (représentée par une ligne pointillée) que l'administrateur de l'autorité de certification peut appliquer. L'encadré en bas à droite illustre les valeurs d'état possibles permettant les actions de suppression et de restauration.

Rubriques