Réarchitecture en tant que conteneur Linux - AWS Conseils prescriptifs

Les traductions sont fournies par des outils de traduction automatique. En cas de conflit entre le contenu d'une traduction et celui de la version originale en anglais, la version anglaise prévaudra.

Réarchitecture en tant que conteneur Linux

En portant vos applications .NET Framework vers .NET Core ou .NET 6, vous pouvez exécuter vos applications sur plusieurs plateformes, réduire vos coûts de licence, améliorer les performances et améliorer l'évolutivité.

Cas d’utilisation

Cette stratégie de migration est utile dans tous les scénarios suivants :

  • Vous disposez des ressources et du temps nécessaires pour refactoriser votre candidature.

  • Vous pouvez résoudre toutes les dépendances du .NET Framework.

  • Vous avez une application de longue date.

Avantages

Cette approche de migration offre les avantages suivants, par rapport aux applications .NET locales :

  • Réduction du coût total de possession (TCO)

  • Sécurité et performances améliorées

  • Innovation accélérée

  • Avantages de la conversion vers des applications cloud natives

  • Open source

Inconvénients

  • Effort et coût de la refactorisation

AWS services

Pour stocker des images de conteneurs :

Pour orchestrer les conteneurs :

AWS Fargate est un moteur de pay-as-you-go calcul sans serveur qui vous permet de vous concentrer sur la création d'applications sans gérer de serveurs. Fargate est compatible avec Amazon ECS et Amazon EKS.

Outils

Outil Objectif Ressource
Assistant de portage pour .NET Cet outil d'analyse analyse les applications .NET Framework et génère une évaluation de compatibilité .NET Core. L'évaluation vous aide à porter vos applications vers Linux plus rapidement.
AWS Conteneur App2 (A2C) A2C est un outil de ligne de commande permettant de moderniser les applications .NET et Java en les convertissant en applications conteneurisées avec un minimum d'effort.

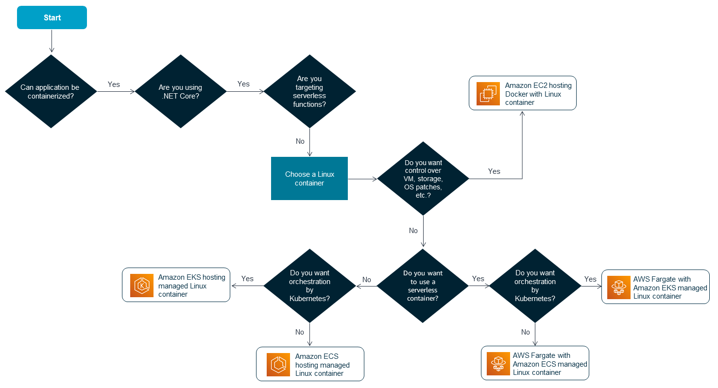
Décisions de déploiement

Vous pouvez choisir parmi cinq options de déploiement :

  • Si vous souhaitez contrôler totalement la configuration de votre environnement informatique, y compris les paramètres de mémoire et de stockage, ainsi que les correctifs du système d'exploitation, déployez votre application en tant que conteneur Linux sur une EC2 instance.

  • Si vous souhaitez que le conteneur soit géré par Kubernetes et exécuté en tant que conteneur sans serveur : déployez votre application en tant que conteneur Linux sur Amazon EKS avec Fargate.

  • Si vous souhaitez que le conteneur soit géré par Amazon ECS et exécuté en tant que conteneur sans serveur : déployez votre application en tant que conteneur Linux sur Amazon ECS avec Fargate.

  • Si vous souhaitez que le conteneur soit géré par Kubernetes, mais que vous souhaitez gérer vous-même les ressources de calcul du conteneur, déployez votre application en tant que conteneur Linux sur Amazon EKS.

  • Si vous souhaitez que le conteneur soit géré par Amazon ECS, mais que vous souhaitez gérer vous-même les ressources de calcul du conteneur, déployez votre application en tant que conteneur Linux sur Amazon ECS.

Refactoring .NET applications as Linux containers on AWS