View a markdown version of this page

Branches dans une stratégie Gitflow - AWS Conseils prescriptifs

Les traductions sont fournies par des outils de traduction automatique. En cas de conflit entre le contenu d'une traduction et celui de la version originale en anglais, la version anglaise prévaudra.

Branches dans une stratégie Gitflow

Une stratégie de branchement Gitflow comporte généralement les branches suivantes.

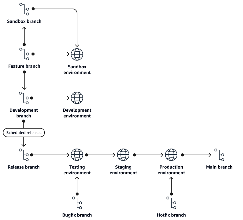
Les branches et les environnements d'une stratégie de branchement Gitflow.

branche de fonctionnalités

Featureles branches sont des branches à court terme dans lesquelles vous développez des fonctionnalités. La feature branche est créée en partant de la develop branche. Les développeurs itèrent, valident et testent le code dans la feature branche. Lorsque la fonctionnalité est terminée, le développeur en fait la promotion. Il n'existe que deux voies de transfert à partir d'une branche de fonctionnalités :

  • Fusionner dans la sandbox branche

  • Créez une demande de fusion dans la develop succursale

Convention de dénomination :

feature/<story number>_<developer initials>_<descriptor>

Exemple de convention de dénomination :

feature/123456_MS_Implement_Feature_A

branche de bac à sable

La sandbox branche est une branche non standard à court terme pour Gitflow. Cependant, il est utile pour le développement de CI/CD pipelines. La sandbox branche est principalement utilisée aux fins suivantes :

  • Effectuez un déploiement complet dans l'environnement sandbox en utilisant les CI/CD pipelines plutôt qu'un déploiement manuel.

  • Développez et testez un pipeline avant de soumettre des demandes de fusion pour des tests complets dans un environnement inférieur, tel que le développement ou les tests.

Sandboxles branches sont de nature temporaire et ne sont pas destinées à durer longtemps. Ils doivent être supprimés une fois les tests spécifiques terminés.

Convention de dénomination :

sandbox/<story number>_<developer initials>_<descriptor>

Exemple de convention de dénomination :

sandbox/123456_MS_Test_Pipeline_Deploy

développer une branche

La develop branche est une branche durable dans laquelle les fonctionnalités sont intégrées, créées, validées et déployées dans l'environnement de développement. Toutes les feature branches sont fusionnées dans la develop branche. Les fusions avec la develop branche sont effectuées par le biais d'une demande de fusion qui nécessite une compilation réussie et deux approbations de développeurs. Pour empêcher la suppression, activez la protection des branches sur la develop branche.

Convention de dénomination :

develop

branche de sortie

Dans Gitflow, release les branches sont des branches à court terme. Ces branches sont spéciales car vous pouvez les déployer dans plusieurs environnements, en adoptant la méthodologie Build-Once, Deploy-Many. Releaseles branches peuvent cibler les environnements de test, de préparation ou de production. Une fois qu'une équipe de développement a décidé de promouvoir des fonctionnalités dans des environnements supérieurs, elle crée une nouvelle release branche et utilise le numéro de version incrémenté par rapport à la version précédente. Au niveau de chaque environnement, les déploiements nécessitent des approbations manuelles pour pouvoir être effectués. Releaseles branches doivent nécessiter la modification d'une demande de fusion.

Une fois que la release branche a été déployée en production, elle doit être fusionnée à nouveau dans les main branches develop et pour s'assurer que les corrections de bogues ou les correctifs seront intégrés dans les futurs efforts de développement.

Convention de dénomination :

release/v{major}.{minor}

Exemple de convention de dénomination :

release/v1.0

branche principale

La main branche est une branche à longue durée de vie qui représente toujours le code en cours d'exécution en production. Le code est automatiquement fusionné dans la main branche à partir d'une branche de version après un déploiement réussi depuis le pipeline de publication. Pour empêcher la suppression, activez la protection des branches sur la main branche.

Convention de dénomination :

main

branche bugfix

La bugfix branche est une branche à court terme qui est utilisée pour résoudre les problèmes dans les branches de publication qui n'ont pas été mises en production. Une bugfix branche ne doit être utilisée que pour promouvoir les corrections apportées dans release les branches aux environnements de test, de test ou de production. Une bugfix branche est toujours dérivée d'une release branche.

Une fois le correctif testé, il peut être promu vers la release branche par le biais d'une demande de fusion. Vous pouvez ensuite faire avancer la release branche en suivant le processus de publication standard.

Convention de dénomination :

bugfix/<ticket>_<developer initials>_<descriptor>

Exemple de convention de dénomination :

bugfix/123456_MS_Fix_Problem_A

branche hotfix

La hotfix succursale est une succursale à court terme utilisée pour résoudre les problèmes de production. Il ne doit être utilisé que pour promouvoir des correctifs qui doivent être accélérés pour atteindre l'environnement de production. Une hotfix branche est toujours issue d'une branche. main

Une fois le correctif testé, vous pouvez le promouvoir en production par le biais d'une demande de fusion dans la release branche à partir main de laquelle il a été créé. Pour les tests, vous pouvez ensuite faire avancer la release branche en suivant le processus de publication standard.

Convention de dénomination :

hotfix/<ticket>_<developer initials>_<descriptor>

Exemple de convention de dénomination :

hotfix/123456_MS_Fix_Problem_A