View a markdown version of this page

Comprendre l'architecture CDN d'assemblage de MediaTailor canaux - AWS Elemental MediaTailor

Les traductions sont fournies par des outils de traduction automatique. En cas de conflit entre le contenu d'une traduction et celui de la version originale en anglais, la version anglaise prévaudra.

Comprendre l'architecture CDN d'assemblage de MediaTailor canaux

AWS Elemental MediaTailor l'assemblage des canaux s'intègre aux réseaux de diffusion de contenu (CDNs) pour diffuser des chaînes de streaming linéaires avec des performances améliorées et une portée mondiale. L'architecture recommandée place le CDN entre les spectateurs et l'assemblage des chaînes, l'assemblage des chaînes accédant au contenu directement depuis votre origine. Cette rubrique décrit les principaux composants de l'architecture et explique comment ils fonctionnent ensemble pour diffuser votre contenu.

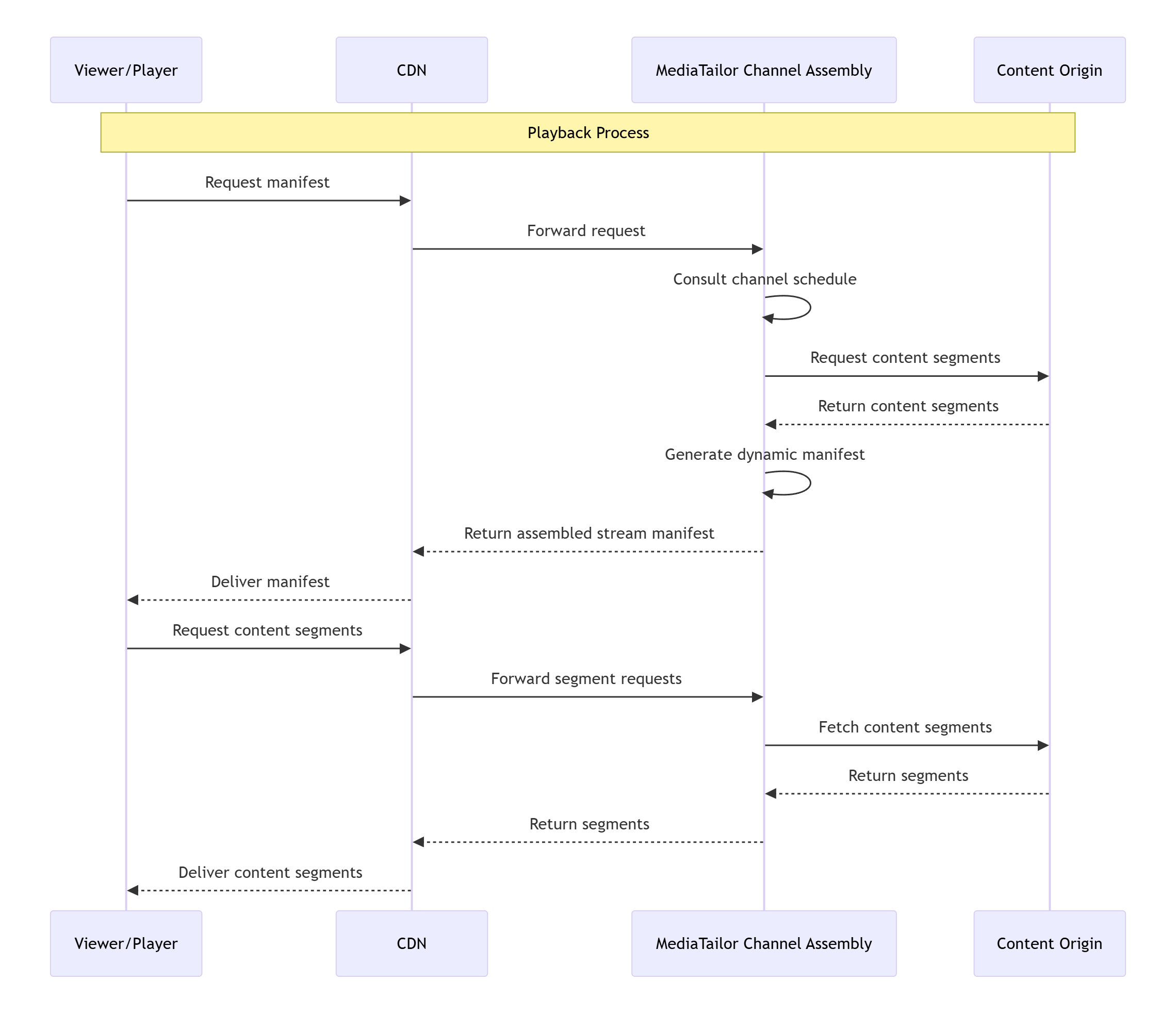
  1. Les spectateurs demandent des manifestes au CDN

  2. Le CDN transmet les demandes à l'assemblage des canaux

  3. L'assemblage des canaux assemble les manifestes à partir de sources VOD

  4. L'assemblage des chaînes renvoie les manifestes au CDN, qui les transmet aux spectateurs

  5. Les spectateurs demandent des segments via le CDN

  6. Le CDN achemine les demandes de segment vers l'origine appropriée

Cette architecture garantit des performances optimales tout en conservant les avantages de sécurité et de flexibilité liés à l'utilisation d'un CDN.

Schéma montrant le positionnement du CDN entre les joueurs clients et l'assemblage des MediaTailor canaux

Terminologie CDN pour l'assemblage de canaux

La compréhension de ces termes clés vous aidera à implémenter et à résoudre les problèmes liés à l'intégration de votre CDN d'assemblage de canaux :

CDN d'origine et CDN Edge

CDN d'origine : un CDN positionné entre MediaTailor et l'origine de votre contenu. Il met en cache les segments de contenu afin de réduire la charge sur vos serveurs d'origine. Dans une architecture multi-CDN, il s'agit de la première couche CDN qui s'interface directement avec l'origine.

Edge CDN : un CDN positionné entre les spectateurs et. MediaTailor Il fournit des manifestes et du contenu personnalisés aux spectateurs. Dans une architecture multi-CDN, il s'agit de la couche CDN la plus externe qui s'interface directement avec les spectateurs.

Termes de configuration du CDN

Comportement du cache : règles qui déterminent la manière dont un CDN gère différents types de demandes, notamment la durée de mise en cache et le routage d'origine.

TTL (Time To Live) : durée pendant laquelle le contenu reste valide dans un cache CDN avant de devoir être actualisé depuis son origine. Pour des recommandations TTL détaillées, voirOptimisation de la mise en cache pour le CDN et les intégrations MediaTailor.

Clé de cache : identifiant unique utilisé par un CDN pour stocker et récupérer le contenu mis en cache, notamment le chemin d'URL, les paramètres de requête et les en-têtes.

Origin Shield : couche de mise en cache intermédiaire entre les emplacements périphériques du CDN et votre serveur d'origine qui réduit le nombre de demandes adressées à votre origine.

Réduction des demandes : fonctionnalité CDN qui combine plusieurs demandes simultanées pour le même contenu en une seule demande d'origine.

MediaTailor-termes spécifiques au CDN

Préfixe de segment de contenu CDN : nom de domaine CDN MediaTailor utilisé lors de la génération de segments de contenu dans URLs des manifestes.

Préfixe de segment publicitaire CDN : nom de domaine CDN MediaTailor utilisé lors de la génération de segments publicitaires dans URLs les manifestes.

Pour plus d'informations sur la configuration du CDN avec MediaTailor, consultezConfigurer l'intégration du CDN.