View a markdown version of this page

Qu'est-ce que c'est RFCs ? - Guide de l'utilisateur avancé d'AMS

Les traductions sont fournies par des outils de traduction automatique. En cas de conflit entre le contenu d'une traduction et celui de la version originale en anglais, la version anglaise prévaudra.

Qu'est-ce que c'est RFCs ?

Une demande de modification, ou RFC, vous permet d'apporter une modification à votre environnement géré par AMS ou de demander à AMS d'effectuer une modification en votre nom. Pour créer une RFC, vous devez choisir parmi les types de modification AMS, les paramètres RFC (tels que le calendrier), puis vous soumettez la demande à l'aide de la console AMS ou des commandes CreateRfcAPI et. SubmitRfc

Un RFC contient deux spécifications, l'une pour le RFC lui-même et l'autre pour les paramètres du type de modification (CT). Sur la ligne de commande, vous pouvez utiliser une commande RFC intégrée, ou un CreateRfc modèle standard au format JSON, que vous remplissez et soumettez avec le fichier de schéma CT JSON que vous créez (en fonction des paramètres CT). Le nom du CT est une description informelle du CT. Un CSIO (catégorie, sous-catégorie, article, opération) est une description plus formelle d'un CT. Seul l'ID CT doit être spécifié lors de la création d'une RFC.

RFCs passer par deux étapes clés : la validation et l'exécution.

  1. Au cours de la phase de validation, AMS vérifie l'exhaustivité et l'exactitude de la demande RFC. AMS évalue également la demande de sécurité conformément à nos normes techniques de sécurité. AMS vérifie que la modification demandée est valide et exécutable.

  2. Au cours de la phase d'exécution, AMS tente d'apporter les modifications demandées à votre compte.

AMS gère les deux étapes par le biais d'un processus automatisé, d'un processus manuel ou d'une combinaison des deux. Le processus manuel est géré par l'équipe des opérations AMS. Pour de plus amples informations, veuillez consulter Automatisé et manuel CTs.

AMS propose trois modes d'exécution pour le traitement des demandes :

  • Mode d'exécution (recommandé par AMS) : Automatisé. Ils CTs utilisent l'automatisation pour les validations et les exécutions des RFC, ce qui constitue le moyen le plus rapide d'atteindre vos objectifs commerciaux.

  • (Suggéré par AMS) Mode d'exécution : manuel et désignation : automatisation gérée. Ils CTs utilisent une combinaison de processus automatisés et manuels pour les validations et les exécutions des RFC. Si l'automatisation ne peut pas exécuter la modification demandée, le RFC est transféré (par routage automatique ou par la création d'un RFC de remplacement) à l'équipe des opérations AMS pour un traitement manuel. Leur soumission CTs permet une prise en charge plus structurée de votre demande, complétée par l'automatisation AMS afin d'améliorer le délai de traitement et d'exécution des résultats.

  • Mode d'exécution : manuel et désignation : révision requise. Modifications demandées via ct-1e1xtak34nx76 Management | Autre | Autre | Mise à jour (révision requise) ou ct-0xdawir96cy7k Management | Autre | Autre | Créer (révision requise). Celles-ci CTs reposent sur une manipulation manuelle pour les validations et les exécutions. Elles CTs dépendent de l'interprétation manuelle de la demande de modification.

AMS vous avertit lorsque la modification s'est terminée avec succès (réussite) ou non (échec).

Note

Pour plus d'informations sur le dépannage des défaillances RFC, consultezRésolution des erreurs RFC dans AMS.

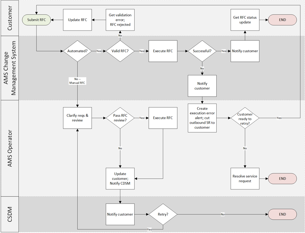
Le graphique suivant illustre le flux de travail d'une RFC que vous avez soumise.

Le flux de travail d'une RFC soumise par le client.