Intégrez vos hubs aux intégrations gérées - Intégrations gérées pour AWS IoT Device Management

Les traductions sont fournies par des outils de traduction automatique. En cas de conflit entre le contenu d'une traduction et celui de la version originale en anglais, la version anglaise prévaudra.

Intégrez vos hubs aux intégrations gérées

Configurez les appareils de votre hub pour communiquer avec les intégrations gérées en configurant la structure de répertoire, les certificats et les fichiers de configuration des appareils requis. Cette section décrit comment les composants du sous-système d'intégration du hub fonctionnent ensemble, où stocker les certificats et les fichiers de configuration, comment créer et modifier le fichier de configuration de l'appareil, et les étapes pour terminer le processus de provisionnement du hub.

Sous-système d'intégration du hub

Le sous-système d'intégration du hub utilise les composants principaux suivants pour gérer le provisionnement et la configuration des appareils :

Composant d'intégration du hub

Gère le processus d'intégration du hub en coordonnant l'état du hub, l'approche d'approvisionnement et le matériel d'authentification.

Fichier de configuration de l'appareil

Stocke les données de configuration essentielles du hub sur l'appareil, notamment :

  • État de provisionnement de l'appareil (provisionné ou non provisionné)

  • Certificat et emplacements clés

  • Informations d'authentification D'autres processus du SDK, tels que le proxy MQTT, font référence à ce fichier pour déterminer l'état du hub et les paramètres de connexion.

Interface de gestion de certificats

Fournit une interface utilitaire pour lire et écrire les certificats et les clés des appareils. Vous pouvez implémenter cette interface pour qu'elle fonctionne avec :

  • Stockage du système de fichiers

  • Modules de sécurité matériels (HSM)

  • Modules de plateforme fiables (TPM)

  • Solutions de stockage sécurisées personnalisées

composant proxy MQTT

Gère device-to-cloud la communication en utilisant :

  • Certificats et clés clients provisionnés

  • Informations sur l'état de l'appareil provenant du fichier de configuration

  • Connexions MQTT aux intégrations gérées

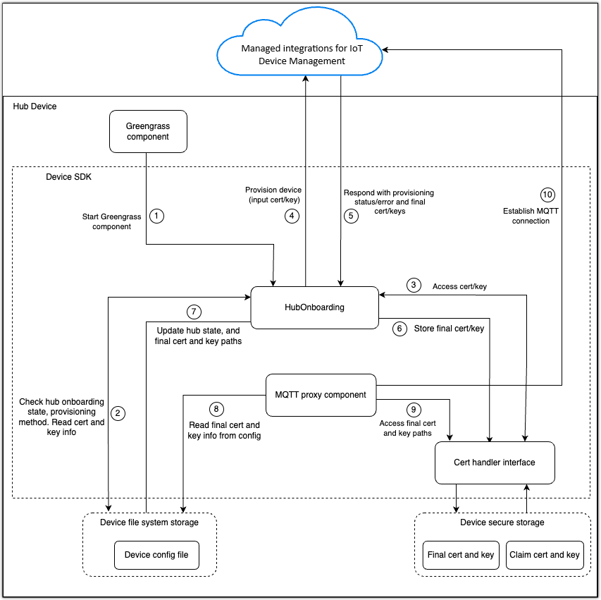
Le schéma suivant décrit l'architecture du sous-système d'intégration du hub et ses composants. Si vous ne l'utilisez pas AWS IoT Greengrass, vous pouvez ignorer cette composante du diagramme.

Architecture du sous-système d'intégration du hub.