Comprendre les composants AWS Ground Station de base - AWS Ground Station

Les traductions sont fournies par des outils de traduction automatique. En cas de conflit entre le contenu d'une traduction et celui de la version originale en anglais, la version anglaise prévaudra.

Comprendre les composants AWS Ground Station de base

Cette section fournit des définitions détaillées des principaux composants d'AWS Ground Station.

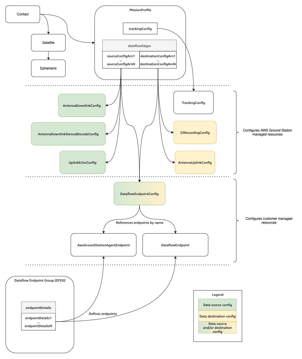
Le schéma suivant montre les composants principaux AWS Ground Station et la manière dont ils sont liés les uns aux autres. Les flèches indiquent le sens des dépendances entre les composants, chaque composant pointant vers ses dépendances.

Diagram showing the core components of AWS Ground Station and how they relate to each other.

Les rubriques suivantes décrivent les AWS Ground Station principaux composants en détail.