View a markdown version of this page

Démarrez des sessions de streaming avec Amazon GameLift Streams - Amazon GameLift Streams

Les traductions sont fournies par des outils de traduction automatique. En cas de conflit entre le contenu d'une traduction et celui de la version originale en anglais, la version anglaise prévaudra.

Démarrez des sessions de streaming avec Amazon GameLift Streams

Cette section couvre les sessions de streaming, l'instance réelle d'un flux où un utilisateur final ou un joueur peut interagir avec votre application ou jouer à votre jeu. Vous découvrirez comment tester votre propre session de diffusion et comprendre le cycle de vie de la session de diffusion.

Pour lancer des sessions de streaming destinées aux utilisateurs finaux, vous devez intégrer Amazon GameLift Streams à votre propre service. Pour plus d’informations, consultez Service principal et client Web Amazon GameLift Streams.

À propos des sessions de streaming

Les conditions requises pour démarrer une session de diffusion sont une application à l'état Prêt, un groupe de flux disposant de la capacité disponible à l'endroit où vous souhaitez diffuser et l'application répliquée à l'emplacement où vous souhaitez diffuser. Une session de streaming s'exécute sur l'une des ressources de calcul allouées par un groupe de flux. Lorsque vous démarrez un flux, vous devez spécifier un groupe de flux et une application à diffuser en utilisant leurs valeurs d'ARN ou d'ID.

Lorsque vous démarrez une session de streaming avec succès, vous recevez un identifiant unique pour cette session de streaming. Vous utilisez ensuite cet ID pour connecter la session de diffusion à un utilisateur final. Pour plus d'informations, consultez le StartStreamSessionmanuel Amazon GameLift Streams API Reference.

Tester un flux dans la console

La méthode la plus directe pour tester le flux de votre application consiste à utiliser la console Amazon GameLift Streams. Lorsque vous démarrez un stream, Amazon GameLift Streams utilise l'une des ressources de calcul allouées par votre groupe de streams. Vous devez donc disposer de la capacité disponible dans votre groupe de flux.

Pour tester votre stream dans la console Amazon GameLift Streams
  1. Connectez-vous à la console Amazon GameLift Streams AWS Management Console et ouvrez-la.

  2. Vous pouvez tester un stream de plusieurs manières. Commencez par la page des groupes de flux ou de la page du flux de test et procédez comme suit :

    1. Sélectionnez le groupe de flux que vous souhaitez utiliser pour diffuser.

    2. Si vous commencez à partir de la page des groupes de flux, choisissez Test stream. Si vous commencez à partir de la page Test stream, sélectionnez Choisir. Cela ouvre la page de configuration du flux de test pour le groupe de flux sélectionné.

    3. Dans Applications liées, sélectionnez une application.

    4. Dans Emplacement, choisissez un emplacement avec une capacité disponible.

    5. (Facultatif) Dans les configurations du programme, entrez des arguments de ligne de commande ou des variables d'environnement à transmettre à l'application lors de son lancement.

    6. Confirmez votre sélection, puis choisissez Test stream.

  3. Une fois votre stream chargé, vous pouvez effectuer les actions suivantes dans votre stream :

    1. Pour connecter des entrées, telles que votre souris, votre clavier et votre manette de jeu (à l'exception des microphones, qui ne sont pas pris en charge dans Test stream), choisissez Joindre une entrée. Vous attachez automatiquement votre souris lorsque vous déplacez le curseur dans la fenêtre de diffusion.

    2. Pour que les fichiers créés au cours de la session de streaming soient exportés vers un compartiment Amazon S3 à la fin de la session, choisissez Exporter des fichiers et spécifiez les détails du compartiment. Les fichiers exportés se trouvent sur la page Sessions.

    3. Pour visionner le stream en plein écran, choisissez Plein écran. Appuyez sur Escape pour annuler cette action.

  4. Pour terminer le stream, choisissez Terminate session. Lorsque le flux se déconnecte, la capacité du flux devient disponible pour démarrer un autre flux.

Note

La fonctionnalité Test stream de la console Amazon GameLift Streams ne prend pas en charge les microphones.

Cycle de vie des sessions de streaming

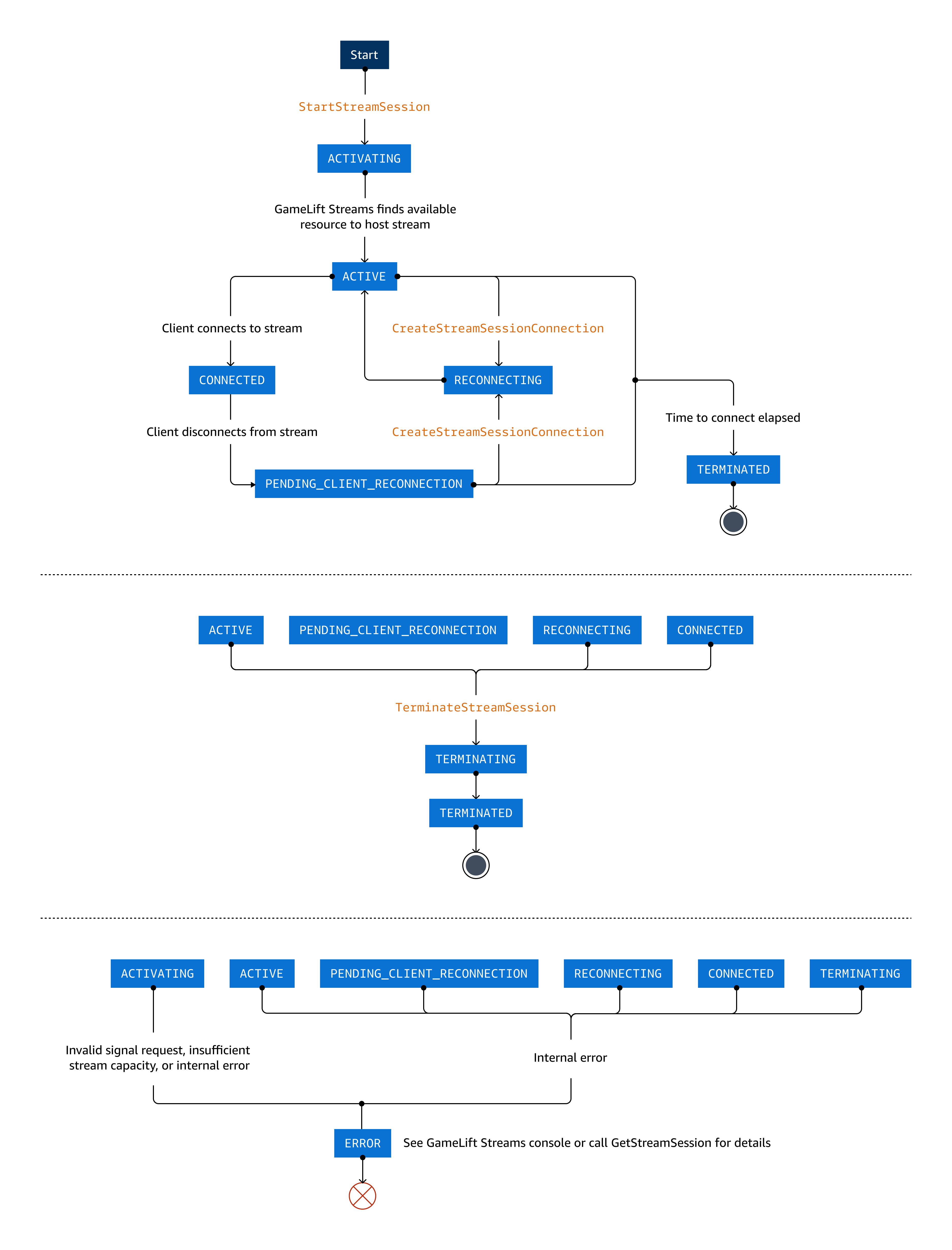
Lorsque vous travaillez avec des sessions de streaming dans Amazon GameLift Streams, ce diagramme peut vous aider à comprendre les différents états vers lesquels une session de streaming passe tout au long de son cycle de vie.

  • StartStreamSessioncrée une nouvelle session de diffusion, qui commence dans ACTIVATING l'état actuel. Lorsqu'Amazon GameLift Streams trouve des ressources disponibles pour héberger le flux, la session de diffusion passe àACTIVE. Lorsqu'un client se connecte au flux actif, la session de diffusion passe àCONNECTED.

  • Lorsqu'un client se déconnecte d'un flux, la session de diffusion passe à PENDING_CLIENT_RECONNECTION l'état. CreateStreamSessionConnectionfait passer la session de streaming àRECONNECTING, et initiera le client à se reconnecter au stream ou créera une nouvelle session de stream. Lorsqu'une session de streaming est prête à être reconnectée par le client, elle passe àACTIVE. Lorsque le client se reconnecte, il revient àCONNECTED. Si un client est déconnecté pendant plus deConnectionTimeoutSeconds, la session de diffusion se termine.

  • Lorsqu'un client ne se connecte pas à une session de streaming dans ACTIVE ou dans un PENDING_CLIENT_RECONNECTION état dans le délai spécifié parConnectionTimeoutSeconds, il passe àTERMINATED.

  • TerminateStreamSessioninitie la fin du flux, et la session de flux passe à l'TERMINATINGétat. Lorsque la session de diffusion se termine avec succès, elle passe àTERMINATED.

  • Une session de streaming, quel que soit son étatTERMINATED, peut passer àERROR. Lorsqu'un appel d'API renvoie ERROR une valeur d'état, vérifiez la valeur de StatusReason pour obtenir une brève description de la cause de l'erreur. Vous pouvez également appeler GetStreamSessionpour vérifier ces valeurs.

Ce diagramme montre les différents états vers lesquels une session de streaming passe tout au long de son cycle de vie.

Valeurs de délai d'expiration affectant les sessions de streaming

Les sessions de streaming sont régies par plusieurs valeurs de délai d'expiration qui contrôlent différents aspects du cycle de vie des sessions. Dans l'ordre chronologique des moments auxquels vous pouvez généralement les rencontrer au cours du cycle de vie de la session de streaming, ils incluent les suivants :

Délai d'expiration du placement

Délai imparti à Amazon GameLift Streams pour trouver les ressources de calcul nécessaires pour héberger une session de streaming en utilisant la capacité disponible. Le délai de placement varie en fonction du type de capacité utilisé pour répondre à votre demande de diffusion :

  • Capacité permanente : 75 secondes

  • Capacité à la demande :

    • Temps d'exécution Linux/Proton : 90 secondes

    • Temps d'exécution de Windows : 10 minutes

  • Comportement : si Amazon GameLift Streams ne parvient pas à identifier les ressources disponibles dans ce délai, la session de diffusion Status devient ERROR marquée par un StatusReason deplacementTimeout.

Délai de connexion

Durée pendant laquelle Amazon GameLift Streams attend qu'un client se connecte ou se reconnecte à une session de streaming.

  • Paramètre : ConnectionTimeoutSeconds in StartStreamSession

  • Intervalle : 1 à 3 600 secondes (1 heure)

  • Par défaut : 120 secondes (2 minutes)

  • Comportement : le minuteur démarre lorsque la session de diffusion atteint ACTIVE PENDING_CLIENT_RECONNECTION son statut. Si aucun client ne se connecte avant le délai imparti, la session Status passe àTERMINATED.

Expiration de la durée de la session

Durée maximale : Amazon GameLift Streams maintient une session de diffusion ouverte.

  • Paramètre : SessionLengthSeconds in StartStreamSession

  • Intervalle : 1 à 86 400 secondes (24 heures)

  • Par défaut : 43200 secondes (12 heures)

  • Comportement : met fin à la session de diffusion indépendamment de toute connexion client existante lorsque la limite de temps est atteinte.

Fin d'une session de streaming

Si vous devez forcer l'arrêt d'une session de streaming, les options suivantes s'offrent à vous :

  • Utiliser l' TerminateStreamSession API : pour l'utiliser TerminateStreamSession, vous aurez besoin de l'ID du groupe de flux et de l'ID de session du flux. Vous pouvez utiliser ListStreamSessionsou ListStreamSessionsByAccountavec le --status CONNECTED paramètre pour obtenir une liste des sessions de streaming auxquelles un client est connecté.

  • Supprimer l'emplacement de la session de son groupe de diffusion : la suppression de l'emplacement du groupe de flux où la session est diffusée mettra fin à toutes les sessions de diffusion actives à cet emplacement. Vous pouvez supprimer un emplacement dans un groupe de flux depuis la console ou à l'aide de l'RemoveStreamGroupLocationsAPI.

  • Supprimer le groupe de flux de la session : la suppression d'un groupe de flux met fin à toutes les sessions de diffusion actives dans tous les emplacements du groupe de flux. Vous pouvez supprimer un groupe de flux depuis la console ou à l'aide de l'DeleteStreamGroupAPI. À utiliser avec prudence, car vous allez interrompre brusquement les connexions client.

Reconnexion à une session de streaming

Si un client est déconnecté d'une session de streaming sans y mettre fin, il peut se reconnecter à la session dans le délai spécifié ConnectionTimeoutSeconds lors du démarrage de la session de streaming. Pour vous reconnecter à une session, vous avez besoin de l'identifiant de la session de diffusion. Pour plus de détails, consultez CreateStreamSessionConnectionle manuel Amazon GameLift Streams API Reference. Vous pouvez voir un exemple de reconnexion à une session de streaming dans le React Starter Sample.