View a markdown version of this page

Expressions conditionnelles - AWS AppSync GraphQL

Les traductions sont fournies par des outils de traduction automatique. En cas de conflit entre le contenu d'une traduction et celui de la version originale en anglais, la version anglaise prévaudra.

Expressions conditionnelles

Lorsque vous mutez des objets dans DynamoDB à l'aide des opérationsPutItem,UpdateItem, et DeleteItem DynamoDB, vous pouvez éventuellement spécifier une expression de condition qui détermine si la demande doit aboutir ou non, en fonction de l'état de l'objet déjà présent dans DynamoDB avant l'exécution de l'opération.

La fonction AWS AppSync DynamoDB permet de spécifier une expression de condition PutItem dansUpdateItem, DeleteItem et des objets de demande, ainsi qu'une stratégie à suivre si la condition échoue et que l'objet n'a pas été mis à jour.

Exemple 1

L'objet de PutItem demande suivant ne possède pas d'expression de condition. Par conséquent, il place un élément dans DynamoDB même s'il existe déjà un élément portant la même clé, remplaçant ainsi l'élément existant.

import { util } from '@aws-appsync/utils'; export function request(ctx) { const { foo, bar, ...values} = ctx.args return { operation: 'PutItem', key: util.dynamodb.toMapValues({foo, bar}), attributeValues: util.dynamodb.toMapValues(values), }; }

Exemple 2

L'PutItemobjet suivant possède une expression de condition qui permet à l'opération de réussir uniquement si un élément portant la même clé n'existe pas dans DynamoDB.

import { util } from '@aws-appsync/utils'; export function request(ctx) { const { foo, bar, ...values} = ctx.args return { operation: 'PutItem', key: util.dynamodb.toMapValues({foo, bar}), attributeValues: util.dynamodb.toMapValues(values), condition: { expression: "attribute_not_exists(id)" } }; }

Par défaut, si le contrôle de condition échoue, la fonction AWS AppSync DynamoDB génère une erreur pour la mutation.

Cependant, la fonction AWS AppSync DynamoDB propose des fonctionnalités supplémentaires pour aider les développeurs à gérer certains cas extrêmes courants :

  • Si les fonctions AWS AppSync DynamoDB peuvent déterminer que la valeur actuelle dans DynamoDB correspond au résultat souhaité, elles traitent l'opération comme si elle avait réussi de toute façon.

  • Au lieu de renvoyer une erreur, vous pouvez configurer la fonction pour appeler une fonction Lambda personnalisée afin de décider comment la fonction DynamoDB doit AWS AppSync gérer l'échec.

Ils sont décrits plus en détail dans la section Gestion d'un échec de vérification d'état.

Pour plus d'informations sur les expressions de conditions DynamoDB, consultez la documentation DynamoDB. ConditionExpressions

Spécifier une condition

Les objets PutItemUpdateItem,, et DeleteItem request permettent tous de spécifier une condition section facultative. Si cette section est omise, aucune vérification de condition n'est effectuée. Si elle est spécifiée, la condition doit être true pour que l'opération réussisse.

Une section condition a la structure suivante :

type ConditionCheckExpression = { expression: string; expressionNames?: { [key: string]: string}; expressionValues?: { [key: string]: any}; equalsIgnore?: string[]; consistentRead?: boolean; conditionalCheckFailedHandler?: { strategy: 'Custom' | 'Reject'; lambdaArn?: string; }; };

Les champs suivants spécifient la condition :

expression

Expression de mise à jour elle-même. Pour plus d'informations sur la façon d'écrire des expressions de condition, consultez la documentation ConditionExpressions DynamoDB. Ce champ doit être spécifié.

expressionNames

Substituts des espaces réservés de nom des attributs de l'expression, sous la forme de paires clé-valeur. La clé correspond à un espace réservé utilisé dans l'expression, et la valeur doit être une chaîne correspondant au nom d'attribut de l'élément dans DynamoDB. Ce champ est facultatif et doit être renseigné uniquement avec des substituts des espaces réservés de nom des attributs de l'expression utilisés dans l'expression.

expressionValues

Substituts des espaces réservés de valeur des attributs de l'expression, sous la forme de paires clé-valeur. La clé correspond à un espace réservé de valeur utilisé dans l'expression, et la valeur doit être typée. Pour plus d'informations sur la façon de spécifier une « valeur saisie », voir Système de types (mappage des demandes). Cela doit être spécifié. Ce champ est facultatif et doit être renseigné uniquement avec des substituts des espaces réservés de valeur des attributs de l'expression utilisés dans l'expression.

Les champs restants indiquent à la fonction AWS AppSync DynamoDB comment gérer un échec de vérification de condition :

equalsIgnore

Lorsqu'une vérification de condition échoue lors de l'utilisation de l'PutItemopération, la fonction AWS AppSync DynamoDB compare l'élément actuellement dans DynamoDB à l'élément qu'elle a essayé d'écrire. S'ils sont identiques, il traite l'opération comme si elle avait réussi. Vous pouvez utiliser le equalsIgnore champ pour spécifier une liste d'attributs à AWS AppSync ignorer lors de cette comparaison. Par exemple, si la seule différence était un version attribut, il traite l'opération comme si elle avait réussi. Ce champ est facultatif.

consistentRead

Lorsqu'une vérification de condition échoue, AWS AppSync obtient la valeur actuelle de l'élément auprès de DynamoDB à l'aide d'une lecture hautement cohérente. Vous pouvez utiliser ce champ pour indiquer à la fonction AWS AppSync DynamoDB d'utiliser une lecture éventuellement cohérente à la place. Ce champ est facultatif et contient true par défaut.

conditionalCheckFailedHandler

Cette section vous permet de spécifier comment la fonction AWS AppSync DynamoDB traite un échec de vérification de condition après avoir comparé la valeur actuelle dans DynamoDB au résultat attendu. Cette section est facultative. Si elle n'est pas spécifiée, la valeur par défaut est une stratégie Reject.

strategy

Stratégie adoptée par la fonction AWS AppSync DynamoDB après avoir comparé la valeur actuelle dans DynamoDB au résultat attendu. Ce champ est obligatoire et les valeurs suivantes sont possibles :

Reject

La mutation échoue et une erreur est ajoutée à la réponse GraphQL.

Custom

La fonction AWS AppSync DynamoDB invoque une fonction Lambda personnalisée pour décider comment gérer l'échec du contrôle de condition. Lorsque la strategy est définie sur Custom, le champ lambdaArn doit contenir l'ARN de la fonction Lambda à appeler.

lambdaArn

L'ARN de la fonction Lambda à appeler qui détermine la manière dont la fonction DynamoDB doit gérer l' AWS AppSync échec de la vérification des conditions. Ce champ doit être spécifié uniquement lorsque strategy est défini sur Custom. Pour plus d'informations sur l'utilisation de cette fonctionnalité, voir Gestion d'un échec de vérification d'état.

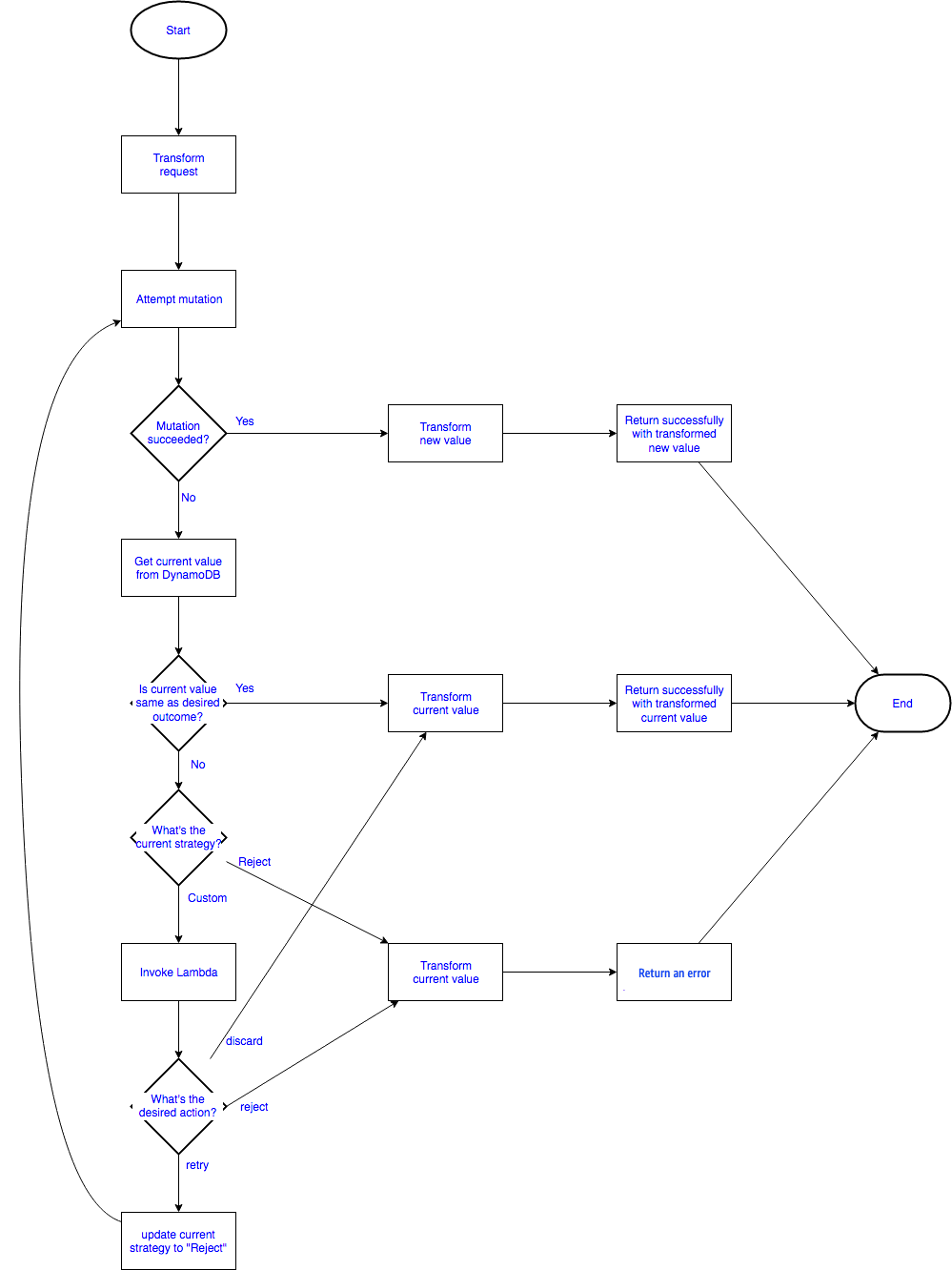
Gestion d'un échec de vérification d'état

Lorsqu'une vérification de condition échoue, la fonction AWS AppSync DynamoDB peut transmettre l'erreur liée à la mutation et la valeur actuelle de l'objet à l'aide de l'utilitaire. util.appendError Cependant, la fonction AWS AppSync DynamoDB propose des fonctionnalités supplémentaires pour aider les développeurs à gérer certains cas extrêmes courants :

  • Si les fonctions AWS AppSync DynamoDB peuvent déterminer que la valeur actuelle dans DynamoDB correspond au résultat souhaité, elles traitent l'opération comme si elle avait réussi de toute façon.

  • Au lieu de renvoyer une erreur, vous pouvez configurer la fonction pour appeler une fonction Lambda personnalisée afin de décider comment la fonction DynamoDB doit AWS AppSync gérer l'échec.

Le diagramme de ce processus est le suivant :

Organigramme montrant le processus de tentative de mutation avec les points de décision pour le succès, la stratégie et l'action.

Vérification du résultat souhaité

Lorsque le contrôle de condition échoue, la fonction AWS AppSync DynamoDB exécute une requête GetItem DynamoDB pour obtenir la valeur actuelle de l'élément auprès de DynamoDB. Par défaut, il utilise une lecture à cohérence forte, mais cela peut être configuré à l'aide du champ consistentRead dans le bloc condition et comparé aux résultats prévus :

  • Pour l'PutItemopération, la fonction AWS AppSync DynamoDB compare la valeur actuelle à celle qu'elle a tenté d'écrire, en excluant les attributs répertoriés equalsIgnore dans la comparaison. Si les éléments sont identiques, il considère l'opération comme réussie et renvoie l'élément extrait de DynamoDB. Dans le cas contraire, il suit la stratégie configurée.

    Par exemple, si l'objet de la PutItem requête ressemblait à ce qui suit :

    import { util } from '@aws-appsync/utils'; export function request(ctx) { const { id, name, version} = ctx.args return { operation: 'PutItem', key: util.dynamodb.toMapValues({foo, bar}), attributeValues: util.dynamodb.toMapValues({ name, version: version+1 }), condition: { expression: "version = :expectedVersion", expressionValues: util.dynamodb.toMapValues({':expectedVersion': version}), equalsIgnore: ['version'] } }; }

    Et si l'élément actuellement dans DynamoDB ressemble à ce qui suit :

    { "id" : { "S" : "1" }, "name" : { "S" : "Steve" }, "version" : { "N" : 8 } }

    La fonction AWS AppSync DynamoDB comparait l'élément qu'elle a essayé d'écrire à la valeur actuelle, constatait que la seule différence était version le champ, mais comme elle est configurée pour ignorer version le champ, elle considère l'opération comme réussie et renvoie l'élément extrait de DynamoDB.

  • Pour l'DeleteItemopération, la fonction AWS AppSync DynamoDB vérifie qu'un élément a été renvoyé par DynamoDB. Si aucun élément n'a été renvoyé, il traite l'opération comme réussie. Dans le cas contraire, il suit la stratégie configurée.

  • Pour l'UpdateItemopération, la fonction AWS AppSync DynamoDB ne dispose pas de suffisamment d'informations pour déterminer si l'élément actuellement dans DynamoDB correspond au résultat attendu et suit donc la stratégie configurée.

Si l'état actuel de l'objet dans DynamoDB est différent du résultat attendu, la fonction AWS AppSync DynamoDB suit la stratégie configurée, soit pour rejeter la mutation, soit pour invoquer une fonction Lambda pour déterminer la marche à suivre.

Suivre la stratégie du « rejet »

Lorsque vous suivez la Reject stratégie, la fonction AWS AppSync DynamoDB renvoie une erreur pour la mutation.

Par exemple, si nous avons la demande de mutation suivante :

mutation { updatePerson(id: 1, name: "Steve", expectedVersion: 1) { Name theVersion } }

Si l'élément renvoyé par DynamoDB ressemble à ce qui suit :

{ "id" : { "S" : "1" }, "name" : { "S" : "Steve" }, "version" : { "N" : 8 } }

Et le gestionnaire de réponse aux fonctions ressemble à ce qui suit :

import { util } from '@aws-appsync/utils'; export function response(ctx) { const { version, ...values } = ctx.result; const result = { ...values, theVersion: version }; if (ctx.error) { if (error) { return util.appendError(error.message, error.type, result, null); } } return result }

La réponse GraphQL se présente comme suit :

{ "data": null, "errors": [ { "message": "The conditional request failed (Service: AmazonDynamoDBv2; Status Code: 400; Error Code: ConditionalCheckFailedException; Request ID: ABCDEFGHIJKLMNOPQRSTUVWXYZABCDEFGHIJKLMNOPQRSTUVWXYZ)" "errorType": "DynamoDB:ConditionalCheckFailedException", ... } ] }

Notez également que si des champs de l'objet renvoyé sont remplis par d'autres résolveurs et que la mutation a réussi, ils ne seront pas résolus lorsque l'objet sera renvoyé dans la section error.

Suivre la stratégie « personnalisée »

Lorsque vous suivez la Custom stratégie, la fonction AWS AppSync DynamoDB invoque une fonction Lambda pour décider de la marche à suivre. La fonction Lambda choisit l'une des options suivantes :

  • reject la mutation. Cela indique à la fonction AWS AppSync DynamoDB de se comporter comme si la stratégie configurée l'Rejectétait, renvoyant une erreur pour la mutation et la valeur actuelle de l'objet dans DynamoDB, comme décrit dans la section précédente.

  • discard la mutation. Cela indique à la fonction AWS AppSync DynamoDB d'ignorer silencieusement l'échec de la vérification des conditions et renvoie la valeur dans DynamoDB.

  • retry la mutation. Cela indique à la fonction AWS AppSync DynamoDB de réessayer la mutation avec un nouvel objet de requête.

Requête d'appel Lambda

La fonction AWS AppSync DynamoDB appelle la fonction Lambda spécifiée dans le. lambdaArn Il utilise le même service-role-arn que celui configuré sur la source de données. La charge utile de l'appel a la structure suivante :

{ "arguments": { ... }, "requestMapping": {... }, "currentValue": { ... }, "resolver": { ... }, "identity": { ... } }

Les champs sont définis comme suit :

arguments

Arguments de la mutation GraphQL. C'est le même que les arguments disponibles pour l'objet de requête danscontext.arguments.

requestMapping

L'objet de la demande pour cette opération.

currentValue

La valeur actuelle de l'objet dans DynamoDB.

resolver

Informations sur le AWS AppSync résolveur ou la fonction.

identity

Informations sur l'appelant. Il s'agit de la même chose que les informations d'identité disponibles pour l'objet de la demande danscontext.identity.

Exemple complet de la charge utile :

{ "arguments": { "id": "1", "name": "Steve", "expectedVersion": 1 }, "requestMapping": { "version" : "2017-02-28", "operation" : "PutItem", "key" : { "id" : { "S" : "1" } }, "attributeValues" : { "name" : { "S" : "Steve" }, "version" : { "N" : 2 } }, "condition" : { "expression" : "version = :expectedVersion", "expressionValues" : { ":expectedVersion" : { "N" : 1 } }, "equalsIgnore": [ "version" ] } }, "currentValue": { "id" : { "S" : "1" }, "name" : { "S" : "Steve" }, "version" : { "N" : 8 } }, "resolver": { "tableName": "People", "awsRegion": "us-west-2", "parentType": "Mutation", "field": "updatePerson", "outputType": "Person" }, "identity": { "accountId": "123456789012", "sourceIp": "x.x.x.x", "user": "AIDAAAAAAAAAAAAAAAAAA", "userArn": "arn:aws:iam::123456789012:user/appsync" } }

Réponse à l'appel de Lambda

La fonction Lambda peut inspecter la charge utile d'appel et appliquer n'importe quelle logique métier pour décider de la manière dont la fonction DynamoDB doit gérer AWS AppSync la panne. Il existe trois options pour gérer l'échec de vérification de la condition :

  • reject la mutation. La charge utile de la réponse pour cette option doit avoir cette structure :

    { "action": "reject" }

    Cela indique à la fonction AWS AppSync DynamoDB de se comporter comme si la stratégie configurée l'Rejectétait, renvoyant une erreur pour la mutation et la valeur actuelle de l'objet dans DynamoDB, comme décrit dans la section ci-dessus.

  • discard la mutation. La charge utile de la réponse pour cette option doit avoir cette structure :

    { "action": "discard" }

    Cela indique à la fonction AWS AppSync DynamoDB d'ignorer silencieusement l'échec de la vérification des conditions et renvoie la valeur dans DynamoDB.

  • retry la mutation. La charge utile de la réponse pour cette option doit avoir cette structure :

    { "action": "retry", "retryMapping": { ... } }

    Cela indique à la fonction AWS AppSync DynamoDB de réessayer la mutation avec un nouvel objet de requête. La structure de la retryMapping section dépend de l'opération DynamoDB et constitue un sous-ensemble de l'objet de demande complet pour cette opération.

    Pour PutItem, la section retryMapping a la structure suivante. Pour une description du attributeValues champ, voir PutItem.

    { "attributeValues": { ... }, "condition": { "equalsIgnore" = [ ... ], "consistentRead" = true } }

    Pour UpdateItem, la section retryMapping a la structure suivante. Pour une description de update cette section, voir UpdateItem.

    { "update" : { "expression" : "someExpression" "expressionNames" : { "#foo" : "foo" }, "expressionValues" : { ":bar" : ... typed value } }, "condition": { "consistentRead" = true } }

    Pour DeleteItem, la section retryMapping a la structure suivante.

    { "condition": { "consistentRead" = true } }

    Il n'y a aucun moyen de spécifier une autre opération ou une autre clé sur laquelle travailler. La fonction AWS AppSync DynamoDB autorise uniquement les tentatives de la même opération sur le même objet. D'autre part, la section condition ne permet pas de spécifier un conditionalCheckFailedHandler. Si la nouvelle tentative échoue, la fonction AWS AppSync DynamoDB suit la stratégie. Reject

Voici un exemple de fonction Lambda pour traiter une demande PutItem qui a échoué. La logique métier s'adresse à celui qui effectue l'appel. S'il a été créé parjeffTheAdmin, il réessaie la demande en mettant à jour le version et à expectedVersion partir de l'élément actuellement présent dans DynamoDB. Dans le cas contraire, il rejette la mutation.

exports.handler = (event, context, callback) => { console.log("Event: "+ JSON.stringify(event)); // Business logic goes here. var response; if ( event.identity.user == "jeffTheAdmin" ) { response = { "action" : "retry", "retryMapping" : { "attributeValues" : event.requestMapping.attributeValues, "condition" : { "expression" : event.requestMapping.condition.expression, "expressionValues" : event.requestMapping.condition.expressionValues } } } response.retryMapping.attributeValues.version = { "N" : event.currentValue.version.N + 1 } response.retryMapping.condition.expressionValues[':expectedVersion'] = event.currentValue.version } else { response = { "action" : "reject" } } console.log("Response: "+ JSON.stringify(response)) callback(null, response) };