View a markdown version of this page

Comment les politiques de ressources API Gateway affectent le flux de travail d’autorisation - Amazon API Gateway

Les traductions sont fournies par des outils de traduction automatique. En cas de conflit entre le contenu d'une traduction et celui de la version originale en anglais, la version anglaise prévaudra.

Comment les politiques de ressources API Gateway affectent le flux de travail d’autorisation

Lorsqu’API Gateway évalue la politique de ressources attachée à votre API, le résultat est affecté par le type d’authentification que vous avez défini pour l’API, comme illustré dans les diagrammes présentés dans les sections suivantes.

Politique de ressources API Gateway uniquement

Dans ce flux de travail, une politique de ressources API Gateway est attachée à l’API, mais aucun type d’authentification n’est défini pour l’API. L’évaluation de la politique consiste à obtenir une autorisation explicite en fonction des critères entrants de l’appelant. Un refus implicite ou explicite entraîne le refus de l’appelant.

Flux d’autorisation pour une politique de ressources uniquement.

Voici un exemple de politique de ressources.

JSON
{ "Version":"2012-10-17", "Statement": [ { "Effect": "Allow", "Principal": "*", "Action": "execute-api:Invoke", "Resource": "arn:aws:execute-api:us-east-1:111111111111:api-id/", "Condition": { "IpAddress": { "aws:SourceIp": ["192.0.2.0/24", "198.51.100.0/24" ] } } } ] }

Mécanisme d’autorisation Lambda et politique de ressources

Dans ce flux de travail, un mécanisme d’autorisation Lambda est configuré pour l’API en plus d’une politique de ressources. La politique de ressources est évaluée en deux phases. Avant d’appeler le mécanisme d’autorisation Lambda, API Gateway évalue la politique et vérifie tout refus explicite. S’il en trouve, l’accès sera immédiatement refusé à l’utilisateur. Sinon, le mécanisme d’autorisation Lambda est appelé et renvoie un document de politique évalué avec la politique de ressources. Si votre mécanisme d’autorisation utilise la mise en cache, API Gateway peut renvoyer le document de politique mis en cache. Le résultat est déterminé sur la base du tableau A.

Dans l’exemple de politique de ressources suivant, les appels sont autorisés uniquement à partir du point de terminaison de VPC dont l’ID est vpce-1a2b3c4d. Pendant l’évaluation d’authentification préalable, seuls les appels provenant du point de terminaison de VPC indiqué dans l’exemple peuvent continuer et évaluer le mécanisme d’autorisation Lambda. Tous les appels restants sont bloqués. Ce flux de travail d’autorisation est le même si vous utilisez un nom de domaine personnalisé pour une API privée.

Flux d’autorisation pour une politique de ressources et un mécanisme d’autorisation Lambda.
JSON
{ "Version":"2012-10-17", "Statement": [ { "Effect": "Deny", "Principal": "*", "Action": "execute-api:Invoke", "Resource": [ "arn:aws:execute-api:us-east-1:111111111111:api-id/" ], "Condition" : { "StringNotEquals": { "aws:SourceVpce": "vpce-1a2b3c4d" } } } ] }

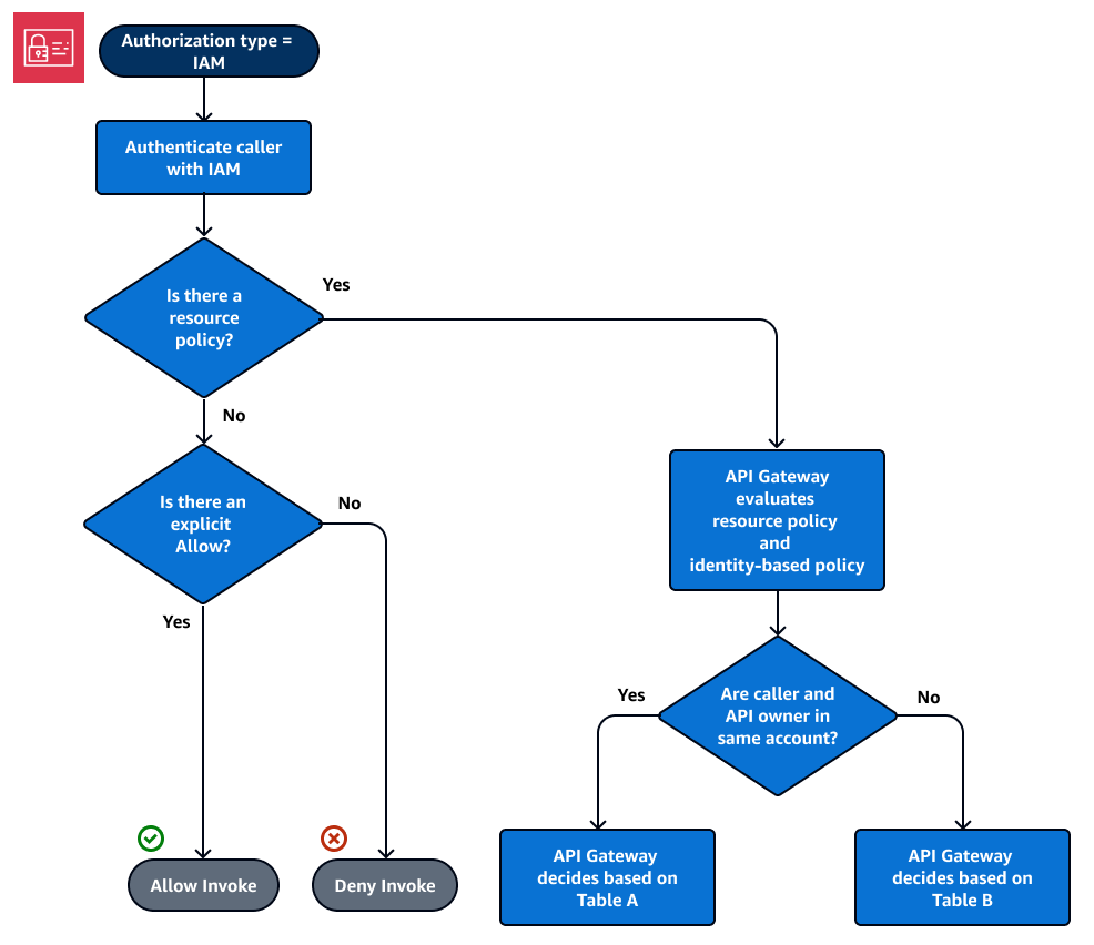
Politique de ressources et authentification IAM

Dans ce flux de travail, vous configurez l’authentification IAM pour l’API en plus d’une politique de ressources. Une fois que vous avez authentifié l’utilisateur auprès du service IAM, l’API évalue à la fois les politiques attachées à l’utilisateur et la politique de ressources. Le résultat varie selon que l'appelant est le même que le propriétaire de Compte AWS l'API Compte AWS ou non.

Si l’appelant et le propriétaire de l’API relèvent de comptes distincts, les politiques IAM et la politique de ressources autorisent toutes deux explicitement l’appelant à continuer. Pour plus d’informations, consultez Tableau B.

Cependant, si l’appelant et le propriétaire de l’API relèvent du même Compte AWS, les politiques utilisateur IAM ou la politique de ressources doivent explicitement autoriser l’appelant à continuer. Pour plus d’informations, consultez Tableau A.

Flux d’autorisation pour une politique de ressources et une authentification IAM.

Voici un exemple de politique de ressources entre comptes. À supposer que la politique IAM contient un effet Allow (Autoriser), cette politique de ressources autorise uniquement les appels du VPC dont l’ID est vpc-2f09a348. Pour plus d’informations, consultez Tableau B.

JSON
{ "Version":"2012-10-17", "Statement": [ { "Effect": "Allow", "Principal": "*", "Action": "execute-api:Invoke", "Resource": [ "arn:aws:execute-api:us-east-1:111111111111:api-id/" ], "Condition" : { "StringEquals": { "aws:SourceVpc": "vpc-2f09a348" } } } ] }

Politique de ressources et d’authentification Amazon Cognito

Dans ce flux de travail, un groupe d’utilisateurs Amazon Cognito est configuré pour l’API en plus d’une politique de ressources. API Gateway tente d’abord d’authentifier l’appelant via Amazon Cognito. Ceci est généralement effectué via un jeton JWT fourni par l’appelant. Si l’authentification est réussie, la politique de ressources est évaluée de façon indépendante, et une autorisation explicite est requise. Un refus ou « ni autoriser ni refuser » entraîne un refus. Voici un exemple de politique de ressources pouvant être utilisée avec des groupes d’utilisateurs Amazon Cognito.

Flux d’autorisation pour une politique de ressources et un mécanisme d’autorisation Amazon Cognito.

Voici un exemple de politique de ressources qui autorise les appels uniquement à partir d'une source spécifiée IPs, en supposant que le jeton d'authentification Amazon Cognito contienne une autorisation. Pour plus d’informations, consultez Tableau B.

JSON
{ "Version":"2012-10-17", "Statement": [ { "Effect": "Allow", "Principal": "*", "Action": "execute-api:Invoke", "Resource": "arn:aws:execute-api:us-east-1:111111111111:api-id/", "Condition": { "IpAddress": { "aws:SourceIp": ["192.0.2.0/24", "198.51.100.0/24" ] } } } ] }

Tableaux de résultat des évaluations de politiques

Le tableau A répertorie le comportement obtenu lorsque l’accès à une API API Gateway est contrôlé par une politique IAM ou un mécanisme d’autorisation Lambda et une politique de ressources API Gateway, qui se trouvent toutes les deux dans le même Compte AWS.

Politique IAM (ou mécanisme d’autorisation Lambda)

Politique de ressources API Gateway

Comportement obtenu

Autorisation Autorisation Autorisation
Autorisation Ni autorisation ni refus Autorisation
Autorisation Refuser Refus explicite
Ni autorisation ni refus Autorisation Autorisation
Ni autorisation ni refus Ni autorisation ni refus Refus implicite
Ni autorisation ni refus Refuser Refus explicite
Refuser Autorisation Refus explicite
Refuser Ni autorisation ni refus Refus explicite
Refuser Refuser Refus explicite

Le tableau B répertorie le comportement qui en résulte lorsque l'accès à une API API Gateway est contrôlé par une politique IAM ou un autorisateur de groupes d'utilisateurs Amazon Cognito et une politique de ressources API Gateway, qui sont différentes. Comptes AWS Si l’un des deux est silencieux (pas d’autorisation ni de refus), l’accès entre comptes est refusé. En effet, l’accès intercompte nécessite que la politique de ressources et la politique IAM ou le mécanisme d’autorisation des groupes d’utilisateurs Amazon Cognito accordent explicitement l’accès.

Politique IAM (ou mécanisme d’autorisation des groupes d’utilisateurs Amazon Cognito)

Politique de ressources API Gateway

Comportement obtenu

Autorisation Autorisation Autorisation
Autorisation Ni autorisation ni refus Refus implicite
Autorisation Refuser Refus explicite
Ni autorisation ni refus Autorisation Refus implicite
Ni autorisation ni refus Ni autorisation ni refus Refus implicite
Ni autorisation ni refus Refuser Refus explicite
Refuser Autorisation Refus explicite
Refuser Ni autorisation ni refus Refus explicite
Refuser Refuser Refus explicite