Las traducciones son generadas a través de traducción automática. En caso de conflicto entre la traducción y la version original de inglés, prevalecerá la version en inglés.
Automatice la implementación de conjuntos de pilas mediante AWS CodePipeline y AWS CodeBuild
Thiyagarajan Mani, Mihir Borkar y Raghu Gowda, Amazon Web Services
Resumen
En su solución de integración continua y entrega continua (CI/CD) processes, you might want to deploy applications automatically into all your existing AWS accounts and into new accounts that you add to your organization in AWS Organizations. When you architect a CI/CDsolución) para este requisito, la capacidad de administrador delegado de conjuntos apilados de AWS CloudFormation es útil porque habilita una capa de seguridad al restringir el acceso a la cuenta de administración. Sin embargo, AWS CodePipeline utiliza el modelo de permisos gestionados por el servicio para implementar aplicaciones en varias cuentas y regiones. Debe usar la cuenta de administración de AWS Organizations para realizar la implementación con conjuntos de pilas, ya CodePipeline que AWS no admite la función de administrador delegado de conjuntos de pilas.
Este patrón describe cómo puede evitar esta limitación. El patrón utiliza AWS CodeBuild y un script personalizado para automatizar la implementación de conjuntos de pilas con AWS CodePipeline. Automatiza las siguientes actividades de implementación de aplicaciones:
Implemente una aplicación como conjuntos de pilas en las unidades organizativas existentes (OUs)
Amplíe la implementación de una aplicación a más OUs regiones
Elimine una aplicación implementada de todas las regiones, OUs o de algunas de ellas
Requisitos previos y limitaciones
Requisitos previos
Antes de seguir los pasos de este patrón:
Cree organizaciones en su cuenta de administración de AWS Organizations. Para obtener instrucciones, consulte la documentación de AWS Organizations.
Habilite el acceso confiable entre AWS Organizations y utilice CloudFormation los permisos administrados por el servicio. Para obtener instrucciones, consulte Habilitar el acceso de confianza con AWS Organizations en la CloudFormation documentación.
Limitaciones
El código que se suministra con este patrón tiene las siguientes limitaciones:
Puede implementar solo una CloudFormation plantilla para una aplicación; actualmente, no se admite el despliegue de varias plantillas.
La personalización de la implementación actual requiere DevOps experiencia.
Este patrón no utiliza claves AWS Key Management System (AWS KMS). Sin embargo, puede habilitar esta funcionalidad reconfigurando la CloudFormation plantilla incluida en este patrón.
Arquitectura

Esta arquitectura de la canalización CI/CD de despliegue gestiona lo siguiente:
Restringe el acceso directo a la cuenta de administración al delegar la responsabilidad del despliegue del conjunto de pilas a una CI/CD cuenta dedicada como administradora del conjunto de pilas para las implementaciones de aplicaciones.
Utiliza el modelo de permisos administrados por servicios para implementar la aplicación automáticamente cada vez que se crea una nueva cuenta y se asigna a una UO.
Garantiza la coherencia de las versiones de las aplicaciones en todas las cuentas del entorno.
Utiliza varias etapas de aprobación en el repositorio y la canalización para proporcionar capas adicionales de seguridad y control a la aplicación implementada.
Supera la limitación actual de utilizar un script CodePipeline de despliegue personalizado CodeBuild para implementar o eliminar automáticamente conjuntos de pilas e instancias de pila. Para ver un ejemplo del control de flujo y la jerarquía de las llamadas a las API implementadas por el script personalizado, consulte la sección de Información adicional.
Crea conjuntos de pilas individuales para los entornos de desarrollo, prueba y producción. Además, puede crear conjuntos de pilas que combinen múltiples regiones en OUs cada etapa. Por ejemplo, puede combinar sandbox y desarrollo OUs en una etapa de desarrollo e implementación.
Soporta el despliegue de aplicaciones en, o la exclusión de, un subconjunto de cuentas o una lista de. OUs
Automatización y escala
Puede usar el código que se proporciona con este patrón para crear un CodeCommit repositorio de AWS y una canalización de código para su aplicación. A continuación, puede implementarlos como conjuntos de pilas en varias cuentas en la unidad organizativa. El código también automatiza componentes como los temas de Amazon Simple Notification Service (Amazon SNS) para notificar a los aprobadores, los roles de AWS Identity and Access Management (IAM) requeridos y la política de control de servicio (SCP) que se aplicará en la cuenta de administración.
Tools (Herramientas)
Servicios de AWS
AWS le CloudFormation ayuda a configurar los recursos de AWS, aprovisionarlos de forma rápida y coherente y gestionarlos durante todo su ciclo de vida en todas las cuentas y regiones de AWS.
AWS CodeBuild es un servicio de compilación totalmente gestionado que le ayuda a compilar código fuente, ejecutar pruebas unitarias y producir artefactos listos para su implementación.
AWS CodeCommit es un servicio de control de versiones que le ayuda a almacenar y gestionar repositorios de Git de forma privada, sin necesidad de gestionar su propio sistema de control de código fuente.
AWS CodeDeploy automatiza las implementaciones en Amazon Elastic Compute Cloud EC2 (Amazon) o en instancias locales, funciones de AWS Lambda o servicios de Amazon Elastic Container Service (Amazon ECS).
AWS le CodePipeline ayuda a modelar y configurar rápidamente las diferentes etapas de una versión de software y a automatizar los pasos necesarios para publicar cambios de software de forma continua.
AWS Organizations es un servicio de administración de cuentas que le permite agrupar varias cuentas de AWS en una organización que usted crea y administra de manera centralizada.
Amazon Simple Notification Service (Amazon SNS) le permite coordinar y administrar el intercambio de mensajes entre publicadores y clientes, incluidos los servidores web y las direcciones de correo electrónico.
Repositorio de código
El código de este patrón está disponible en el repositorio GitHub automated-code-pipeline-stackset-deployment
Prácticas recomendadas
Este patrón restringe el acceso directo a la cuenta de administración al implementar la aplicación en la UO. Agregar varias etapas de aprobación al proceso de canalización y repositorio ayuda a proporcionar seguridad y gobierno adicionales a las aplicaciones y los componentes que se implementan mediante este enfoque.
Epics
| Tarea | Descripción | Habilidades requeridas |
|---|---|---|
Habilitar todas las características en la cuenta de administración. | Habilitar todas las características de la cuenta de administración de su organización siguiendo las instrucciones de la documentación de AWS Organizations. | Administrador de AWS, administrador de plataformas |
Crea una CI/CD cuenta. | En AWS Organizations, en su organización, cree una CI/CD cuenta dedicada y asigne un equipo para que sea propietario de la cuenta y controle el acceso a ella. | Administrador de AWS |
Agregar un administrador delegado. | En la cuenta de administración, registre la CI/CD cuenta que creó en el paso anterior como administrador delegado de conjuntos apilados. Para obtener instrucciones, consulte la CloudFormation documentación de AWS. | Administrador de AWS, administrador de plataformas |
| Tarea | Descripción | Habilidades requeridas |
|---|---|---|
Clone el repositorio de código. |
| AWS DevOps |
Cree temas de SNS. | Puede usar la
| AWS DevOps |
Cree funciones de IAM para los CI/CD componentes. | Puede utilizar la
| AWS DevOps |
Cree un CodeCommit repositorio y una canalización de código para su aplicación. | Puedes usar la
| AWS DevOps |
| Tarea | Descripción | Habilidades requeridas |
|---|---|---|
Clonar el repositorio de la aplicación. | La plantilla de CI/CD canalización que utilizó anteriormente crea un repositorio de aplicaciones y una canalización de código de muestra. Para clonar y verificar el repositorio:
| Desarrollador de aplicaciones, ingeniero de datos |
Agregar artefactos de aplicaciones. | Actualice el repositorio de aplicaciones mediante una CloudFormation plantilla. notaEsta solución admite el despliegue de una sola CloudFormation plantilla.
| Desarrollador de aplicaciones, ingeniero de datos |
Actualizar el archivo de configuración de implementación. | Actualice el archivo
Este patrón crea conjuntos de pilas individuales para cada entorno añadiendo el nombre del entorno al nombre del conjunto de pilas que se proporciona en el archivo de configuración de implementación. | Desarrollador de aplicaciones, ingeniero de datos |
Confirme los cambios e implemente el conjunto de pilas. | Confirme los cambios que especificó en la plantilla de la aplicación y fusione e implemente el conjunto de pilas en varios entornos paso a paso:
| Desarrollador de aplicaciones, ingeniero de datos |
Resolución de problemas
| Problema | Solución |
|---|---|
La implementación falla y muestra la excepción: Cambie el nombre del archivo de parámetros de la plantilla a <application name>-parameter-<evn>.json; no se permiten los nombres predeterminados | Los archivos CloudFormation de parámetros de la plantilla deben seguir la convención de nomenclatura especificada. Actualice los nombres de archivo de parámetros e inténtelo de nuevo. |
La implementación falla y muestra la excepción: Cambie el nombre de la CloudFormation plantilla a .yml; las plantillas predeterminadas.yml o template.yaml no están permitidas <application name> | El nombre de la plantilla debe seguir la convención de nomenclatura especificada. CloudFormation Actualice el nombre del archivo e inténtelo de nuevo. |
La implementación falla y muestra la excepción: No se ha encontrado CloudFormation una plantilla válida ni su archivo de parámetros para el entorno {environment name} | Compruebe las convenciones de nomenclatura de archivos de la CloudFormation plantilla y su archivo de parámetros para el entorno especificado. |
La implementación falla y muestra la excepción: Acción de implementación no válida proporcionada en el archivo de configuración de implementación. Las opciones válidas son «implementar» y «eliminar». | Usted especificó un valor no válido para el parámetro |
Recursos relacionados
GitHub automated-code-pipeline-stackset-repositorio de despliegue
Habilitar todas las características en su organización (documentación de AWS Organizations)
Registrar un administrador delegado ( CloudFormation documentación de AWS)
Objetivos a nivel de cuenta para conjuntos de pilas administrados por servicios (documentación de AWS CloudFormation )
Información adicional
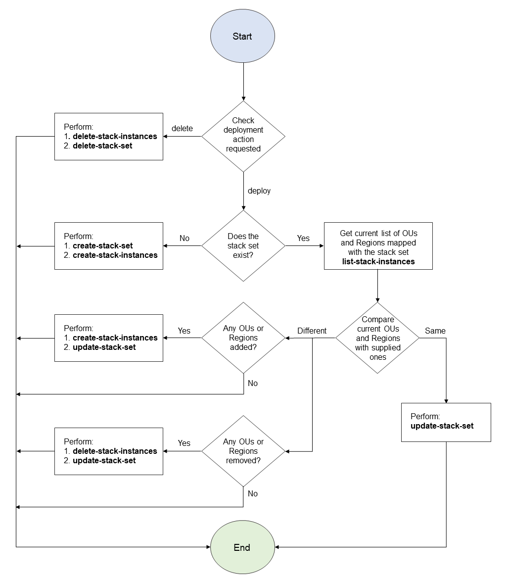
Diagrama de flujo
El siguiente diagrama de flujo muestra el control de flujo y la jerarquía de las llamadas a la API implementadas por el script personalizado para automatizar la implementación de conjuntos de pilas.

Archivos de configuración de implementación de muestra
Crear un nuevo conjunto de pila
El siguiente archivo de configuración de implementación crea un nuevo conjunto de pilas denominado sample-stack-set en la región de AWS us-east-1 en tres OUs.
{ "deployment_action": "deploy", "stack_set_name": "sample-stack-set", "stack_set_desciption": "this is a sample stack set", "deployment_targets": { "dev": { "org_units": ["dev-org-unit-1"], "regions": ["us-east-1"], "filter_accounts": [], "filter_type": "" }, "test": { "org_units": ["test-org-unit-1"], "regions": ["us-east-1"], "filter_accounts": [], "filter_type": "" }, "prod": { "org_units": ["prod-org-unit-1"], "regions": ["us-east-1"], "filter_accounts": [], "filter_type": "" } }, "cft_capabilities": ["CAPABILITY_IAM", "CAPABILITY_NAMED_IAM"], "auto_deployement": "True", "retain_stacks_on_account_removal": "True", "region_deployment_concurrency": "PARALLEL" }
Implementación de un conjunto de pilas existente en otra UO
Si implementa la configuración que se muestra en el ejemplo anterior y desea implementar el conjunto de pilas en una UO adicional llamada dev-org-unit-2 en el entorno de desarrollo, el archivo de configuración de implementación podría tener el siguiente aspecto.
{ "deployment_action": "deploy", "stack_set_name": "sample-stack-set", "stack_set_desciption": "this is a sample stack set", "deployment_targets": { "dev": { "org_units": ["dev-org-unit-1", "dev-org-unit-2"], "regions": ["us-east-1"], "filter_accounts": [], "filter_type": "" }, "test": { "org_units": ["test-org-unit-1"], "regions": ["us-east-1"], "filter_accounts": [], "filter_type": "" }, "prod": { "org_units": ["prod-org-unit-1"], "regions": ["us-east-1"], "filter_accounts": [], "filter_type": "" } }, "cft_capabilities": ["CAPABILITY_IAM", "CAPABILITY_NAMED_IAM"], "auto_deployement": "True", "retain_stacks_on_account_removal": "True", "region_deployment_concurrency": "PARALLEL" }
Implementación de un conjunto de pilas existente en otra región de AWS
Si implementa la configuración que se muestra en el ejemplo anterior y desea implementar el conjunto de pilas en una región de AWS adicional (us-east-2) del entorno de desarrollo para dos OUs (dev-org-unit-1ydev-org-unit-2), el archivo de configuración de implementación podría tener el siguiente aspecto.
nota
Los recursos de la CloudFormation plantilla deben ser válidos y específicos de la región.
{ "deployment_action": "deploy", "stack_set_name": "sample-stack-set", "stack_set_desciption": "this is a sample stack set", "deployment_targets": { "dev": { "org_units": ["dev-org-unit-1", "dev-org-unit-2"], "regions": ["us-east-1", "us-east-2"], "filter_accounts": [], "filter_type": "" }, "test": { "org_units": ["test-org-unit-1"], "regions": ["us-east-1"], "filter_accounts": [], "filter_type": "" }, "prod": { "org_units": ["prod-org-unit-1"], "regions": ["us-east-1"], "filter_accounts": [], "filter_type": "" } }, "cft_capabilities": ["CAPABILITY_IAM", "CAPABILITY_NAMED_IAM"], "auto_deployement": "True", "retain_stacks_on_account_removal": "True", "region_deployment_concurrency": "PARALLEL" }
Eliminar una instancia de pila de una UO o una región de AWS
Supongamos que se ha implementado la configuración de implementación que se muestra en el ejemplo anterior. El siguiente archivo de configuración elimina las instancias de pila de ambas regiones de la UOdev-org-unit-2.
{ "deployment_action": "deploy", "stack_set_name": "sample-stack-set", "stack_set_desciption": "this is a sample stack set", "deployment_targets": { "dev": { "org_units": ["dev-org-unit-1"], "regions": ["us-east-1", "us-east-2"], "filter_accounts": [], "filter_type": "" }, "test": { "org_units": ["test-org-unit-1"], "regions": ["us-east-1"], "filter_accounts": [], "filter_type": "" }, "prod": { "org_units": ["prod-org-unit-1"], "regions": ["us-east-1"], "filter_accounts": [], "filter_type": "" } }, "cft_capabilities": ["CAPABILITY_IAM", "CAPABILITY_NAMED_IAM"], "auto_deployement": "True", "retain_stacks_on_account_removal": "True", "region_deployment_concurrency": "PARALLEL" }
El siguiente archivo de configuración elimina la instancia de pila de la región de AWS us-east-1 para ambas OUs en el entorno de desarrollo.
{ "deployment_action": "deploy", "stack_set_name": "sample-stack-set", "stack_set_desciption": "this is a sample stack set", "deployment_targets": { "dev": { "org_units": ["dev-org-unit-1", "dev-org-unit-2"], "regions": ["us-east-2"], "filter_accounts": [], "filter_type": "" }, "test": { "org_units": ["test-org-unit-1"], "regions": ["us-east-1"], "filter_accounts": [], "filter_type": "" }, "prod": { "org_units": ["prod-org-unit-1"], "regions": ["us-east-1"], "filter_accounts": [], "filter_type": "" } }, "cft_capabilities": ["CAPABILITY_IAM", "CAPABILITY_NAMED_IAM"], "auto_deployement": "True", "retain_stacks_on_account_removal": "True", "region_deployment_concurrency": "PARALLEL" }
Eliminar todo el conjunto de pilas
El siguiente archivo de configuración de implementación elimina el conjunto de pilas completo y todas sus instancias de pila asociadas.
{ "deployment_action": "delete", "stack_set_name": "sample-stack-set", "stack_set_desciption": "this is a sample stack set", "deployment_targets": { "dev": { "org_units": ["dev-org-unit-1", "dev-org-unit-2"], "regions": ["us-east-2"], "filter_accounts": [], "filter_type": "" }, "test": { "org_units": ["test-org-unit-1"], "regions": ["us-east-1"], "filter_accounts": [], "filter_type": "" }, "prod": { "org_units": ["prod-org-unit-1"], "regions": ["us-east-1"], "filter_accounts": [], "filter_type": "" } }, "cft_capabilities": ["CAPABILITY_IAM", "CAPABILITY_NAMED_IAM"], "auto_deployement": "True", "retain_stacks_on_account_removal": "True", "region_deployment_concurrency": "PARALLEL" }
Excluir una cuenta de la implementación
El siguiente archivo de configuración de implementación excluye de la implementación la cuenta 111122223333, que forma parte de la UO dev-org-unit-1.
{ "deployment_action": "deploy", "stack_set_name": "sample-stack-set", "stack_set_desciption": "this is a sample stack set", "deployment_targets": { "dev": { "org_units": ["dev-org-unit-1"], "regions": ["us-east-1"], "filter_accounts": ["111122223333"], "filter_type": "DIFFERENCE" }, "test": { "org_units": ["test-org-unit-1"], "regions": ["us-east-1"], "filter_accounts": [], "filter_type": "" }, "prod": { "org_units": ["prod-org-unit-1"], "regions": ["us-east-1"], "filter_accounts": [], "filter_type": "" } }, "cft_capabilities": ["CAPABILITY_IAM", "CAPABILITY_NAMED_IAM"], "auto_deployement": "True", "retain_stacks_on_account_removal": "True", "region_deployment_concurrency": "PARALLEL" }
Implementación de la aplicación en un subconjunto de cuentas de una UO
El siguiente archivo de configuración de implementación implementa la aplicación solo en tres cuentas (111122223333, 444455556666 y 777788889999) de la UO dev-org-unit-1.
{ "deployment_action": "deploy", "stack_set_name": "sample-stack-set", "stack_set_desciption": "this is a sample stack set", "deployment_targets": { "dev": { "org_units": ["dev-org-unit-1"], "regions": ["us-east-1"], "filter_accounts": ["111122223333", "444455556666", "777788889999"], "filter_type": "INTERSECTION" }, "test": { "org_units": ["test-org-unit-1"], "regions": ["us-east-1"], "filter_accounts": [], "filter_type": "" }, "prod": { "org_units": ["prod-org-unit-1"], "regions": ["us-east-1"], "filter_accounts": [], "filter_type": "" } }, "cft_capabilities": ["CAPABILITY_IAM", "CAPABILITY_NAMED_IAM"], "auto_deployement": "True", "retain_stacks_on_account_removal": "True", "region_deployment_concurrency": "PARALLEL" }