View a markdown version of this page

¿Qué son RFCs? - Guía de usuario avanzada de AMS

Las traducciones son generadas a través de traducción automática. En caso de conflicto entre la traducción y la version original de inglés, prevalecerá la version en inglés.

¿Qué son RFCs?

Una solicitud de cambio, o RFC, es la forma de realizar un cambio en el entorno gestionado por AMS o de pedirle a AMS que realice un cambio en su nombre. Para crear una RFC, debe elegir entre los tipos de cambio de AMS, elegir los parámetros de la RFC (como la programación) y, a continuación, enviar la solicitud mediante la consola AMS o los comandos de la API y. CreateRfcSubmitRfc

Una RFC contiene dos especificaciones, una para la propia RFC y otra para los parámetros del tipo de cambio (CT). En la línea de comandos, puede utilizar un comando RFC integrado o una CreateRfc plantilla estándar en formato JSON, que debe rellenar y enviar junto con el archivo de esquema CT JSON que cree (basado en los parámetros de CT). El nombre del CT es una descripción informal del CT. Un CSIO (categoría, subcategoría, elemento, operación) es una descripción más formal de una tomografía computarizada. Al crear una RFC, solo se debe especificar el ID de CT.

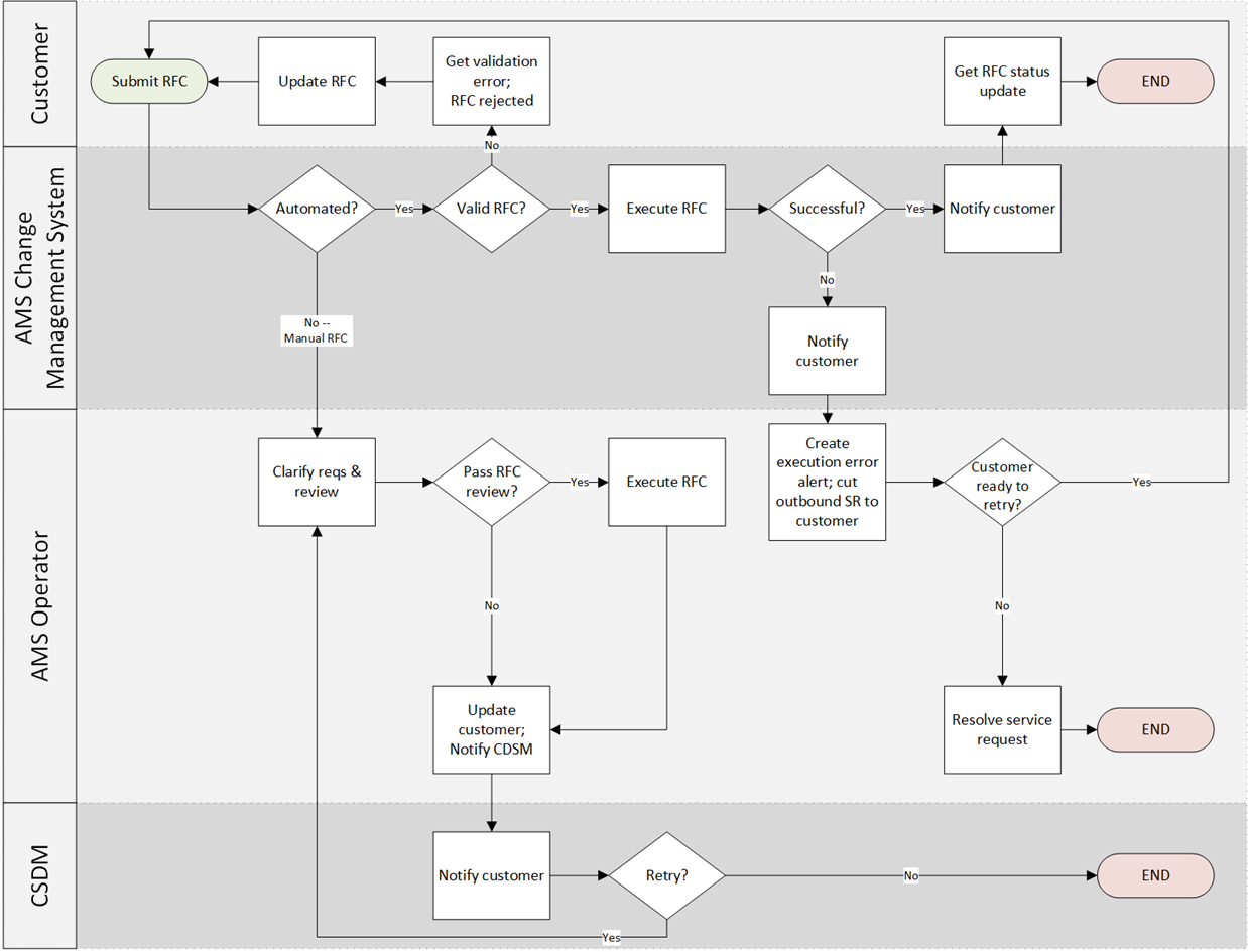
RFCs pasan por dos etapas clave: validación y ejecución.

  1. En la fase de validación, AMS revisa la solicitud de RFC para comprobar si está completa y es correcta. AMS también evalúa la solicitud de seguridad de acuerdo con nuestras normas técnicas de seguridad. AMS valida que el cambio solicitado sea válido y ejecutable.

  2. En la fase de ejecución, AMS intenta realizar los cambios solicitados en su cuenta.

AMS gestiona ambas etapas mediante un proceso automatizado, un proceso manual o una combinación de ambos. El proceso manual lo gestiona el equipo de operaciones de AMS. Para obtener más información, consulte Automatizado y manual CTs.

AMS ofrece tres modos de ejecución para gestionar las solicitudes:

  • (Se recomienda AMS) Modo de ejecución: automatizado. CTs Utilizan la automatización para las validaciones y ejecuciones de RFC, que es la forma más rápida de lograr sus resultados empresariales.

  • (Sugerido por AMS) Modo de ejecución: manual y designación: automatización gestionada. Estos CTs utilizan una combinación de procesos automatizados y manuales para las validaciones y ejecuciones de los RFC. Si la automatización no puede ejecutar el cambio solicitado, la RFC se transfiere (mediante un enrutamiento automático o mediante la creación de una RFC sustitutiva) al equipo de operaciones de AMS para su gestión manual. El envío de estos documentos CTs permite procesar su solicitud de forma más estructurada y, además, contar con la automatización de AMS para mejorar el plazo de tramitación y ejecución de los resultados.

  • Modo de ejecución: manual y designación: se requiere revisión. Los cambios se solicitan a través de ct-1e1xtak34nx76 Management | Otros | Otros | Actualizar (requiere revisión) o ct-0xdawir96cy7k Management | Otros | Otros | Crear (requiere revisión). CTs Se basan en el manejo manual para las validaciones y las ejecuciones. CTs Dependen de la interpretación manual de la solicitud de cambio.

AMS le notifica cuando el cambio se ha realizado correctamente (éxito) o no (error).

nota

Para obtener información sobre la solución de problemas de errores de RFC, consulte. Solución de problemas de errores de RFC en AMS

El siguiente gráfico muestra el flujo de trabajo de una RFC enviada por usted.

El flujo de trabajo de una RFC enviada por un cliente.