View a markdown version of this page

Comprenda los códigos de estado RFC - Guía de usuario avanzada de AMS

Las traducciones son generadas a través de traducción automática. En caso de conflicto entre la traducción y la version original de inglés, prevalecerá la version en inglés.

Comprenda los códigos de estado RFC

Los códigos de estado RFC le ayudan a realizar un seguimiento de sus solicitudes. Puede observar estos códigos de estado durante la ejecución de una RFC en la salida de la CLI o actualizando la página de lista de RFC en la consola.

También puedes ver los códigos de una RFC en la página de detalles de esa RFC, que podría tener este aspecto:

Códigos de estado RFC.

Es posible que veas un RFC en tu lista que no hayas enviado. Cuando los operadores de AMS utilizan un CT solo interno, lo envían en una RFC y aparece en la lista de RFC. Para obtener más información, consulte Tipos de cambios solo internos.

importante

Puede solicitar notificaciones de los cambios de estado de la RFC. Para obtener más información, consulte Notificaciones de cambio de estado del RFC.

Códigos de estado RFC
Success Failure

Edición: el RFC se creó pero no se envió

PendingApproval /Enviado: El RFC se ha enviado y el sistema está determinando si requiere aprobación y obteniendo esa aprobación, si es necesaria

Aprobado por AWS o aprobado por el cliente: el RFC ha sido aprobado. RFCs Los automatizados están aprobados por AWS, RFCs los manuales los aprueban los operadores y, a veces, los clientes

Programado: el RFC ha superado las comprobaciones de sintaxis y requisitos y su ejecución está programada

InProgress: el RFC se está ejecutando, tenga en cuenta RFCs que si aprovisiona varios recursos o tiene una ejecución prolongada UserData, tarda más en ejecutarse

Ejecutado: se ha ejecutado el RFC

Éxito o éxito: el RFC se completó correctamente

Rechazados: RFCs se rechazan normalmente porque no se validan; por ejemplo, se especifica un recurso inutilizable, es decir, una subred

Cancelados: RFCs se cancelan normalmente porque no pasan la validación antes de que haya transcurrido la hora de inicio configurada

Fallo: el RFC ha fallado; consulte el StatusReason resultado para ver los motivos del error y AMS Operations generará automáticamente una alerta de avería y se comunicará con usted según sea necesario

nota

Las solicitudes canceladas o rechazadas se RFCs pueden volver a enviar utilizando UpdateRfc; consulte también. Actualización RFCs

Si la RFC cumple todas las condiciones necesarias (por ejemplo, se especifican todos los parámetros necesarios), el estado cambia a PendingApproval (incluso las automatizadas CTs requieren aprobación, lo que ocurre automáticamente si se aprueban las comprobaciones de sintaxis y parámetros). Si no se aprueba, el estado cambia aRejected. StatusReasonProporciona información sobre los rechazos; los ExecutionOutput campos proporcionan información sobre la aprobación y la finalización. Los códigos de error incluyen:

  • InvalidRfcStateException: El RFC está en un estado que no permite la operación a la que se ha llamado. Por ejemplo, si el RFC ha pasado al estado Enviado, ya no se puede modificar.

  • InvalidRfcScheduleException: Se han infringido TimeoutInMinutes los parámetros EndTime, o. StartTime

  • InternalServerError: Se encontró un problema con el sistema.

  • InvalidArgumentException: un parámetro se ha especificado de forma incorrecta; por ejemplo, se ha utilizado un valor inaceptable.

  • ResourceNotFoundException: no se encuentra un valor, como el ID de la pila.

Si las horas de inicio y finalización programadas solicitadas (también conocidas como ventana de ejecución del cambio) se producen antes de que se apruebe el cambio, el estado de la RFC cambia aCanceled. Si se aprueba el cambio, el estado de la RFC cambia a. Scheduled La ventana de ejecución de cambios para ASAP RFCs es la hora de envío más el ExpectedExecutionDuration valor del CT.

En cualquier momento antes de la llegada de la ventana de ejecución de cambios, se puede modificar o cancelar un cambio programado (enviado con un RequestedStartTime en la CLI). Si se modifica el cambio programado, se debe volver a enviar.

Cuando llegue la hora de inicio del cambio (programada o lo antes posible) y una vez finalizadas las aprobaciones, el estado cambiará InProgress y no se podrá realizar ninguna modificación. Si el cambio se completa dentro del período de ejecución de cambios especificado, el estado cambia a. Success Si se produce un error en alguna parte del cambio o si el cambio sigue en curso al finalizar la ventana de ejecución de cambios, el estado cambia aFailure.

nota

Durante los estados o Failure cambios InProgressSuccess, la RFC no se puede modificar ni cancelar.

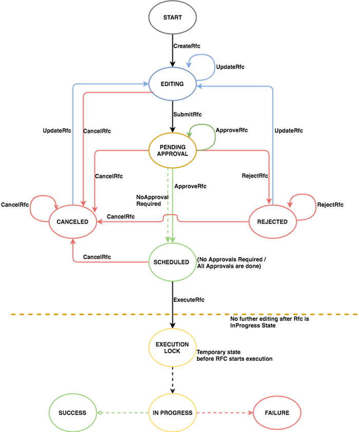
El siguiente diagrama ilustra los estados de la RFC desde la llamada a CreateRFC hasta la resolución.

Los estados de RFC desde la llamada CreaterFC hasta la resolución.