Funcionamiento de la autenticación con Amazon Cognito - Amazon Cognito

Las traducciones son generadas a través de traducción automática. En caso de conflicto entre la traducción y la version original de inglés, prevalecerá la version en inglés.

Funcionamiento de la autenticación con Amazon Cognito

Cuando su cliente inicia sesión en un grupo de usuarios de Amazon Cognito, su aplicación recibe los tokens web JSON ()JWTs.

Cuando su cliente inicia sesión en un grupo de identidades, ya sea con un token de grupo de usuarios u otro proveedor, su aplicación recibe AWS credenciales temporales.

Con el inicio de sesión en un grupo de usuarios, puede implementar la autenticación y la autorización por completo con un AWS SDK. Si no desea crear sus propios componentes de interfaz de usuario (IU), puede invocar una interfaz de usuario web prediseñada (el inicio de sesión administrado) o la página de inicio de sesión de su proveedor de identidades (IdP) externo.

En este tema se ofrece información general sobre algunas de las formas en que su aplicación puede interactuar con Amazon Cognito para autenticarse con tokens de identificación, autorizar con tokens de acceso y acceder Servicios de AWS con credenciales de grupo de identidades.

Autenticación de grupos de usuarios con inicio de sesión administrado

El inicio de sesión administrado es un sitio web que está vinculado a su grupo de usuarios y al cliente de aplicación. Puede realizar operaciones de inicio de sesión, registro y restablecimiento de contraseñas para los usuarios. La implementación de una aplicación con un componente de inicio de sesión administrado para la autenticación puede requerir menos esfuerzo por parte del desarrollador. Una aplicación puede omitir los componentes de la interfaz de usuario para la autenticación e invocar en el navegador del usuario las páginas web del inicio de sesión administrado.

Las aplicaciones recopilan a los usuarios JWTs mediante una ubicación de redireccionamiento web o de aplicación. Las aplicaciones que implementan el inicio de sesión administrado pueden conectarse a grupos de usuarios para tareas de autenticación como si fueran un IdP OpenID Connect (OIDC).

El inicio de sesión administrado encaja bien en un modelo en el que las aplicaciones requieren los servicios de autenticación de un servidor de autorización OIDC, pero no necesitan inmediatamente características como la autenticación personalizada, la integración de grupos de identidades o el autoservicio de atributos de usuario. Si desea utilizar algunas de estas opciones avanzadas, puede implementarlas con un componente de grupos de usuarios para un SDK.

Los modelos de inicio de sesión gestionado y autenticación de IdP de terceros, que se basan principalmente en la implementación de OIDC, son los mejores para los modelos de autorización avanzados con alcances 2.0. OAuth

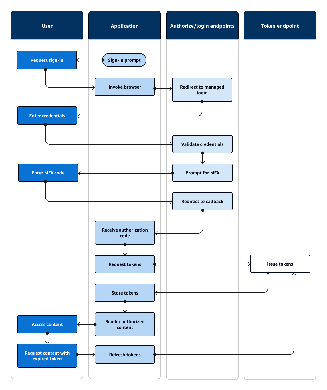
En el siguiente diagrama, se ilustra un inicio de sesión típico para una autenticación de la API.

Diagrama de flujo donde se ve una aplicación que solicita al usuario que introduzca datos y, luego, abre su sesión con el inicio de sesión administrado
Flujo de autenticación del inicio de sesión administrado
  1. El usuario accede a su aplicación.

  2. Selecciona un enlace para iniciar sesión.

  3. La aplicación dirige al usuario a una petición de inicio de sesión en las páginas de inicio de sesión administrado del dominio de su grupo de usuarios.

  4. Introduce su nombre de usuario y contraseña.

  5. El grupo de usuarios valida las credenciales del usuario y determina si el usuario ha activado la autenticación multifactor (MFA).

  6. La página del inicio de sesión administrado solicita al usuario que introduzca un código de MFA.

  7. El usuario introduce el código de la MFA.

  8. El grupo de usuarios redirige al usuario a la URL de la aplicación.

  9. La aplicación toma el código de autorización del parámetro de solicitud de URL que el inicio de sesión administrado ha añadido a la URL de devolución de llamada.

  10. La aplicación solicita tokens con el código de autorización.

  11. El punto final del token vuelve JWTs a la aplicación.

  12. La aplicación decodifica, valida y almacena o almacena en caché los del usuario. JWTs

  13. La aplicación muestra el componente de acceso controlado solicitado.

  14. El usuario ve su contenido.

  15. Más tarde, el token de acceso del usuario caduca y este solicita ver un componente de acceso controlado.

  16. La aplicación determina que la sesión del usuario debe persistir. Solicita nuevos tokens desde el punto de conexión del token con el token de actualización.

Variantes y personalización

Puede personalizar el aspecto de sus páginas de inicio de sesión administrado con el editor de marcas para todo su grupo de usuarios o en cualquier cliente de aplicación. También puede configurar los clientes de aplicación con sus propios proveedores de identidades, ámbitos, acceso a los atributos de usuario y configuración de seguridad avanzada.

Autenticación y autorización de la API del grupo de usuarios con un SDK AWS

AWS ha desarrollado componentes para los grupos de usuarios de Amazon Cognito, o el proveedor de identidad de Amazon Cognito, en una variedad de marcos de desarrollo. Los métodos integrados en ellas se SDKs denominan API de grupos de usuarios de Amazon Cognito. El mismo espacio de nombres de la API de grupos de usuarios contiene operaciones para la configuración de los grupos de usuarios y la autenticación de usuarios. Para obtener una descripción más detallada, consulte Descripción de la autenticación mediante API, OIDC y páginas de inicio de sesión administrado.

La autenticación de la API se ajusta al modelo en el que las aplicaciones tienen componentes de interfaz de usuario y dependen principalmente del grupo de usuarios como directorio de usuarios. Este diseño añade Amazon Cognito como un componente dentro de una aplicación más grande. Requiere lógica de programación para gestionar cadenas complejas de desafíos y respuestas.

Esta aplicación no necesita desplegar una implementación de relación de confianza OpenID Connect (OIDC) completa. En cambio, tiene la capacidad de decodificar y usar. JWTs Cuando desee que los usuarios locales accedan al conjunto completo de características del grupo de usuarios, cree la autenticación con el SDK de Amazon Cognito en su entorno de desarrollo.

La autenticación de la API con OAuth ámbitos personalizados está menos orientada a la autorización de la API externa. Para añadir ámbitos personalizados a un token de acceso de una autenticación de API, modifique el token en tiempo de ejecución con un Desencadenador de Lambda anterior a la generación del token.

En el siguiente diagrama, se ilustra un inicio de sesión típico para una autenticación de la API.

Diagrama de flujo que muestra una aplicación que solicita a un usuario que introduzca datos e inicia sesión con un SDK. AWS
Flujo de autenticación de la API
  1. El usuario accede a su aplicación.

  2. Selecciona un enlace para iniciar sesión.

  3. Introduce su nombre de usuario y contraseña.

  4. La aplicación invoca el método que realiza una InitiateAuthsolicitud a la API. La solicitud pasa las credenciales del usuario a un grupo de usuarios.

  5. El grupo de usuarios valida las credenciales del usuario y determina si el usuario ha activado la autenticación multifactor (MFA).

  6. El grupo de usuarios responde con un desafío que solicita un código MFA.

  7. La aplicación genera una petición que recopila el código MFA del usuario.

  8. La aplicación invoca el método que realiza una solicitud a la RespondToAuthChallengeAPI. La solicitud pasa el código de la MFA del usuario.

  9. El grupo de usuarios valida el código de la MFA del usuario.

  10. El grupo de usuarios responde con el del JWTs usuario.

  11. La aplicación decodifica, valida y almacena o almacena en caché los del usuario. JWTs

  12. La aplicación muestra el componente de acceso controlado solicitado.

  13. El usuario ve su contenido.

  14. Más tarde, el token de acceso del usuario caduca y este solicita ver un componente de acceso controlado.

  15. La aplicación determina que la sesión del usuario debe persistir. Vuelve a invocar el InitiateAuthmétodo con el token de actualización y recupera los nuevos tokens.

Variantes y personalización

Puede incrementar este flujo con desafíos adicionales, por ejemplo, desafíos de autenticación personalizados propios. Puede restringir automáticamente el acceso a los usuarios cuyas contraseñas se hayan visto comprometidas o cuyas características de inicio de sesión inesperadas puedan indicar un intento de inicio de sesión malintencionado. Este flujo tiene prácticamente el mismo aspecto para las operaciones de registro, actualización de los atributos de los usuarios y restablecimiento de contraseñas. La mayoría de estos flujos tienen operaciones de API públicas (de cliente) y confidenciales (de servidor) duplicadas.

Autenticación del grupo de usuarios con un proveedor de identidades de terceros

El inicio de sesión con un proveedor de identidades (IdP) externo, o una autenticación federada, es un modelo similar al del inicio de sesión administrado. Su aplicación es una relación de confianza de OIDC con su grupo de usuarios, mientras que su grupo de usuarios sirve de acceso a un IdP. El IdP puede ser un directorio de usuarios de consumidores, como Facebook o Google, o un directorio empresarial de SAML 2.0 u OIDC, como Azure.

En lugar de utilizar el inicio de sesión administrado en el navegador del usuario, la aplicación invoca un punto de conexión de redireccionamiento en el servidor de autorización del grupo de usuarios. Desde el punto de vista del usuario, este selecciona el botón de inicio de sesión de la aplicación. A continuación, su IdP le pide que inicie sesión. Al igual que ocurre con la autenticación de inicio de sesión gestionada, una aplicación recopila datos JWTs en una ubicación de redireccionamiento de la aplicación.

La autenticación con un IdP de terceros se ajusta a un modelo en el que los usuarios quizá no deseen crear una nueva contraseña cuando se registren en su aplicación. La autenticación de terceros se puede añadir fácilmente a una aplicación que tenga implementada la autenticación del inicio de sesión administrado. En efecto, el inicio de sesión gestionado y el de terceros IdPs generan un resultado de autenticación uniforme a partir de pequeñas variaciones en lo que se invoca en los navegadores de los usuarios.

Al igual que la autenticación de inicio de sesión gestionada, la autenticación federada es la mejor para los modelos de autorización avanzados con alcances OAuth 2.0.

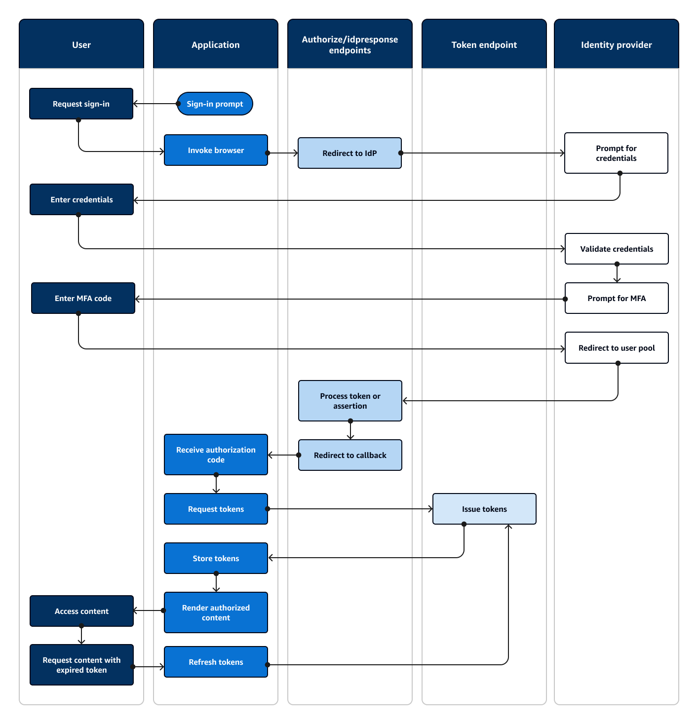
En el siguiente diagrama, se muestra un inicio de sesión típico de autenticación federada.

Diagrama de flujo que muestra una aplicación que solicita al usuario que introduzca datos y luego ejecuta un inicio de sesión del usuario con un IdP de terceros.
Flujo de autenticación federado
  1. El usuario accede a su aplicación.

  2. Selecciona un enlace para iniciar sesión.

  3. La aplicación dirige al usuario a una petición de inicio de sesión con su IdP.

  4. Introduce su nombre de usuario y contraseña.

  5. El ldP valida las credenciales del usuario y determina si el usuario ha activado la autenticación multifactor (MFA).

  6. El IdP solicita al usuario que introduzca un código de MFA.

  7. El usuario introduce el código de la MFA.

  8. El IdP redirige al usuario al grupo de usuarios con una respuesta de SAML o un código de autorización.

  9. Si el usuario ha conseguido un código de autorización, el grupo de usuarios intercambia silenciosamente el código por los tokens de IdP. El grupo de usuarios valida los tokens de IdP y redirige al usuario a la aplicación con un nuevo código de autorización.

  10. La aplicación toma el código de autorización del parámetro de solicitud de URL que el grupo de usuarios ha añadido a la URL de devolución de llamada.

  11. La aplicación solicita tokens con el código de autorización.

  12. El punto final del token vuelve JWTs a la aplicación.

  13. La aplicación decodifica, valida y almacena o almacena en caché los del usuario. JWTs

  14. La aplicación muestra el componente de acceso controlado solicitado.

  15. El usuario ve su contenido.

  16. Más tarde, el token de acceso del usuario caduca y este solicita ver un componente de acceso controlado.

  17. La aplicación determina que la sesión del usuario debe persistir. Solicita nuevos tokens desde el punto de conexión del token con el token de actualización.

Variantes y personalización

Puede iniciar la autenticación federada en el inicio de sesión administrado, donde los usuarios pueden elegir entre una lista de las IdPs que usted asignó a su cliente de aplicación. El inicio de sesión administrado también puede solicitar una dirección de correo electrónico y dirigir automáticamente la solicitud de un usuario al IdP SAML correspondiente. La autenticación con un proveedor de identidades de terceros no requiere la interacción del usuario con el inicio de sesión administrado. La aplicación puede agregar un parámetro de solicitud a la solicitud del servidor de autorización de un usuario y hacer que el usuario se redirija silenciosamente a su página de inicio de sesión de IdP.

Autenticación del grupo de identidades

Un grupo de identidades es un componente de la aplicación que se diferencia del grupo de usuarios por la función, el espacio de nombres de la API y el modelo de SDK. Mientras que los grupos de usuarios ofrecen autenticación y autorización basadas en fichas, los grupos de identidades ofrecen autorización para AWS Identity and Access Management (IAM).

Puede asignar un conjunto de grupos de IdPs identidades e iniciar sesión con los usuarios con ellos. Los grupos de usuarios están estrechamente integrados como grupos de identidades IdPs y ofrecen a los grupos de identidades la mayoría de las opciones de control de acceso. Al mismo tiempo, existe una amplia selección de opciones de autenticación para los grupos de identidades. Los grupos de usuarios se unen a las fuentes de identidad de SAML, OIDC, sociales, de desarrolladores e invitadas como rutas hacia las AWS credenciales temporales de los grupos de identidades.

La autenticación con un grupo de identidades es externa: sigue uno de los flujos de grupos de usuarios ilustrados anteriormente o un flujo que se desarrolla de forma independiente con otro IdP. Una vez que la aplicación realiza la autenticación inicial, pasa la prueba a un grupo de identidades y, a cambio, recibe una sesión temporal.

La autenticación con un grupo de identidades se ajusta a un modelo en el que se aplica el control de acceso a los activos y datos de las aplicaciones Servicios de AWS con la autorización de IAM. Al igual que ocurre con la autenticación mediante API en grupos de usuarios, una aplicación AWS SDKs adecuada incluye todos los servicios a los que desee acceder en beneficio de sus usuarios. AWS SDKs aplique las credenciales de la autenticación del grupo de identidades como firmas a las solicitudes de API.

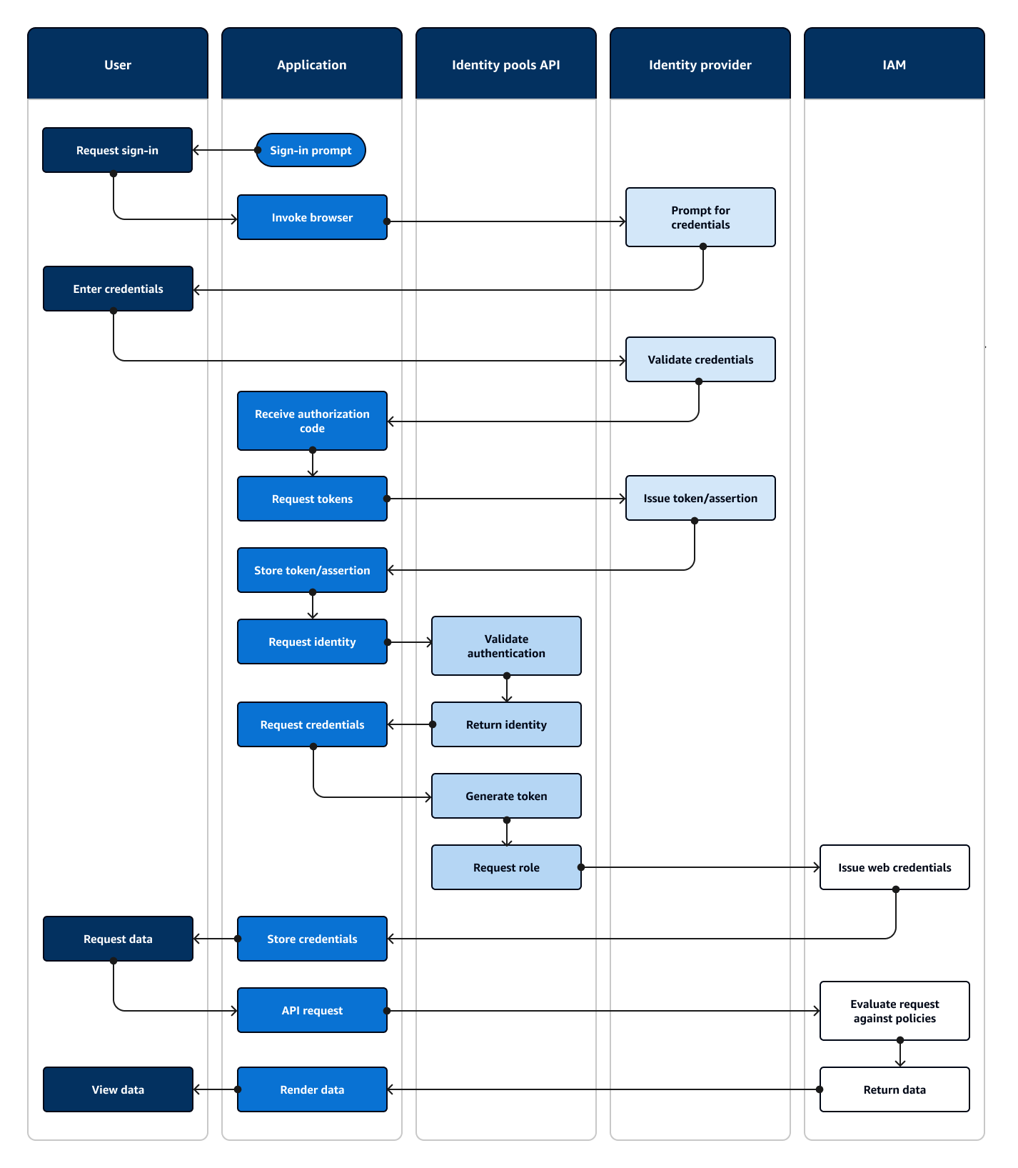
En el siguiente diagrama, se ilustra un inicio de sesión típico de autenticación de grupo de identidades con un IdP.

Diagrama de flujo que muestra una aplicación que solicita al usuario que introduzca datos y luego ejecuta un inicio de sesión del usuario con un IdP de terceros.
Flujo de autenticación del grupo de identidades
  1. El usuario accede a su aplicación.

  2. Selecciona un enlace para iniciar sesión.

  3. La aplicación dirige al usuario a una petición de inicio de sesión con su IdP.

  4. Introduce su nombre de usuario y contraseña.

  5. El IdP valida las credenciales del usuario.

  6. El IdP redirige al usuario a la aplicación con una respuesta de SAML o un código de autorización.

  7. Si el usuario ha pasado un código de autorización, la aplicación intercambia el código por los tokens de IdP.

  8. La aplicación decodifica, valida y almacena o almacena en caché la afirmación o del JWTs usuario.

  9. La aplicación invoca el método que realiza una solicitud a la API. GetId Transmite el token o la aserción del usuario y solicita un ID de identidad.

  10. El grupo de identidades valida el token o la aserción con respecto a los proveedores de identidades configurados.

  11. El grupo de identidades devuelve un ID de identidad.

  12. La aplicación invoca el método que realiza una solicitud a la GetCredentialsForIdentityAPI. Transmite la aserción o el token del usuario y solicita un rol de IAM.

  13. El grupo de identidades genera un nuevo JWT. El nuevo JWT contiene notificaciones que solicitan un rol de IAM. El grupo de identidades determina el rol en función de la solicitud del usuario y los criterios de selección de roles en la configuración del grupo de identidades del IdP.

  14. AWS Security Token Service (AWS STS) responde a la AssumeRoleWithWebIdentitysolicitud del grupo de identidades. La respuesta contiene las credenciales de API para una sesión temporal con un rol de IAM.

  15. La aplicación almacena las credenciales de sesión.

  16. El usuario realiza una acción en la aplicación que requiere recursos con acceso protegido en AWS.

  17. La aplicación aplica las credenciales temporales como firmas a las solicitudes de API en el caso de que sea necesario Servicios de AWS.

  18. IAM evalúa las políticas asociadas al rol en las credenciales. Las compara con la solicitud.

  19. Servicio de AWS Devuelve los datos solicitados.

  20. La aplicación representa los datos en la interfaz de usuario.

  21. El usuario ve los datos.

Variantes y personalización

Para visualizar la autenticación con un grupo de usuarios, inserte una de las descripciones generales del grupo de usuarios anteriores después del paso Emitir el token o la aserción. La autenticación de desarrollador sustituye todos los pasos previos a Solicitar identidad con una solicitud firmada mediante las credenciales del desarrollador. La autenticación de invitado también pasa directamente a Solicitar identidad, no valida la autenticación y devuelve las credenciales para un rol de IAM de acceso limitado.