View a markdown version of this page

Lebenszyklusvorgänge einer Netzwerkinstanz - AWS Telco Network Builder

Die vorliegende Übersetzung wurde maschinell erstellt. Im Falle eines Konflikts oder eines Widerspruchs zwischen dieser übersetzten Fassung und der englischen Fassung (einschließlich infolge von Verzögerungen bei der Übersetzung) ist die englische Fassung maßgeblich.

Lebenszyklusvorgänge einer Netzwerkinstanz

AWS TNB ermöglicht Ihnen die einfache Verwaltung Ihres Netzwerks mithilfe standardisierter Verwaltungsvorgänge gemäß SOL003 ETSI und. SOL005 Sie können die folgenden Lebenszyklusoperationen ausführen:

  • Erstellen Sie das Netzwerk

  • Instanziieren Sie das Netzwerk

  • Aktualisieren Sie die Netzwerkfunktion

  • Aktualisieren Sie die Netzwerkinstanz

  • Netzwerkdetails und Status anzeigen

  • Beenden Sie das Netzwerk

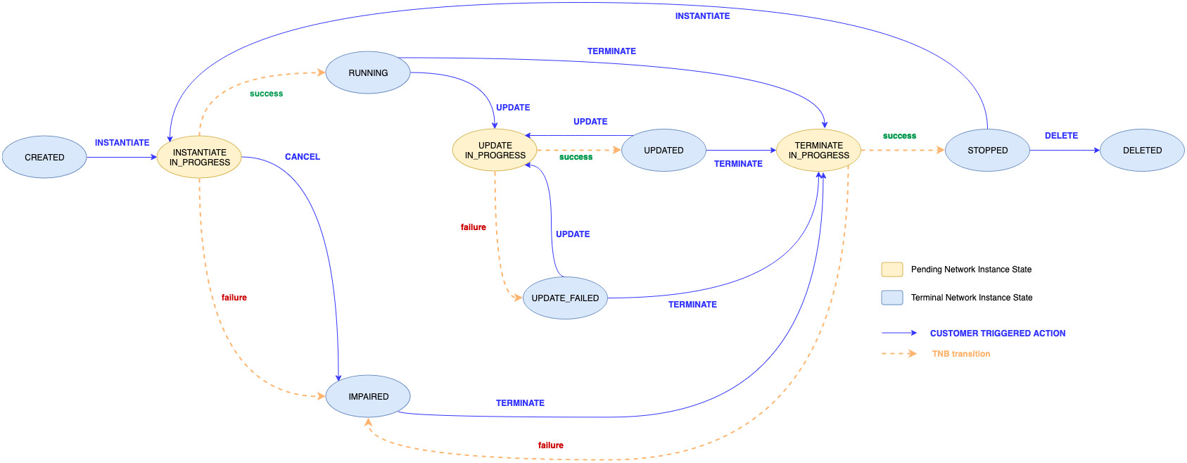
Die folgende Abbildung zeigt die Netzwerkverwaltungsvorgänge:

Zeigt die Vorgänge und die Reihenfolge des Lebenszyklus der Netzwerkinstanz.