Grundlagen zu Status und Übergängen bei Volumes - AWS Storage Gateway

Die vorliegende Übersetzung wurde maschinell erstellt. Im Falle eines Konflikts oder eines Widerspruchs zwischen dieser übersetzten Fassung und der englischen Fassung (einschließlich infolge von Verzögerungen bei der Übersetzung) ist die englische Fassung maßgeblich.

Grundlagen zu Status und Übergängen bei Volumes

Jeder Volume verfügt über einen zugeordneten Status, aus dem sich auf einen Blick der Zustand des Volumes ersehen lässt. In den meisten Fällen gibt der Status an, dass der Volume ordnungsgemäß funktioniert und Sie keine Aktion durchzuführen brauchen. In einigen Fällen gibt der Status ein Problem mit dem Volume an, das eventuell eine Aktion Ihrerseits erforderlich macht. Die folgenden Informationen können Sie bei der Entscheidung unterstützen, ob Sie handeln müssen. Sie können den Volume-Status in der Storage Gateway Gateway-Konsole oder mithilfe einer der Storage Gateway Gateway-API-Operationen anzeigen, z. B. DescribeCachediSCSIVolumesoder DescribeStorediSCSIVolumes.

Grundlagen zum Volume Status

Die folgende Tabelle zeigt den Status des Volumes in der Storage-Gateway-Konsole. Der Status des Volumes wird in der Spalte Status für jedes Speichervolume im Gateway angezeigt. Ein Volume, das ordnungsgemäß funktioniert, hat den Status Available (Verfügbar).

In der folgenden Tabelle finden Sie eine Beschreibung aller Speichervolumestatus sowie Hinweise, ob statusspezifisch Maßnahmen ergriffen werden müssen. Der Status Available (Verfügbar) ist der normale Status eines Volumes. Ein Volume sollte diesen Status während des Großteils seiner Nutzungszeit aufweisen.

Status Bedeutung
Verfügbar

Der Volume ist zur Verwendung verfügbar. Dieser Status ist der normalen Ausführungsstatus eines Volumes.

Wenn eine Bootstrapping-Phase abgeschlossen ist, erhält das Volume wieder den Status Available (Verfügbar). Das bedeutet, dass das Gateway alle am Volume vorgenommenen Änderungen synchronisiert hat, seitdem es den Status Pass Through erhalten hat.

Bootstrapping

Das Gateway synchronisiert Daten lokal mit einer Kopie der in AWS gespeicherten Daten. In der Regel müssen Sie bei diesem Status keine Maßnahmen ergreifen, weil das Speichervolume den Status Available (Verfügbar) in den meisten Fällen automatisch erkennt.

Die folgenden Szenarien gelten, wenn ein Volume den Status Bootstrapping besitzt:

  • Ein Gateway ist unerwartet heruntergefahren.

  • Ein Gateway-Upload-Puffer wurde überschritten. In diesem Szenario tritt Bootstrapping auf, wenn Ihr Volume den Status Pass Through besitzt und die Menge des kostenlosen Upload-Puffers ausreichend erhöht wird. Sie können zusätzlichen Upload-Pufferspeicherplatz als eine Möglichkeit zur Erhöhung des Prozentsatzes der kostenlosen Upload-Pufferspeicher schaffen. In diesem Szenario ändert sich der Status des Speichervolumes von Pass Through in Bootstrapping in Available. Sie können dieses Volume während des Bootstrapping Zeitraums weiterhin verwenden. Sie können jedoch zu diesem Zeitpunkt keine Snapshots des Volumes erstellen.

  • Sie erstellen ein Volume Gateway für gespeicherte Volumes und behalten die vorhandenen lokalen Festplattendaten bei. In diesem Szenario beginnt Ihr Gateway mit dem Hochladen aller Daten auf. AWS Das Volume hat den Status Bootstrapping, bis alle Daten von der lokalen Festplatte auf das Laufwerk kopiert wurden. AWS Sie können dieses Volume während des Bootstrapping Zeitraums weiterhin verwenden. Sie können jedoch zu diesem Zeitpunkt keine Snapshots des Volumes erstellen.

Erstellen

Das Volume wird derzeit erstellt und kann noch nicht verwendet werden. Der Status Creating (Wird erstellt) ist vorübergehend. Es ist keine Aktion erforderlich.

Wird gelöscht

Der Volume wird gerade gelöscht. Der Status Deleting (Wird gelöscht) ist vorübergehend. Es ist keine Aktion erforderlich.

Irrecoverable (Nicht wiederherstellbar)

Ein Fehler ist aufgetreten, aus dem das Volume nicht wiederhergestellt werden kann. Weitere Informationen, zu den Maßnahmen, die in dieser Situation möglich sind, finden Sie unter Fehlerbehebung bei Volume-Problemen.

Pass Through

Lokal verwaltete Daten sind nicht mit den darauf gespeicherten Daten synchron. AWS Daten, die auf ein Volume geschrieben werden, während das Volume sich im Status Pass Through befindet, verbleiben im Cache, bis der Volume-Status Bootstrapping lautet. Der Upload dieser Daten beginnt zu dem AWS Zeitpunkt, zu dem der Bootstrapping-Status beginnt.

Der Status Pass Through kann aus verschiedenen Gründen auftreten, darunter z. B.:

  • Der Status Pass Through tritt auf, wenn Ihr Gateway keinen Upload-Pufferspeicher mehr hat. Während die Volumes den Status Pass Through haben, können Ihre Anwendungen weiterhin Daten von Ihren Speichervolumes lesen und Daten auf Speichervolumes schreiben. Jedoch schreibt das Gateway keine Volume-Daten in den Upload-Puffer oder lädt diese Daten auch nicht in AWS hoch.

    Das Gateway lädt weiterhin alle Daten hoch, die auf das Volume geschrieben wurden, bevor das Volume den Status Pass Through angenommen hat. Alle ausstehenden oder geplanten Snapshots eines Speichervolumes schlagen fehl, während das Volume im Status Pass Through ist. Weitere Informationen darüber, welche Aktion durchzuführen ist, wenn das Speichervolume den Status Pass Through erreicht, weil der Upload-Puffer erschöpft ist, finden Sie unter Fehlerbehebung bei Volume-Problemen.

    Um zum Status ACTIVE (AKTIV) zurückzukehren, muss ein Volume im Status Pass Through die Bootstrapping-Phase beenden. Während des Bootstrappings stellt das Volume die interne Synchronisation wieder her AWS, sodass es die Aufzeichnung (das Protokoll) der Änderungen am Volume fortsetzen und die Funktionalität aktivieren kann. CreateSnapshot Beim Bootstrapping werden Schreibvorgänge auf das Volume im Upload-Puffer erfasst.

  • Der Status Pass Through tritt auf, wenn sich mehr als ein Speichervolume im Bootstrapping befindet. Es kann nur jeweils ein Gateway-Speichervolume zur gleichen Zeit Bootstrappen. Beispiel: Sie erstellen zwei Speichervolumes und wollen die vorhandenen Daten auf beiden beibehalten. In diesem Fall behält das zweite Speichervolume den Status Pass Through, bis das erste Speichervolume das Bootstrapping beendet hat. In diesem Szenario müssen Sie keine Maßnahmen ergreifen. Jedes Speichervolume wechselt automatisch in den Status Verfügbar, sobald seine Erstellung abgeschlossen ist. Sie können die Lese- und Schreibvorgänge zum Speichervolume fortsetzen, während es im Status Pass Through oder Bootstrapping ist.

  • In seltenen Fällen gibt der Status Pass Through an, dass eine Festplatte, die einem Upload-Puffer zugeordnet wurde, fehlgeschlagen ist. Weitere Informationen, welche Aktionen in diesem Fall auszuführen sind, finden Sie unter Fehlerbehebung bei Volume-Problemen.

  • Der Status Pass Through kann auftreten, wenn ein Volume den Zustand Active (Aktiv) oder Bootstrapping aufweist. In diesem Fall empfängt das Volume eine Schreiboperation, die Kapazität des Upload-Puffers reicht aber nicht mehr aus, um die Schreiboperation aufzuzeichnen (zu protokollieren).

  • Der Status Pass Through tritt bei beliebigem Status des Volumes auf, wenn das Gateway nicht ordnungsgemäß heruntergefahren wird. Zu einem nicht ordnungsgemäßen Herunterfahren kann es kommen, wenn die Software abstürzt oder die VM ausgeschaltet wird. In diesem Fall wird ein Volume, egal in welchem Zustand es sich befindet, in den Status Pass Through übergehen.

Restoring (Wiederherstellung läuft)

Das Volume wird von einem vorhandenen Snapshot wiederhergestellt. Dieser Status gilt nur für gespeicherte Volumes. Weitere Informationen finden Sie unter So funktioniert Volume Gateway.

Wenn Sie gleichzeitig zwei Speichervolumes wiederherstellen, geben beide Speichervolumes den Status Restoring (Wird wiederhergestellt) an. Jedes Speichervolume wechselt automatisch in den Status Verfügbar, sobald seine Erstellung abgeschlossen ist. Sie können Lese- und Schreibvorgänge zu einem Speichervolume durchführen und einen Snapshot aufnehmen, während es sich im Status Restoring (Wird wiederhergestellt) befindet.

Restoring Pass Through (Pass Through wird wiederhergestellt)

Das Volume wird von einem vorhandenen Snapshot wiederhergestellt und hat ein Problem mit dem Upload-Puffer. Dieser Status gilt nur für gespeicherte Volumes. Weitere Informationen finden Sie unter So funktioniert Volume Gateway.

Einer der Gründe, die zum Status Restoring Pass Through (Pass Through wird wiederhergestellt) führen, ist, wenn Ihr Gateway keinen Upload-Pufferspeicher mehr hat. Ihre Anwendungen können weiterhin Daten von Ihren Speichervolumes lesen und Daten auf Ihre Speichervolumes schreiben, während diese den Status Restoring Pass Through (Pass Through wird wiederhergestellt) haben. Während der Status Restoring Pass Through (Pass Through wird wiederhergestellt) aktiv ist, können jedoch keine Snapshots eines Speichervolumes erstellt werden. Weitere Informationen darüber, welche Aktion durchgeführt werden muss, wenn Ihr Speichervolume im Status Restoring Pass Through (Pass Through wird wiederhergestellt) ist, da die Upload-Puffer Kapazität überschritten wurde, finden Sie unter Fehlerbehebung bei Volume-Problemen.

In seltenen Fällen weist der Status Restoring Pass Through (Pass Through wird wiederhergestellt) darauf hin, dass eine Festplatte, die einem Upload-Puffer zugeordnet wurde, fehlgeschlagen ist. Weitere Informationen, welche Aktionen in diesem Fall auszuführen sind, finden Sie unter Fehlerbehebung bei Volume-Problemen.

Upload Buffer Not Configured (Upload-Puffer nicht konfiguriert)

Sie können das Volume nicht erstellen oder verwenden, weil für das Gateway kein Upload-Puffer konfiguriert ist. Weitere Informationen zum Hinzufügen von Upload-Puffer-Kapazität für Volumes in einer Cached-Volumes-Konfiguration finden Sie unter Bestimmen der Größe des zuzuordnenden Upload-Puffers. Weitere Informationen zum Hinzufügen von Upload-Puffer-Kapazität für Volumes in einer Stored-Volumes-Konfiguration finden Sie unter Bestimmen der Größe des zuzuordnenden Upload-Puffers.

Grundlegendes zum Anfügestatus

Sie können ein Volume mithilfe der Storage Gateway-Konsole oder API von einem Gateway trennen bzw. an ein Gateway anfügen. Die folgende Tabelle zeigt den Anfügestatus des Volumes in der Storage-Gateway-Konsole. Der Anfügestatus des Volumes wird in der Spalte Attachment status (Anfügestatus) für jedes Speichervolume im Gateway angezeigt. Beispiel: Ein Volume, das von einem Gateway getrennt ist, hat den Status Detached (Getrennt). Weitere Informationen dazu, wie Sie ein Volume trennen und anfügen können, finden Sie unter Verschieben Ihrer Volumes zu einem anderen Gateway.

Status Bedeutung
Attached (Angefügt)

Das Volume ist an ein Gateway angefügt.

Detached (Getrennt)

Das Volume ist von einem Gateway getrennt.

Detaching (Wird getrennt)

Das Volume wird von einem Gateway getrennt. Wenn Sie ein Volume trennen und das Volume keine Daten enthält, wird dieser Status möglicherweise nicht angezeigt.

Grundlagen zu Statusübergängen bei zwischengespeicherten Volumes

Das folgende Statusdiagramm beschreibt die gängigsten Statusübergänge für Volumes in Cached-Gateways. Sie müssen das Diagramm nicht im Detail verstehen, um Ihr Gateway effektiv zu verwenden. Die Abbildung bietet vielmehr detaillierte Informationen, wenn Sie mehr darüber erfahren möchten, wie Volume Gateways funktionieren.

Das Diagramm zeigt weder den Status Upload-Puffer nicht konfiguriert noch den Status Wird gelöscht an. Volume-Status werden im Diagramm als grüne, gelbe und rote Felder dargestellt. Sie können die Farben mithilfe der folgenden Informationen interpretieren.

Farbe Volume-Status
Grün Das Gateway funktioniert normal. Der Volume-Status lautet Verfügbar bzw. wird irgendwann zu Verfügbar.
Gelb Das Volume hat den Status Pass Through, der angibt, dass ein potenzielles Problem mit dem Speichervolume vorliegt. Wenn dieser Status angezeigt wird, weil der Upload-Pufferspeicher voll ist, wird in einigen Fällen Pufferspeicherplatz wieder verfügbar werden. Zu diesem Zeitpunkt korrigiert das Speichervolume sich selbst in den Status Verfügbar. In anderen Fällen müssen Sie möglicherweise mehr Upload-Pufferspeicher für Ihr Gateway hinzufügen, damit das Speichervolume den Status Available (Verfügbar) erreicht. Weitere Informationen zur Fehlerbehebung, wenn die Upload-Puffer-Kapazität überschritten wurde, finden Sie unter Fehlerbehebung bei Volume-Problemen. Weitere Informationen zum Hinzufügen von Upload-Puffer-Kapazität, finden Sie unter Bestimmen der Größe des zuzuordnenden Upload-Puffers.
Rot Das Speichervolume hat den Status Nicht wiederherstellbar. In diesem Fall sollten Sie das Volume löschen. Weitere Informationen hierzu finden Sie unter So löschen Sie ein Volume.

Ein Übergang zwischen zwei Zuständen wird im Diagramm durch eine markierte Zeile dargestellt. So wird der Übergang vom Status Creating (Wird erstellt) zum Status Available (Verfügbar) als Create Basic Volume or Create Volume from Snapshot (Erstelle Basic Volume oder erstelle Volume aus Snapshot) bezeichnet. Dieser Übergang repräsentiert die Erstellung eines Cached-Volumes. Weitere Informationen zur Erstellung eines Speicher Volumes, finden Sie unter Volumen hinzufügen und erweitern.

Alle möglichen Zustände des zwischengespeicherten Volumes mit Pfeilen, die auf mögliche Übergänge zwischen den einzelnen Zuständen hinweisen.
Anmerkung

Der Volume-Status Pass Through wird in diesem Diagramm gelb dargestellt. Dies entspricht jedoch nicht der Farbe des Statussymbols im Feld Status der Storage-Gateway-Konsole.

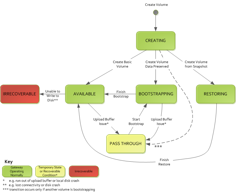
Grundlagen zu Statusübergängen bei gespeicherten Volumes

Das folgende Statusdiagramm beschreibt die gängigsten Statusübergänge für Volumes in Stored-Gateways. Sie müssen das Diagramm nicht im Detail verstehen, um Ihr Gateway effektiv zu verwenden. Die Abbildung bietet vielmehr detaillierte Informationen, wenn Sie verstehen möchten, wie Volume Gateways funktionieren.

Das Diagramm zeigt weder den Status Upload-Puffer nicht konfiguriert noch den Status Wird gelöscht an. Volume-Status werden im Diagramm als grüne, gelbe und rote Felder dargestellt. Sie können die Farben mithilfe der folgenden Informationen interpretieren.

Farbe Volume-Status
Grün Das Gateway funktioniert normal. Der Volume-Status lautet Verfügbar bzw. wird irgendwann zu Verfügbar.
Gelb Wenn Sie ein Speichervolume erstellen und die Daten beibhalten, dann tritt der Pfad vom Status Creating (Wird erstellt) zum Status Pass Through auf, wenn sich ein anderes Volume im Bootstrapping befindet. In diesem Fall wird das Volume vom Status Pass Through in den Status Bootstrapping übergehen und dann in den Status Available (Verfügbar), sobald das erste Volume das Bootstrapping beendet hat. Abgesehen von dem o. g. spezifischen Szenario gibt die Farbe Gelb (Status Pass Through) an, dass ein potenzielles Problem mit dem Speichervolume vorliegt; das am häufigsten auftretende Problem ist ein Problem mit dem Upload-Puffer. Wenn die Upload-Kapazität erschöpft wurde, wird in einigen Fällen Pufferspeicherplatz wieder verfügbar werden. Zu diesem Zeitpunkt korrigiert das Speichervolume sich selbst in den Status Verfügbar. In anderen Fällen müssen Sie möglicherweise mehr Upload-Pufferspeicher für Ihr Gateway hinzufügen, damit das Speichervolume in den Status Available (Verfügbar) zurückkehren kann. Weitere Informationen zur Fehlerbehebung, wenn die Upload-Puffer-Kapazität überschritten wurde, finden Sie unter Fehlerbehebung bei Volume-Problemen. Weitere Informationen zum Hinzufügen von Upload-Puffer-Kapazität, finden Sie unter Bestimmen der Größe des zuzuordnenden Upload-Puffers.
Rot Das Speichervolume hat den Status Nicht wiederherstellbar. In diesem Fall sollten Sie das Volume löschen. Weitere Informationen hierzu finden Sie unter Löschen von Speichervolumes.

Ein Übergang zwischen zwei Zuständen wird im folgendem Diagramm durch eine markierte Zeile dargestellt. So wird der Übergang vom Status Creating (Wird erstellt) zum Status Available (Verfügbar) als Create Basic Volume (Erstelle Basic Volume) bezeichnet. Dieser Übergang stellt die Erstellung eines Speichervolumes dar, ohne dass die Daten beibehalten oder das Volume aus einem Snapshot erstellt wird.

Alle möglichen gespeicherten Volumenzustände mit Pfeilen, die mögliche Übergänge zwischen den Zuständen anzeigen.
Anmerkung

Der Volume-Status Pass Through wird in diesem Diagramm gelb dargestellt. Dies entspricht jedoch nicht der Farbe des Statussymbols im Feld Status der Storage-Gateway-Konsole.