View a markdown version of this page

AWS Common Runtime (CRT) -Bibliotheken - AWS SDKs und Tools

Die vorliegende Übersetzung wurde maschinell erstellt. Im Falle eines Konflikts oder eines Widerspruchs zwischen dieser übersetzten Fassung und der englischen Fassung (einschließlich infolge von Verzögerungen bei der Übersetzung) ist die englische Fassung maßgeblich.

AWS Common Runtime (CRT) -Bibliotheken

Die AWS Common Runtime (CRT) -Bibliotheken sind eine Basisbibliothek von. SDKs Die CRT ist eine modulare Familie unabhängiger Pakete, die in C geschrieben sind. Jedes Paket bietet eine gute Leistung und minimalen Platzbedarf für verschiedene erforderliche Funktionen. Diese Funktionen sind allen gemeinsam und SDKs bieten eine bessere Wiederverwendung, Optimierung und Genauigkeit von Code. Die Pakete sind:

  • awslabs/aws-c-auth: AWS clientseitige Authentifizierung (Standardanbieter für Anmeldeinformationen und Signierung (sigv4))

  • awslabs/aws-c-cal: Primitive kryptografische Typen, Hashes (,, HMAC), Unterzeichner MD5 SHA256, SHA256 AES

  • awslabs/aws-c-common: Grundlegende Datenstrukturen, threading/synchronization primitive Typen, Pufferverwaltung, stdlib-bezogene Funktionen

  • awslabs/aws-c-compression: Komprimierungsalgorithmen (Huffman-Kodierung/Dekodierung)

  • awslabs/aws-c-event-stream: Verarbeitung von Event-Stream-Nachrichten (Header, Prelude, Payload, CRC/Trailer), Implementierung von Remoteprozeduraufrufen (RPC) über Event-Streams

  • awslabs/aws-c-http: C99-Implementierung der HTTP/1.1- und HTTP/2-Spezifikationen

  • awslabs/aws-c-io: Sockets (TCP, UDP), DNS, Pipes, Ereignisschleifen, Kanäle, SSL/TLS

  • awslabs/aws-c-iot: C99-Implementierung der Integration von AWS IoT-Cloud-Diensten mit Geräten

  • awslabs/aws-c-mqtt: Standardmäßiges, leichtes Messaging-Protokoll für das Internet der Dinge (IoT)

  • awslabs/aws-c-s3: C99-Bibliotheksimplementierung für die Kommunikation mit dem Amazon S3 S3-Service, konzipiert für die Maximierung des Durchsatzes auf Amazon-Instances mit hoher Bandbreite EC2

  • awslabs/aws-c-sdkutils: Eine Dienstprogrammbibliothek zum Analysieren und Verwalten von Profilen AWS

  • awslabs/aws-checksums: Plattformübergreifend, hardwarebeschleunigt CRC32c und CRC32 mit Rückgriff auf effiziente Softwareimplementierungen

  • awslabs/aws-lc: Kryptografische Allzweckbibliothek, die vom AWS Cryptography-Team AWS und seinen Kunden verwaltet wird und auf Code aus dem Google BoringSSL-Projekt und dem OpenSSL-Projekt basiert

  • awslabs/s2n: C99-Implementierung der TLS/SSL-Protokolle, die so konzipiert sind, dass sie klein und schnell sind, wobei Sicherheit im Vordergrund steht

Das CRT ist für alle SDKs außer Go und Rust verfügbar.

CRT-Abhängigkeiten

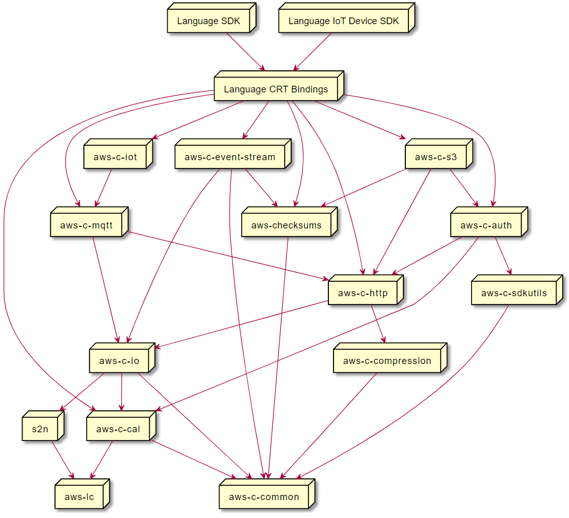
Die CRT-Bibliotheken bilden ein komplexes Netz von Beziehungen und Abhängigkeiten. Die Kenntnis dieser Beziehungen ist hilfreich, wenn Sie das CRT direkt aus dem Quellcode erstellen müssen. Die meisten Benutzer greifen jedoch über ihr Sprach-SDK (wie SDK for C++ oder AWS AWS SDK for Java) oder ihr Sprach-IoT-Geräte-SDK (wie IoT SDK for C++ oder AWS AWS IoT SDK for Java) auf CRT-Funktionen zu. In der folgenden Abbildung bezieht sich das Feld Sprach-CRT-Bindungen auf das Paket, das die CRT-Bibliotheken für ein bestimmtes Sprach-SDK umschließt. Dies ist eine Sammlung von Paketen in der Formaws-crt-*, wobei '*' für eine SDK-Sprache steht (z. B. aws-crt-cppoder). aws-crt-java

Im Folgenden werden die hierarchischen Abhängigkeiten der CRT-Bibliotheken veranschaulicht.

Das CRT-Abhängigkeitsdiagramm zeigt, wie die einzelnen CRT-Bibliotheken miteinander zusammenhängen.