.NET-Apps containerisieren - AWS Präskriptive Leitlinien

Die vorliegende Übersetzung wurde maschinell erstellt. Im Falle eines Konflikts oder eines Widerspruchs zwischen dieser übersetzten Fassung und der englischen Fassung (einschließlich infolge von Verzögerungen bei der Übersetzung) ist die englische Fassung maßgeblich.

.NET-Apps containerisieren

-Übersicht

Container sind eine einfache und effiziente Möglichkeit, Anwendungen konsistent und reproduzierbar zu verpacken und bereitzustellen. In diesem Abschnitt wird erklärt AWS Fargate, wie Sie einen serverlosen Container-Service verwenden können, um die Kosten Ihrer .NET-Anwendungen zu senken und gleichzeitig eine skalierbare und zuverlässige Infrastruktur bereitzustellen.

Auswirkung auf die Kosten

Zu den Faktoren, die die Effektivität der Verwendung von Containern zur Kosteneinsparung beeinflussen, gehören die Größe und Komplexität der Anwendung, die Anzahl der Anwendungen, die bereitgestellt werden müssen, sowie der Umfang des Datenverkehrs und die Nachfrage nach den Anwendungen. Bei kleinen oder einfachen Anwendungen bieten Container im Vergleich zu herkömmlichen Infrastrukturansätzen möglicherweise keine nennenswerten Kosteneinsparungen, da der Aufwand für die Verwaltung der Container und der zugehörigen Dienste die Kosten sogar in die Höhe treiben kann. Bei größeren oder komplexeren Anwendungen kann der Einsatz von Containern jedoch zu Kosteneinsparungen führen, da die Ressourcennutzung verbessert und die Anzahl der erforderlichen Instanzen reduziert wird.

Wir empfehlen Ihnen, bei der Verwendung von Containern Folgendes zu beachten, um Kosten zu sparen:

  • Anwendungsgröße und Komplexität — Größere und komplexere Anwendungen eignen sich besser für die Containerisierung, da sie tendenziell mehr Ressourcen benötigen und von einer besseren Ressourcennutzung stärker profitieren können.

  • Anzahl der Anwendungen — Je mehr Anwendungen Ihr Unternehmen bereitstellen muss, desto mehr Kosteneinsparungen können durch Containerisierung erzielt werden.

  • Verkehr und Nachfrage — Anwendungen mit hohem Datenverkehr und hoher Nachfrage können von der Skalierbarkeit und Elastizität profitieren, die Container bieten. Dies kann zu Kosteneinsparungen führen.

Verschiedene Architekturen und Betriebssysteme wirken sich auf die Container-Kosten aus. Wenn Sie Windows-Container verwenden, werden die Kosten aus lizenzrechtlichen Gründen möglicherweise nicht sinken. Bei Linux-Containern sind die Lizenzkosten niedriger oder gar nicht vorhanden. In der folgenden Tabelle wird eine Basiskonfiguration AWS Fargate in der Region USA Ost (Ohio) mit den folgenden Einstellungen verwendet: 30 Aufgaben pro Monat, die jeweils 12 Stunden lang ausgeführt werden, wobei 4 V CPUs und 8 GB Arbeitsspeicher zugewiesen sind.

Sie können zwischen zwei primären Rechenplattformen wählen, auf denen Ihre Container ausgeführt werden sollen AWS: auf EC2basierten Container-Hosts und serverlos oder AWS Fargate. Wenn Sie Amazon Elastic Container Service (Amazon ECS) anstelle von Fargate verwenden, müssen Sie die Rechenleistung (Instances) weiter laufen lassen, damit die Placement-Engine bei Bedarf Container instanziieren kann. Wenn Sie stattdessen Fargate verwenden, wird nur die benötigte Rechenkapazität bereitgestellt.

Die folgende Tabelle zeigt den Unterschied zwischen gleichwertigen Containern, die Fargate verwenden, und Amazon EC2. Aufgrund der Flexibilität von Fargate können Aufgaben für eine Anwendung 12 Stunden pro Tag ausgeführt werden, ohne dass sie außerhalb der Geschäftszeiten genutzt werden. Für Amazon ECS müssen Sie jedoch die Rechenkapazität mithilfe einer Auto Scaling EC2 Scaling-Instance-Gruppe steuern. Dies kann dazu führen, dass die Kapazität 24 Stunden am Tag läuft, was letztendlich die Kosten erhöhen kann.

Monatliche Kosten von Fargate im Vergleich zu EC2 monatlichen Kosten

Empfehlungen zur Kostenoptimierung

Verwenden Sie Linux-Container anstelle von Windows

Sie können erhebliche Einsparungen erzielen, wenn Sie Linux-Container anstelle von Windows-Containern verwenden. Sie können beispielsweise rund 45 Prozent der Rechenkosten einsparen, wenn Sie.NET Core auf EC2 Linux statt das.NET Framework auf EC2 Windows ausführen. Sie können weitere 40 Prozent sparen, wenn Sie die ARM-Architektur (AWS Graviton) anstelle von x86 verwenden.

Wenn Sie Linux-basierte Container für vorhandene.NET-Framework-Anwendungen ausführen möchten, müssen Sie diese Anwendungen auf moderne, plattformübergreifende Versionen von.NET (z. B.. NET 6.0) portieren, um Linux-Container verwenden zu können. Ein wichtiger Aspekt ist das Abwägen der Kosten für das Refactoring im Vergleich zu den Kosteneinsparungen, die durch die geringeren Kosten von Linux-Containern erzielt werden. Weitere Informationen zur Portierung Ihrer Anwendungen auf moderne.NET finden Sie in der Dokumentation unter Porting Assistant for .NET. AWS

Ein weiterer Vorteil der Umstellung auf moderner.NET (d. h. weg vom .NET Framework) besteht darin, dass zusätzliche Modernisierungsmöglichkeiten verfügbar werden. Sie können beispielsweise erwägen, Ihre Anwendung auf eine Microservices-basierte Architektur umzustellen, die skalierbarer, agiler und kostengünstiger ist.

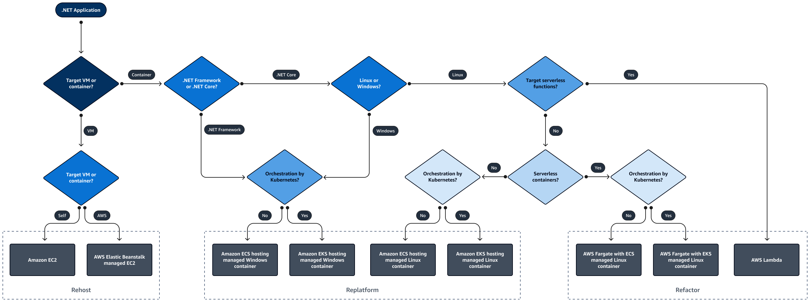
Das folgende Diagramm veranschaulicht den Entscheidungsprozess zur Erkundung von Modernisierungsmöglichkeiten.

Entscheidungsbaum neu ausrichten

Nutzen Sie Savings Plans

Container können Ihnen dabei helfen, Compute Savings Plans zu nutzen, um Ihre Fargate-Kosten zu senken. Das flexible Rabattmodell bietet dieselben Rabatte wie Convertible Reserved Instances. Die Fargate-Preise basieren auf den vCPU- und Speicherressourcen, die vom Zeitpunkt des Herunterladens Ihres Container-Images bis zum Abschluss der Amazon ECS-Task verwendet werden (auf die nächste Sekunde aufgerundet). Savings Plans für Fargate bieten Einsparungen von bis zu 50 Prozent bei der Nutzung von Fargate als Gegenleistung für die Verpflichtung, eine bestimmte Menge an Computernutzung (gemessen in Dollar pro Stunde) für eine Laufzeit von einem Jahr oder drei Jahren zu nutzen. Sie können es verwenden AWS Cost Explorer, um Ihnen bei der Auswahl eines Savings Plans zu helfen.

Es ist wichtig zu verstehen, dass Compute Savings Plans zuerst auf die Nutzung angewendet werden, bei der Sie die größten Einsparungen erzielen. Wenn Sie beispielsweise eine t3.medium Linux-Instance us-east-2 und eine identische Windows t3.medium Instance ausführen, erhält die Linux-Instance zuerst den Savings Plans Plans-Vorteil. Das liegt daran, dass die Linux-Instance ein Einsparpotenzial von 50 Prozent hat, wohingegen dieselbe Windows-Instance ein Einsparpotenzial von 35 Prozent aufweist. Wenn in Ihrem System andere Ressourcen laufen, die für Savings Plans in Frage kommen AWS-Konto, wie Amazon EC2 oder Lambda, ist es nicht erforderlich, dass Ihre Savings Plans zuerst auf Fargate angewendet werden. Weitere Informationen finden Sie in der Dokumentation zu Savings Plans unter Erläuterung der Auswirkungen von Savings Plans auf Ihre AWS Nutzung und im EC2 Abschnitt Optimieren der Ausgaben für Windows bei Amazon dieses Handbuchs.

Fargate-Aufgaben in der richtigen Größe

Es ist wichtig sicherzustellen, dass die Aufgaben von Fargate richtig dimensioniert sind, um ein Höchstmaß an Kostenoptimierung zu erreichen. Häufig verfügen Entwickler nicht über alle erforderlichen Nutzungsinformationen, wenn sie zunächst die Konfigurationen für die Fargate-Aufgaben festlegen, die in ihren Anwendungen verwendet werden. Dies kann zu einer übermäßigen Bereitstellung von Aufgaben und dann zu unnötigen Ausgaben führen. Um dies zu vermeiden, empfehlen wir Ihnen, Testanwendungen zu laden, die auf Fargate ausgeführt werden, um zu verstehen, wie sich eine bestimmte Aufgabenkonfiguration in verschiedenen Nutzungsszenarien verhält. Sie können die Ergebnisse der Lasttests, die vCPU, die Speicherzuweisung der Aufgaben und die Auto Scaling-Richtlinien verwenden, um das richtige Gleichgewicht zwischen Leistung und Kosten zu finden.

Das folgende Diagramm zeigt, wie Compute Optimizer Empfehlungen für die optimale Aufgaben- und Containergröße generiert.

Compute Optimizer Optimizer-Empfehlungen für Aufgaben- und Containergröße

Ein Ansatz besteht darin, ein Lasttesttool zu verwenden, wie es unter Distributed Load Testing on beschrieben ist AWS, um eine Ausgangsbasis für die vCPU- und Speicherauslastung festzulegen. Nachdem Sie den Lasttest ausgeführt haben, um eine typische Anwendungslast zu simulieren, können Sie die vCPU- und Speicherkonfiguration für die Aufgabe optimieren, bis die Basisauslastung erreicht ist.

Weitere Ressourcen