View a markdown version of this page

Verzweigung nach Abstraktionsmuster - AWS Präskriptive Leitlinien

Die vorliegende Übersetzung wurde maschinell erstellt. Im Falle eines Konflikts oder eines Widerspruchs zwischen dieser übersetzten Fassung und der englischen Fassung (einschließlich infolge von Verzögerungen bei der Übersetzung) ist die englische Fassung maßgeblich.

Verzweigung nach Abstraktionsmuster

Das Würgerfeigenmuster funktioniert gut, wenn Sie die Rufe am Rand des Monolithen abfangen können. Wenn Sie jedoch Komponenten modernisieren möchten, die tiefer im Stack der Legacy-Anwendungen vorhanden sind und Upstream-Abhängigkeiten aufweisen, empfehlen wir das Branch-by-Abstraktionsmuster. Dieses Muster ermöglicht es Ihnen, Änderungen an der vorhandenen Codebasis vorzunehmen, sodass die modernisierte Version sicher neben der älteren Version koexistieren kann, ohne dass es zu Störungen kommt.

Gehen Sie wie folgt vor, um das Branch-by-Abstraktionsmuster erfolgreich zu verwenden:

  1. Identifizieren Sie Monolith-Komponenten mit Upstream-Abhängigkeiten.

  2. Erstellen Sie eine Abstraktionsebene, die die Interaktionen zwischen dem zu modernisierenden Code und seinen Clients darstellt.

  3. Wenn die Abstraktion eingerichtet ist, ändern Sie die vorhandenen Clients so, dass sie die neue Abstraktion verwenden.

  4. Erstellen Sie eine neue Implementierung der Abstraktion mit der überarbeiteten Funktionalität außerhalb des Monolithen.

  5. Schalten Sie die Abstraktion auf die neue Implementierung um, wenn Sie bereit sind.

  6. Wenn die neue Implementierung den Benutzern alle erforderlichen Funktionen bietet und der Monolith nicht mehr verwendet wird, bereinigen Sie die ältere Implementierung.

Das Muster der Verzweigung nach Abstraktion wird oft mit Funktionsumschaltungen verwechselt, mit denen Sie auch schrittweise Änderungen an Ihrem System vornehmen können. Der Unterschied besteht darin, dass das Umschalten von Funktionen dazu dient, die Entwicklung neuer Funktionen zu ermöglichen und dafür zu sorgen, dass diese Funktionen für Benutzer unsichtbar bleiben, wenn das System läuft. Funktionsschalter werden daher bei der Bereitstellung oder Laufzeit verwendet, um auszuwählen, ob eine bestimmte Funktion oder eine Reihe von Funktionen in der Anwendung sichtbar ist. Bei der Branch-by-Abstraktion handelt es sich um eine Entwicklungstechnik, die mit Funktionsumschaltern kombiniert werden kann, um zwischen der alten und der neuen Implementierung zu wechseln.

In der folgenden Tabelle werden die Vor- und Nachteile der Verwendung von Branch-by-Abstraktionsmustern erklärt.

Vorteile Nachteile
  • Ermöglicht inkrementelle Änderungen, die rückgängig gemacht werden können, falls etwas schief geht (abwärtskompatibel).

  • Ermöglicht das Extrahieren von Funktionen, die sich tief im Inneren des Monolithen befinden, wenn Sie die Aufrufe am Rand des Monolithen nicht abfangen können.

  • Ermöglicht die Koexistenz mehrerer Implementierungen im Softwaresystem.

  • Bietet eine einfache Möglichkeit, einen Fallback-Mechanismus zu implementieren, indem ein Zwischenverifizierungsschritt verwendet wird, um sowohl neue als auch alte Funktionen aufzurufen.

  • Unterstützt die kontinuierliche Bereitstellung, da Ihr Code während der gesamten Umstrukturierungsphase jederzeit funktioniert.

  • Ist nicht geeignet, wenn es um Datenkonsistenz geht.

  • Erfordert Änderungen am bestehenden System.

  • Könnte den Entwicklungsprozess zusätzlich belasten, insbesondere wenn die Codebasis schlecht strukturiert ist. (In vielen Fällen ist der Vorteil den zusätzlichen Aufwand wert, und je umfangreicher die Umstrukturierung ist, desto wichtiger ist es, die Verwendung des Branch-by-Abstraktionsmusters in Betracht zu ziehen.)

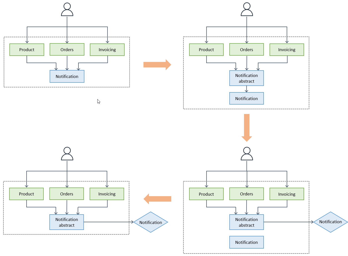
Die folgende Abbildung zeigt das Muster der Verzweigung nach Abstraktion für eine Benachrichtigungskomponente im Versicherungsmonolith. Zunächst wird eine Zusammenfassung oder Schnittstelle für die Benachrichtigungsfunktion erstellt. In kleinen Schritten werden bestehende Clients so geändert, dass sie die neue Abstraktion verwenden. Dazu kann es erforderlich sein, die Codebasis nach Aufrufen zu durchsuchen, die sich auf die Benachrichtigungskomponente APIs beziehen. Sie erstellen die neue Implementierung der Benachrichtigungsfunktion als Microservice außerhalb Ihres Monolithen und hosten sie in der modernisierten Architektur. Innerhalb Ihres Monolithen fungiert Ihre neu erstellte Abstraktionsschnittstelle als Vermittler und ruft die neue Implementierung auf. In kleinen Schritten übertragen Sie die Benachrichtigungsfunktion auf die neue Implementierung, die inaktiv bleibt, bis sie vollständig getestet und bereit ist. Wenn die neue Implementierung fertig ist, schalten Sie Ihre Abstraktion um, um sie zu verwenden. Sie sollten einen Umschaltmechanismus verwenden, der leicht umgedreht werden kann (z. B. einen Funktionsumschalter), sodass Sie bei Problemen problemlos zur alten Funktionalität zurückkehren können. Wenn die neue Implementierung anfängt, Ihren Benutzern alle Benachrichtigungsfunktionen zur Verfügung zu stellen und der Monolith nicht mehr verwendet wird, können Sie die ältere Implementierung bereinigen und alle Switching-Feature-Flags entfernen, die Sie möglicherweise implementiert haben

Zerlegung von Monolithen in Mikroservices unter Verwendung des Branch-by-Abstraktionsmusters