View a markdown version of this page

Branchen in einer Gitflow-Strategie - AWS Präskriptive Leitlinien

Die vorliegende Übersetzung wurde maschinell erstellt. Im Falle eines Konflikts oder eines Widerspruchs zwischen dieser übersetzten Fassung und der englischen Fassung (einschließlich infolge von Verzögerungen bei der Übersetzung) ist die englische Fassung maßgeblich.

Branchen in einer Gitflow-Strategie

Eine Gitflow-Branching-Strategie besteht üblicherweise aus den folgenden Verzweigungen.

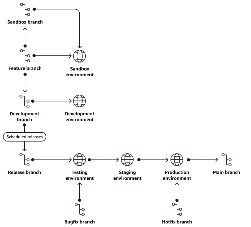
Die Branches und Umgebungen in einer Gitflow-Branching-Strategie.

Feature-Zweig

FeatureBranches sind kurzfristige Branches, in denen du Funktionen entwickelst. Die feature Verzweigung entsteht durch eine Abzweigung von der develop Verzweigung. Entwickler iterieren, übertragen und testen den Code im feature Branch. Wenn die Funktion abgeschlossen ist, bewirbt der Entwickler die Funktion. Von einem Feature-Branch aus gibt es nur zwei Pfade vorwärts:

  • Mit dem sandbox Zweig zusammenführen

  • Erstellen Sie eine Anfrage zur Zusammenführung mit der develop Filiale

Benennungskonvention:

feature/<story number>_<developer initials>_<descriptor>

Beispiel für eine Namenskonvention:

feature/123456_MS_Implement_Feature_A

Sandbox-Zweig

Der sandbox Branch ist ein nicht standardmäßiger, kurzfristiger Branch für Gitflow. Er ist jedoch nützlich für die CI/CD Pipeline-Entwicklung. Der sandbox Zweig wird hauptsächlich für folgende Zwecke verwendet:

  • Führen Sie eine vollständige Bereitstellung in der Sandbox-Umgebung durch, indem Sie die CI/CD Pipelines anstelle einer manuellen Bereitstellung verwenden.

  • Entwickeln und testen Sie eine Pipeline, bevor Sie Zusammenführungsanfragen für vollständige Tests in einer niedrigeren Umgebung, z. B. Entwicklung oder Tests, einreichen.

SandboxZweige sind temporärer Natur und nicht für eine lange Lebensdauer konzipiert. Sie sollten gelöscht werden, nachdem die spezifischen Tests abgeschlossen sind.

Namenskonvention:

sandbox/<story number>_<developer initials>_<descriptor>

Beispiel für eine Namenskonvention:

sandbox/123456_MS_Test_Pipeline_Deploy

Zweig entwickeln

Der develop Zweig ist ein langlebiger Zweig, in dem Funktionen integriert, erstellt, validiert und in der Entwicklungsumgebung bereitgestellt werden. Alle feature Zweige sind in der develop Filiale zusammengeführt. Zusammenführungen mit der develop Filiale werden über eine Zusammenführungsanfrage abgeschlossen, für die ein erfolgreicher Build und zwei Genehmigungen durch Entwickler erforderlich sind. Um das Löschen zu verhindern, aktivieren Sie den Branch-Schutz für den develop Branch.

Benennungskonvention:

develop

Zweig freigeben

In Gitflow sind release Branches kurzfristige Branches. Diese Branches sind besonders, weil du sie in mehreren Umgebungen bereitstellen kannst, wobei du die Build-Once-Deploy-Many-Methode verwendest. ReleaseBranches können auf Test-, Staging- oder Produktionsumgebungen abzielen. Nachdem ein Entwicklungsteam beschlossen hat, Funktionen in höheren Umgebungen einzuführen, erstellt es einen neuen release Branch und verwendet inkrementell die Versionsnummer der vorherigen Version. An den Eingängen in jeder Umgebung müssen Bereitstellungen manuell genehmigt werden, um fortzufahren. ReleaseFür Branches sollte eine Merge-Anfrage erforderlich sein, damit sie geändert werden kann.

Nachdem der release Branch in Betrieb genommen wurde, sollte er wieder mit den main Zweigen develop und zusammengeführt werden, um sicherzustellen, dass alle Bugfixes oder Hotfixes wieder in future Entwicklungsbemühungen einfließen.

Namenskonvention:

release/v{major}.{minor}

Beispiel für eine Namenskonvention:

release/v1.0

Hauptzweig

Der main Zweig ist ein langlebiger Zweig, der immer den Code darstellt, der in der Produktion ausgeführt wird. Nach einer erfolgreichen Bereitstellung aus der main Release-Pipeline wird Code automatisch aus einem Release-Branch mit dem Branch zusammengeführt. Um das Löschen zu verhindern, aktivieren Sie den Branch-Schutz für den main Branch.

Benennungskonvention:

main

Bugfix-Zweig

Der bugfix Branch ist ein kurzfristiger Branch, der verwendet wird, um Probleme in Release-Branches zu beheben, die noch nicht für die Produktion freigegeben wurden. Ein bugfix Branch sollte nur verwendet werden, um Fixes in release Branches in der Test-, Staging- oder Produktionsumgebung weiterzuleiten. Ein bugfix Zweig ist immer von einem release Zweig abgezweigt.

Nachdem der Bugfix getestet wurde, kann er durch eine Merge-Anfrage in den release Branch hochgestuft werden. Anschließend können Sie den release Branch weiterentwickeln, indem Sie dem Standard-Release-Prozess folgen.

Namenskonvention:

bugfix/<ticket>_<developer initials>_<descriptor>

Beispiel für eine Namenskonvention:

bugfix/123456_MS_Fix_Problem_A

Hotfix-Zweig

Der hotfix Zweig ist ein kurzfristiger Zweig, der zur Behebung von Problemen in der Produktion verwendet wird. Sie dient ausschließlich der Förderung von Problembehebungen, die schnellstmöglich in der Produktionsumgebung eingeführt werden müssen. Ein hotfix Zweig wird immer abgezweigt von. main

Nachdem der Hotfix getestet wurde, können Sie ihn mithilfe einer Merge-Anfrage in den release Branch, aus dem er erstellt wurde, zur Produktion hochstufen. main Zum Testen können Sie den release Branch dann weiterentwickeln, indem Sie dem Standard-Release-Prozess folgen.

Benennungskonvention:

hotfix/<ticket>_<developer initials>_<descriptor>

Beispiel für eine Namenskonvention:

hotfix/123456_MS_Fix_Problem_A