ADR-Prozess - AWS Präskriptive Leitlinien

Die vorliegende Übersetzung wurde maschinell erstellt. Im Falle eines Konflikts oder eines Widerspruchs zwischen dieser übersetzten Fassung und der englischen Fassung (einschließlich infolge von Verzögerungen bei der Übersetzung) ist die englische Fassung maßgeblich.

ADR-Prozess

Ein Architectural Decision Record (ADR) ist ein Dokument, das eine Entscheidung beschreibt, die das Team in Bezug auf einen wichtigen Aspekt der Softwarearchitektur trifft, die es erstellen möchte. Jedes ADR beschreibt die architektonische Entscheidung, ihren Kontext und ihre Konsequenzen. ADRs haben Staaten und folgen daher einem Lebenszyklus. Ein Beispiel für eine Beispiel für eine solche ADR finden Sie im Anhang.

Das ADR-Verfahren gibt eine Sammlung von Aufzeichnungen über architektonische Entscheidungen aus. Diese Sammlung erstellt das Entscheidungsprotokoll. Das Entscheidungsprotokoll enthält den Projektkontext sowie detaillierte Implementierungs- und Entwurfsinformationen. Die Projektmitglieder überfliegen die Schlagzeilen der einzelnen ADR, um sich einen Überblick über den Projektkontext zu verschaffen. Sie lesen den ADRs , um sich eingehend mit Projektimplementierungen und Designentscheidungen zu befassen.

Wenn das Team ein ADR akzeptiert, wird es unveränderlich. Wenn neue Erkenntnisse eine andere Entscheidung erfordern, schlägt das Team ein neues ADR vor. Wenn das Team das neue ADR akzeptiert, ersetzt es das vorherige ADR.

Umfang des ADR-Verfahrens

Die Projektmitglieder sollten für jede architektonisch bedeutsame Entscheidung, die sich auf das Softwareprojekt oder das Softwareprodukt auswirkt, ein ADR erstellen, einschließlich der folgenden (Richards und Ford 2020):

  • Struktur (zum Beispiel Muster wie Microservices)

  • Nichtfunktionale Anforderungen (Sicherheit, Hochverfügbarkeit und Fehlertoleranz)

  • Abhängigkeiten (Kopplung von Komponenten)

  • Schnittstellen (APIs und veröffentlichte Verträge)

  • Konstruktionstechniken (Bibliotheken, Frameworks, Tools und Prozesse)

Funktionale und nichtfunktionale Anforderungen sind die häufigsten Eingaben für den ADR-Prozess.

ADR-Inhalte

Wenn das Team feststellt, dass ein ADR erforderlich ist, beginnt ein Teammitglied, das ADR auf der Grundlage einer projektweiten Vorlage zu schreiben. (Vorlagen finden Sie in der GitHubADR-Organisation.) Die Vorlage vereinfacht die ADR-Erstellung und stellt sicher, dass das ADR alle relevanten Informationen erfasst. Jede alternative Streitbeilegung sollte mindestens den Kontext der Entscheidung, die Entscheidung selbst und die Konsequenzen der Entscheidung für das Projekt und seine Ergebnisse definieren. (Beispiele für diese Abschnitte finden Sie im Anhang.) Einer der wichtigsten Aspekte der ADR-Struktur besteht darin, dass sie sich auf den Grund der Entscheidung konzentriert und nicht darauf, wie das Team sie umgesetzt hat. Zu verstehen, warum das Team die Entscheidung getroffen hat, erleichtert es anderen Teammitgliedern, die Entscheidung zu treffen, und verhindert, dass andere Architekten, die nicht am Entscheidungsprozess beteiligt waren, diese Entscheidung in Zukunft außer Kraft setzen.

Verfahren für die Einführung von ADR

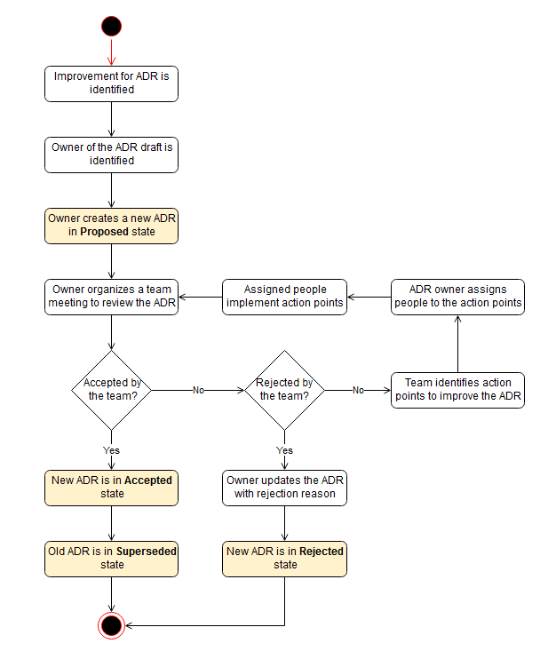
Jedes Teammitglied kann ein ADR erstellen, aber das Team sollte eine Definition der Eigentümerschaft für ein ADR festlegen. Jeder Autor, der Eigentümer eines ADR ist, sollte den ADR-Inhalt aktiv pflegen und kommunizieren. Um diese Eigentumsverhältnisse zu verdeutlichen, werden in diesem Leitfaden die ADR-Autoren in den folgenden Abschnitten als ADR-Eigentümer bezeichnet. Andere Teammitglieder können jederzeit zu einem ADR-Verfahren beitragen. Wenn sich der Inhalt einer ADR ändert, bevor das Team die ADR akzeptiert, sollte der Eigentümer diese Änderungen genehmigen.

Das folgende Diagramm veranschaulicht den Prozess der Erstellung, Inhaberschaft und Einführung von ADR.

Prozess zur Erstellung, Inhaberschaft und Einführung von ADR

Nachdem das Team eine architektonische Entscheidung und deren Eigentümer identifiziert hat, stellt der ADR-Verantwortliche das ADR zu Beginn des Prozesses im Status „Vorgeschlagen“ bereit. ADRs die sich im Status „Vorgeschlagen“ befinden, zur Überprüfung bereit sind.

Der ADR-Eigentümer leitet dann den Überprüfungsprozess für das ADR ein. Ziel des ADR-Überprüfungsprozesses ist es, zu entscheiden, ob das Team das ADR akzeptiert, feststellt, dass es überarbeitet werden muss, oder ob es das ADR ablehnt. Das Projektteam, einschließlich des Eigentümers, überprüft das ADR. Das Überprüfungstreffen sollte mit einem speziellen Zeitfenster für die Lektüre des ADR beginnen. Im Durchschnitt sollten 10 bis 15 Minuten ausreichen. Während dieser Zeit liest jedes Teammitglied das Dokument und fügt Kommentare und Fragen hinzu, um auf unklare Themen hinzuweisen. Nach der Überprüfungsphase liest der ADR-Verantwortliche jeden Kommentar vor und bespricht ihn mit dem Team.

Findet das Team Maßnahmen zur Verbesserung der alternativen Streitbeilegung, bleibt der Status Vorgeschlagen des ADRs bestehen. Der ADR-Verantwortliche formuliert die Aktionen und fügt in Zusammenarbeit mit dem Team jeder Aktion einen Beauftragten hinzu. Jedes Teammitglied kann einen Beitrag leisten und die Aktionspunkte lösen. Es liegt in der Verantwortung des ADR-Eigentümers, den Überprüfungsprozess neu zu planen.

Das Team kann auch beschließen, das ADR abzulehnen. In diesem Fall fügt der ADR-Eigentümer einen Grund für die Ablehnung hinzu, um zukünftige Diskussionen zum gleichen Thema zu verhindern. Der Eigentümer ändert den ADR-Status in Abgelehnt.

Wenn das Team den ADR genehmigt, fügt der Eigentümer einen Zeitstempel, eine Version und eine Liste der Stakeholder hinzu. Der Besitzer aktualisiert dann den Status auf Akzeptiert.

ADRs und das von ihnen erstellte Entscheidungsprotokoll stellt die vom Team getroffenen Entscheidungen dar und enthält eine Historie aller Entscheidungen. Das Team verwendet das nach Möglichkeit ADRs als Referenz bei Code- und Architekturprüfungen. Neben der Durchführung von Codeprüfungen, Entwurfs- und Implementierungsaufgaben sollten sich die Teammitglieder bei strategischen Entscheidungen für das Produkt beraten ADRs lassen.

Das folgende Diagramm zeigt den Prozess der Anwendung eines ADR zur Überprüfung, ob eine Änderung an einer Softwarekomponente den vereinbarten Entscheidungen entspricht.

Verwendung eines ADR zur Validierung von Änderungen an Softwarekomponenten

Es hat sich bewährt, dass jede Softwareänderung einem Peer-Review-Verfahren unterzogen werden sollte und mindestens eine Genehmigung erfordert. Während der Codeüberprüfung kann ein Code-Reviewer Änderungen finden, die gegen eine oder mehrere dieser Änderungen verstoßen ADRs. In diesem Fall bittet der Prüfer den Autor der Codeänderung, den Code zu aktualisieren, und teilt ihm einen Link zum ADR mit. Wenn der Autor den Code aktualisiert, wird er von Fachgutachtern genehmigt und mit der Hauptcodebasis zusammengeführt.

ADR-Überprüfungsverfahren

Das Team sollte Dokumente ADRs als unveränderlich behandeln, nachdem das Team sie akzeptiert oder abgelehnt hat. Änderungen an einem bestehenden ADR erfordern die Erstellung eines neuen ADR, die Einrichtung eines Überprüfungsprozesses für das neue ADR und die Genehmigung des ADR. Wenn das Team das neue ADR genehmigt, sollte der Eigentümer den Status des alten ADR zu Ersetzt ändern. Das folgende Diagramm illustriert den Prozess.

ADR-Aktualisierungsprozess