View a markdown version of this page

Verstehen Sie die CDN-Architektur MediaTailor von Channel Assembly - AWS Elemental MediaTailor

Die vorliegende Übersetzung wurde maschinell erstellt. Im Falle eines Konflikts oder eines Widerspruchs zwischen dieser übersetzten Fassung und der englischen Fassung (einschließlich infolge von Verzögerungen bei der Übersetzung) ist die englische Fassung maßgeblich.

Verstehen Sie die CDN-Architektur MediaTailor von Channel Assembly

AWS Elemental MediaTailor Channel Assembly lässt sich in Content Delivery Networks (CDNs) integrieren, um lineare Streaming-Kanäle mit verbesserter Leistung und globaler Reichweite bereitzustellen. Bei der empfohlenen Architektur wird das CDN zwischen Zuschauern und Channel Assembly positioniert, sodass Channel Assembly auf Inhalte direkt von Ihrer Quelle aus zugreift. In diesem Thema werden die wichtigsten Architekturkomponenten und deren Zusammenspiel bei der Bereitstellung Ihrer Inhalte erläutert.

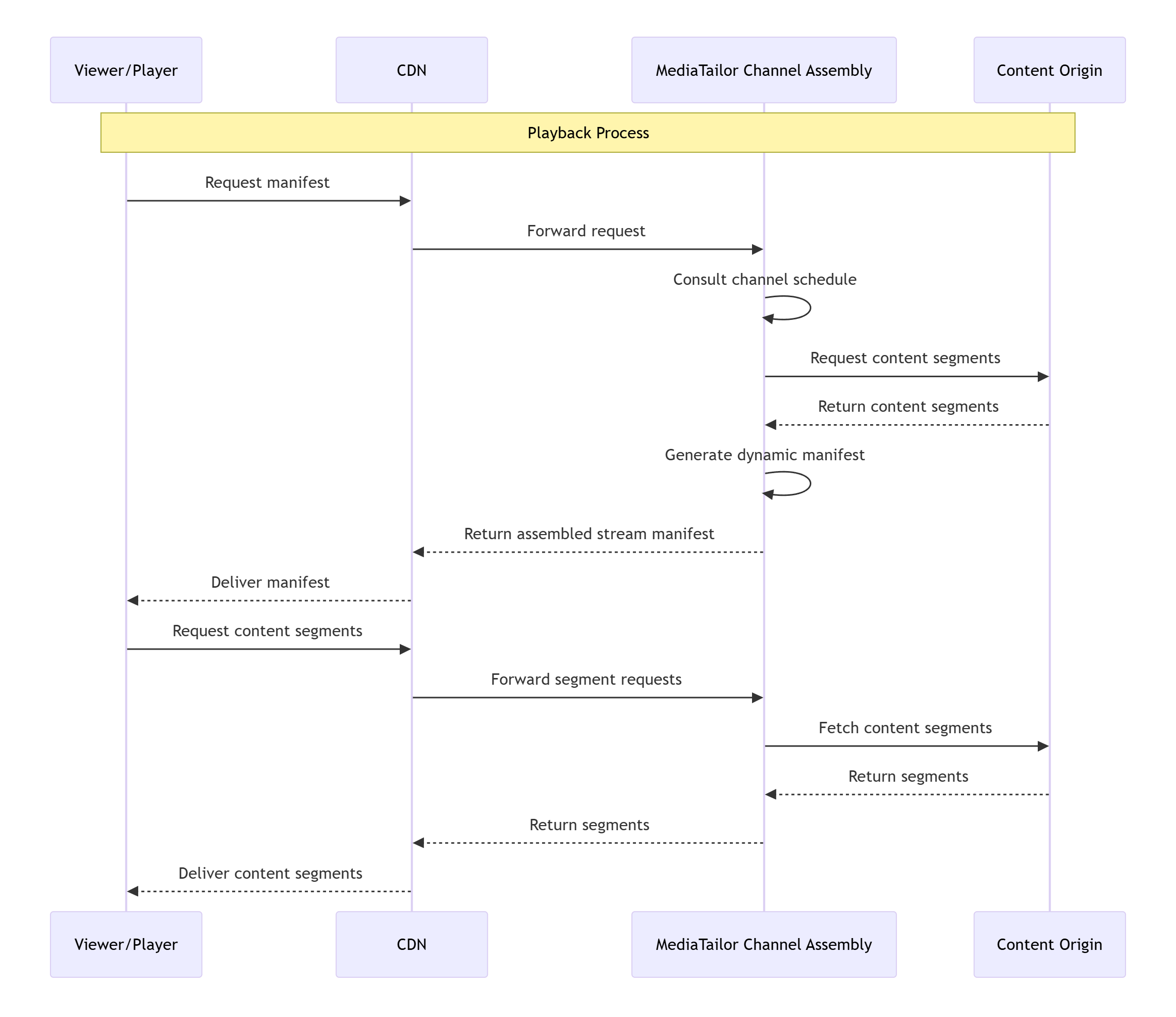
  1. Die Anforderungsmanifeste der Zuschauer aus dem CDN

  2. CDN leitet Anfragen an die Channel-Assembly weiter

  3. Channel Assembly stellt die Manifeste aus VOD-Quellen zusammen

  4. Channel Assembly gibt die Manifeste an das CDN zurück, das sie an die Zuschauer weiterleitet

  5. Zuschauer fordern Segmente über das CDN an

  6. CDN leitet Segmentanfragen an den entsprechenden Ursprung weiter

Diese Architektur gewährleistet eine optimale Leistung bei gleichzeitiger Beibehaltung der Sicherheits- und Flexibilitätsvorteile der Verwendung eines CDN.

Diagramm, das die Position des CDN zwischen Client-Spielern und MediaTailor Channel Assembly zeigt

CDN-Terminologie für die Kanalmontage

Wenn Sie diese Schlüsselbegriffe verstehen, können Sie Ihre CDN-Integration für die Kanalmontage implementieren und Fehler beheben:

Origin-CDN und Edge-CDN

Origin-CDN: Ein CDN, das zwischen MediaTailor und Ihrem Inhaltsursprung positioniert ist. Es speichert Inhaltssegmente im Cache, um die Belastung Ihrer Ursprungsserver zu reduzieren. In einer Multi-CDN-Architektur ist dies die erste CDN-Schicht, die direkt mit dem Ursprung verbunden ist.

Edge-CDN: Ein CDN, das zwischen Zuschauern und positioniert ist. MediaTailor Es bietet Zuschauern personalisierte Manifeste und Inhalte. In einer Multi-CDN-Architektur ist dies die äußerste CDN-Schicht, die direkt mit den Zuschauern verbunden ist.

Bedingungen für die CDN-Konfiguration

Cache-Verhalten: Regeln, die festlegen, wie ein CDN verschiedene Arten von Anfragen verarbeitet, einschließlich Cachedauer und Origin-Routing.

TTL (Time To Live): Die Dauer, für die Inhalte in einem CDN-Cache gültig bleiben, bevor sie vom Ursprung aktualisiert werden müssen. Ausführliche TTL-Empfehlungen finden Sie unter. Caching-Optimierung für CDN und Integrationen MediaTailor

Cache-Schlüssel: Der eindeutige Bezeichner, der von einem CDN zum Speichern und Abrufen zwischengespeicherter Inhalte verwendet wird. Dazu gehören häufig der URL-Pfad, Abfrageparameter und Header.

Origin Shield: Eine zwischengeschaltete Caching-Ebene zwischen CDN-Edge-Standorten und deinem Ursprungsserver, die die Anzahl der Anfragen an deinen Ursprung reduziert.

Zusammenklappen von Anfragen: Eine CDN-Funktion, die mehrere gleichzeitige Anfragen für denselben Inhalt zu einer einzigen ursprünglichen Anfrage kombiniert.

MediaTailor-spezifische CDN-Begriffe

CDN-Inhaltssegmentpräfix: Der CDN-Domänenname, der bei der Generierung URLs von Inhaltssegmenten in Manifesten MediaTailor verwendet wird.

CDN-Anzeigensegmentpräfix: Der CDN-Domainname, der bei der Generierung URLs von Anzeigensegmenten in Manifesten MediaTailor verwendet wird.

Weitere Informationen zur CDN-Konfiguration mit MediaTailor finden Sie unter. Richten Sie die CDN-Integration ein