View a markdown version of this page

RFC-Statuscodes verstehen - AMS-Benutzerhandbuch für Fortgeschrittene

Die vorliegende Übersetzung wurde maschinell erstellt. Im Falle eines Konflikts oder eines Widerspruchs zwischen dieser übersetzten Fassung und der englischen Fassung (einschließlich infolge von Verzögerungen bei der Übersetzung) ist die englische Fassung maßgeblich.

RFC-Statuscodes verstehen

RFC-Statuscodes helfen Ihnen dabei, Ihre Anfragen zu verfolgen. Sie können diese Statuscodes während eines RFC-Laufs in der CLI-Ausgabe oder durch Aktualisieren der RFC-Listenseite in der Konsole beobachten.

Sie können die Codes für einen RFC auch auf der Detailseite für diesen RFC sehen, die so aussehen könnte:

RFC-Statuscodes.

Möglicherweise finden Sie in Ihrer Liste einen RFC, den Sie nicht eingereicht haben. Wenn AMS-Operatoren einen CT verwenden, der nur intern verwendet wird, reichen sie ihn in einem RFC ein und er wird in Ihrer RFC-Liste angezeigt. Weitere Informationen finden Sie unter Nur interne Änderungstypen.

Wichtig

Sie können Benachrichtigungen über RFC-Statusänderungen anfordern. Einzelheiten finden Sie unter Benachrichtigungen über RFC-Statusänderungen.

RFC-Statuscodes
Herzlichen Glückwunsch Fehler

Bearbeitung: Der RFC wurde erstellt, aber nicht eingereicht

PendingApproval /Eingereicht: Der RFC wurde eingereicht und das System ermittelt, ob er genehmigt werden muss, und holt diese Genehmigung, falls erforderlich, ein

Genehmigt von AWS//Genehmigt vom Kunden: Der RFC wurde genehmigt. Automatisierte Geräte RFCs werden von AWS genehmigt, manuelle RFCs werden von Betreibern und manchmal auch von Kunden genehmigt

Geplant: Der RFC hat die Syntax- und Anforderungsprüfungen bestanden und ist für die Ausführung geplant

InProgress: Der RFC wird gerade ausgeführt. Beachten Sie, RFCs dass das Bereitstellen mehrerer Ressourcen oder die Ausführung mit langer Laufzeit UserData länger dauert

Ausgeführt: Der RFC wurde ausgeführt

Erfolgreich//Erfolgreich: Der RFC wurde erfolgreich abgeschlossen

Abgelehnt: RFCs werden in der Regel zurückgewiesen, weil sie nicht validiert werden können. Beispielsweise wurde eine unbrauchbare Ressource, d. h. ein Subnetz, angegeben

Storniert: RFCs werden in der Regel storniert, weil sie die Validierung nicht bestehen, bevor die konfigurierte Startzeit abgelaufen ist

Fehlgeschlagen: Der RFC ist ausgefallen. Die Gründe für den Fehler finden Sie StatusReason in der Ausgabe, und AMS Operations erstellt automatisch ein Trouble-Ticket und kommuniziert bei Bedarf mit Ihnen

Anmerkung

Storniert oder abgelehnt RFCs können Sie erneut einreichen mit UpdateRfc; siehe auch. Aktualisierung RFCs

Wenn der RFC alle erforderlichen Bedingungen erfüllt (z. B. wenn alle erforderlichen Parameter angegeben sind), ändert sich der Status in PendingApproval (auch bei automatisierter Ausführung ist CTs eine Genehmigung erforderlich, was automatisch geschieht, wenn Syntax- und Parameterprüfungen erfolgreich sind). Wenn er nicht erfolgreich ist, ändert sich der Status zuRejected. Das StatusReason enthält Informationen zu Ablehnungen; die ExecutionOutput Felder enthalten Informationen zur Genehmigung und zum Abschluss. Zu den Fehlercodes gehören:

  • InvalidRfcStateException: Der RFC befindet sich in einem Status, der die aufgerufene Operation nicht zulässt. Wenn der RFC beispielsweise in den Status Eingereicht übergegangen ist, kann er nicht mehr geändert werden.

  • InvalidRfcScheduleException: Die TimeoutInMinutes Parameter StartTime EndTime, oder wurden verletzt.

  • InternalServerError: Es ist ein Problem mit dem System aufgetreten.

  • InvalidArgumentException: Ein Parameter ist falsch angegeben. Beispielsweise wird ein inakzeptabler Wert verwendet.

  • ResourceNotFoundException: Ein Wert, z. B. die Stack-ID, kann nicht gefunden werden.

Wenn die geplanten angeforderten Start- und Endzeiten (auch bekannt als das Änderungslauffenster) vor der Genehmigung der Änderung liegen, ändert sich der RFC-Status aufCanceled. Wenn die Änderung genehmigt wurde, ändert sich der RFC-Status auf. Scheduled Das Fenster für die Ausführung von Änderungen bei ASAP RFCs besteht aus der Zeit der Übermittlung zuzüglich des ExpectedExecutionDuration Werts für den CT.

Eine geplante Änderung (mit einem RequestedStartTime in der CLI eingereicht) kann jederzeit vor dem Eintreffen des Fensters für die Ausführung von Änderungen geändert oder storniert werden. Wenn die geplante Änderung geändert wird, muss sie erneut eingereicht werden.

Wenn die Startzeit der Änderung eintrifft (geplant oder so schnell wie möglich) und die Genehmigungen abgeschlossen sind, ändert sich der Status auf InProgress und es können keine Änderungen vorgenommen werden. Wenn die Änderung innerhalb des angegebenen Zeitfensters für die Ausführung von Änderungen abgeschlossen ist, ändert sich der Status in. Success Schlägt ein Teil der Änderung fehl oder ist die Änderung am Ende des Fensters für den Änderungslauf noch in Bearbeitung, ändert sich der Status inFailure.

Anmerkung

Während des Status „InProgressSuccess,“ oder „FailureChange“ kann der RFC nicht geändert oder abgebrochen werden.

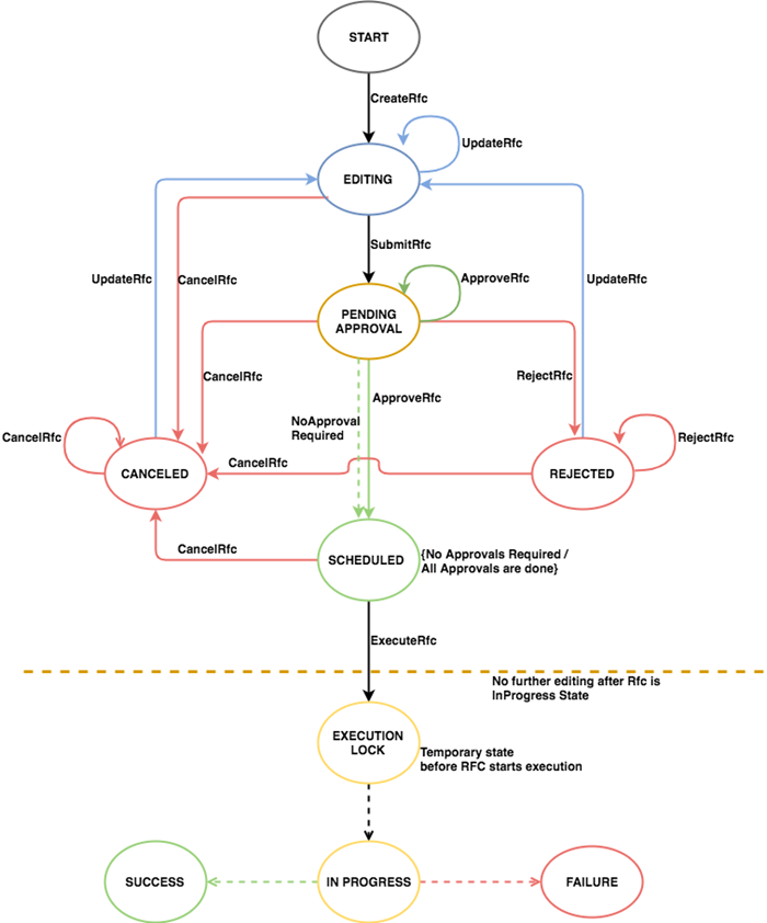
Das folgende Diagramm zeigt den RFC-Status vom CreateRFC-Aufruf bis zur Auflösung.

Die RFC-Status vom CreateRFC-Aufruf bis zur Auflösung.