Aktualisieren Sie Ihre Anwendung auf eine neue Apache Flink-Version - Managed Service für Apache Flink

Amazon Managed Service for Apache Flink (Amazon MSF) war zuvor als Amazon Kinesis Data Analytics for Apache Flink bekannt.

Die vorliegende Übersetzung wurde maschinell erstellt. Im Falle eines Konflikts oder eines Widerspruchs zwischen dieser übersetzten Fassung und der englischen Fassung (einschließlich infolge von Verzögerungen bei der Übersetzung) ist die englische Fassung maßgeblich.

Aktualisieren Sie Ihre Anwendung auf eine neue Apache Flink-Version

Sie können Ihre Flink-Anwendung aktualisieren, indem Sie die UpdateApplicationAktion verwenden.

Sie können die UpdateApplication API auf verschiedene Arten aufrufen:

  • Verwenden Sie den vorhandenen Konfigurationsworkflow auf dem AWS-Managementkonsole.

    • Gehen Sie zu Ihrer App-Seite auf der AWS-Managementkonsole.

    • Wählen Sie Konfigurieren aus.

    • Wählen Sie die neue Laufzeit und den Snapshot aus, von dem aus Sie beginnen möchten. Dies wird auch als Wiederherstellungskonfiguration bezeichnet. Verwenden Sie die neueste Einstellung als Wiederherstellungskonfiguration, um die App vom neuesten Snapshot aus zu starten. Zeigen Sie auf die neue aktualisierte Anwendung JAR/zip auf Amazon S3.

  • Verwenden Sie die Aktion „ AWS CLI Anwendung aktualisieren“.

  • Verwenden Sie CloudFormation (CFN).

    • Aktualisieren Sie das RuntimeEnvironmentFeld. Zuvor wurde die Anwendung CloudFormation gelöscht und eine neue erstellt, wodurch Ihre Schnappschüsse und andere App-Historien verloren gingen. CloudFormation Aktualisiert jetzt Ihr RuntimeEnvironment vorhandenes Dokument und löscht Ihre Anwendung nicht.

  • Verwenden Sie das AWS SDK.

    • Die Programmiersprache Ihrer Wahl finden Sie in der SDK-Dokumentation. Siehe UpdateApplication.

Sie können das Upgrade durchführen, während sich die Anwendung im RUNNING Status befindet oder während die Anwendung im READY Status gestoppt ist. Amazon Managed Service für Apache Flink validiert, um die Kompatibilität zwischen der ursprünglichen Runtime-Version und der Ziel-Runtime-Version zu überprüfen. Diese Kompatibilitätsprüfung wird ausgeführt, wenn Sie diese durchführen, UpdateApplicationwährend Sie sich im RUNNING Status befinden, oder beim nächsten Mal, StartApplicationwenn Sie ein Upgrade durchführen, während Sie sich im READY Status befinden.

Das folgende Beispiel zeigt das Upgrade einer App im RUNNING Bundesstaat Flink 1.18 in US East (Nord-Virginia) mithilfe von AWS CLI und das Starten der aktualisierten App aus dem neuesten Snapshot. UpgradeTest

aws --region us-east-1 kinesisanalyticsv2 update-application \ --application-name UpgradeTest --runtime-environment-update "FLINK-1_18" \ --application-configuration-update '{"ApplicationCodeConfigurationUpdate": '\ '{"CodeContentUpdate": {"S3ContentLocationUpdate": '\ '{"FileKeyUpdate": "flink_1_18_app.jar"}}}}' \ --run-configuration-update '{"ApplicationRestoreConfiguration": '\ '{"ApplicationRestoreType": "RESTORE_FROM_LATEST_SNAPSHOT"}}' \ --current-application-version-id ${current_application_version}
  • Wenn Sie Service-Snapshots aktiviert haben und die Anwendung vom letzten Snapshot aus fortsetzen möchten, überprüft Amazon Managed Service für Apache Flink, ob die Laufzeit der aktuellen RUNNING Anwendung mit der ausgewählten Ziellaufzeit kompatibel ist.

  • Wenn Sie einen Snapshot angegeben haben, von dem aus die Ziellaufzeit fortgesetzt werden soll, überprüft Amazon Managed Service für Apache Flink, ob die Ziellaufzeit mit dem angegebenen Snapshot kompatibel ist. Schlägt die Kompatibilitätsprüfung fehl, wird Ihre Aktualisierungsanfrage abgelehnt und Ihre Anwendung bleibt unverändert. RUNNING

  • Wenn Sie Ihre Anwendung ohne Snapshot starten möchten, führt Amazon Managed Service für Apache Flink keine Kompatibilitätsprüfungen durch.

  • Wenn Ihre aktualisierte Anwendung fehlschlägt oder in einem transitiven UPDATING Zustand hängen bleibt, folgen Sie den Anweisungen im Machen Sie Anwendungs-Upgrades rückgängig Abschnitt, um zum fehlerfreien Zustand zurückzukehren.

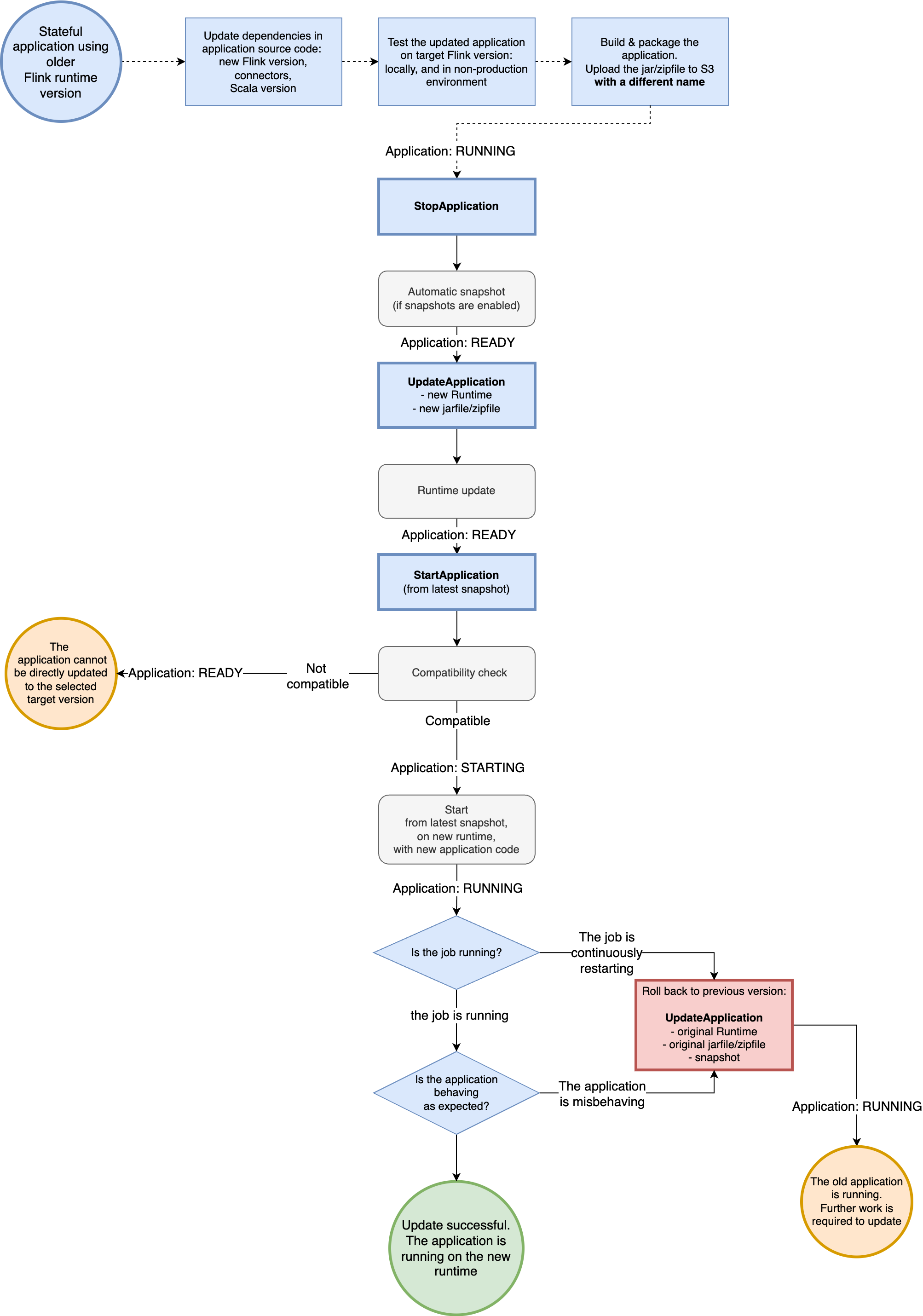
Prozessablauf für die Ausführung von Statusanwendungen

Das folgende Diagramm stellt den empfohlenen Arbeitsablauf für das Upgrade der Anwendung während der Ausführung dar. Wir gehen davon aus, dass die Anwendung statusbehaftet ist und dass Sie Snapshots aktiviert haben. Für diesen Workflow stellen Sie bei der Aktualisierung die Anwendung aus dem neuesten Snapshot wieder her, der vor der Aktualisierung automatisch von Amazon Managed Service für Apache Flink erstellt wurde.

Das folgende Beispiel zeigt das Upgrade einer App im READY Bundesstaat UpgradeTest Flink 1.18 in USA Ost (Nord-Virginia) mithilfe von. AWS CLI Es gibt keinen angegebenen Snapshot zum Starten der App, da die Anwendung nicht ausgeführt wird. Sie können einen Snapshot angeben, wenn Sie die Anfrage zum Starten der Anwendung stellen.

aws --region us-east-1 kinesisanalyticsv2 update-application \ --application-name UpgradeTest --runtime-environment-update "FLINK-1_18" \ --application-configuration-update '{"ApplicationCodeConfigurationUpdate": '\ '{"CodeContentUpdate": {"S3ContentLocationUpdate": '\ '{"FileKeyUpdate": "flink_1_18_app.jar"}}}}' \ --current-application-version-id ${current_application_version}
  • Sie können die Laufzeit Ihrer Anwendungen im READY Status auf eine beliebige Flink-Version aktualisieren. Amazon Managed Service für Apache Flink führt keine Prüfungen durch, bis Sie Ihre Anwendung starten.

  • Amazon Managed Service für Apache Flink führt nur Kompatibilitätsprüfungen für den Snapshot durch, den Sie zum Starten der App ausgewählt haben. Dies sind grundlegende Kompatibilitätsprüfungen, die der Flink-Kompatibilitätstabelle folgen. Sie überprüfen nur die Flink-Version, mit der der Snapshot erstellt wurde, und die Flink-Version, auf die Sie abzielen. Wenn die Flink-Laufzeit des ausgewählten Snapshots nicht mit der neuen Laufzeit der App kompatibel ist, wird die Startanfrage möglicherweise abgelehnt.

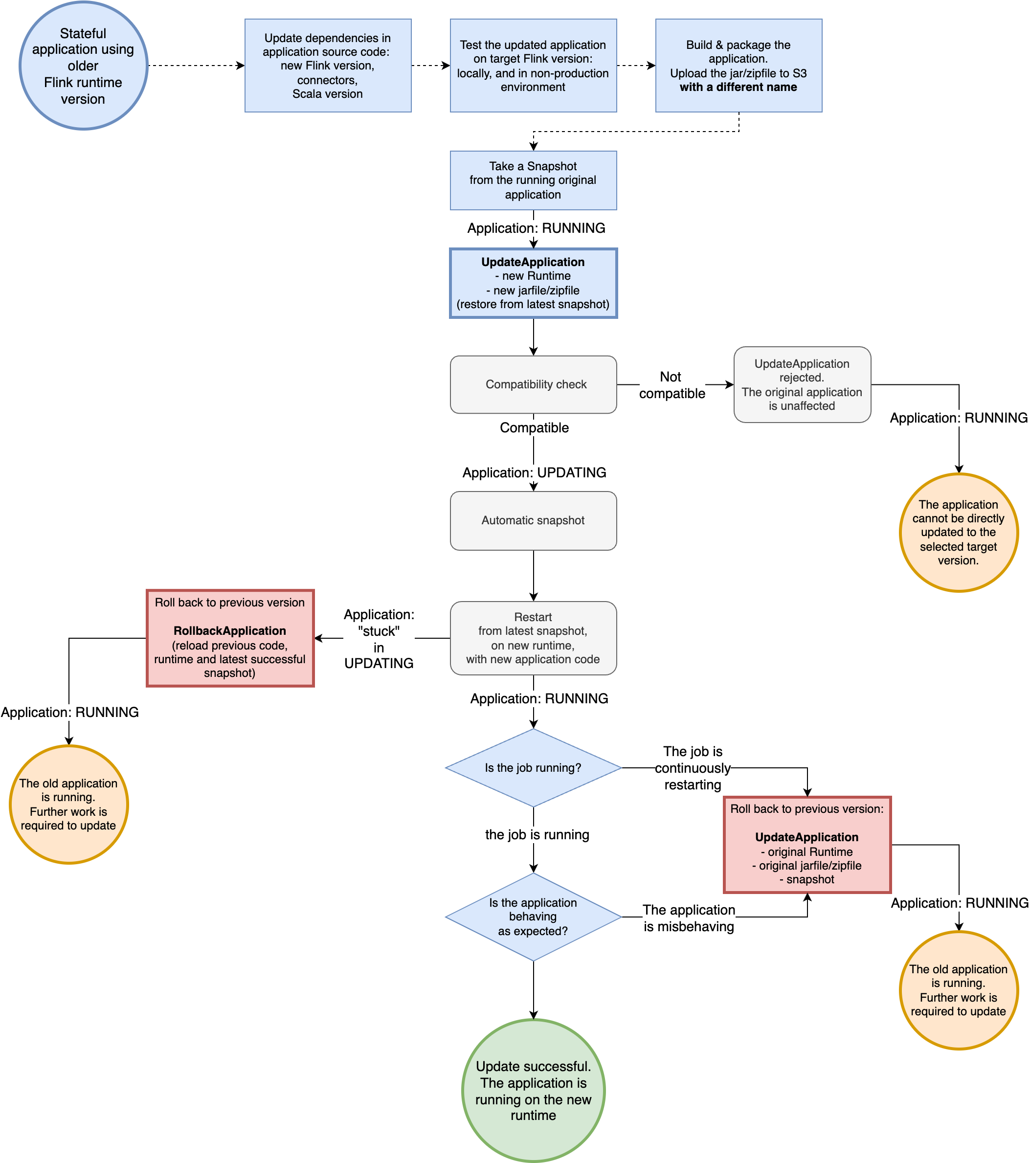
Prozessablauf für Ready-State-Anwendungen

Das folgende Diagramm zeigt den empfohlenen Arbeitsablauf für das Upgrade der Anwendung im Bereitschaftszustand. Wir gehen davon aus, dass die Anwendung statusbehaftet ist und dass Sie Snapshots aktiviert haben. Für diesen Workflow stellen Sie bei der Aktualisierung die Anwendung aus dem letzten Snapshot wieder her, der automatisch von Amazon Managed Service für Apache Flink erstellt wurde, als die Anwendung gestoppt wurde.