AWS Ground Station Kernkomponenten verstehen - AWS Ground Station

Die vorliegende Übersetzung wurde maschinell erstellt. Im Falle eines Konflikts oder eines Widerspruchs zwischen dieser übersetzten Fassung und der englischen Fassung (einschließlich infolge von Verzögerungen bei der Übersetzung) ist die englische Fassung maßgeblich.

AWS Ground Station Kernkomponenten verstehen

Dieser Abschnitt enthält detaillierte Definitionen für die Kernkomponenten von AWS Ground Station.

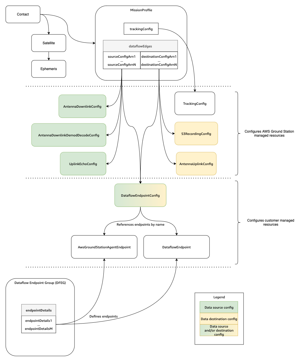
Das folgende Diagramm zeigt die Kernkomponenten von AWS Ground Station und wie sie zueinander in Beziehung stehen. Die Pfeile geben die Richtung der Abhängigkeiten zwischen den Komponenten an, wobei jede Komponente auf ihre Abhängigkeiten verweist.

Diagram showing the core components of AWS Ground Station and how they relate to each other.

In den folgenden Themen werden die AWS Ground Station Kernkomponenten detailliert beschrieben.