Die vorliegende Übersetzung wurde maschinell erstellt. Im Falle eines Konflikts oder eines Widerspruchs zwischen dieser übersetzten Fassung und der englischen Fassung (einschließlich infolge von Verzögerungen bei der Übersetzung) ist die englische Fassung maßgeblich.
Verstehen Sie den Lebenszyklus von Kontakten
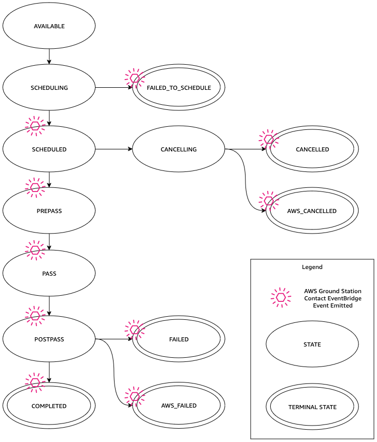
Wenn Sie den Kontaktlebenszyklus verstehen, können Sie verschiedene Probleme bei der Nutzung automatisieren und beheben AWS Ground Station. Das folgende Diagramm zeigt den AWS Ground Station Kontaktlebenszyklus sowie die während des Lebenszyklus ausgelösten Event Bridge-Ereignisse. Es ist wichtig zu beachten, dass es sich bei den Werten COMPLETED, FAILED, FAILED_TO_SCHEDULE AWS_CANCELLED, CANCELLED und um Endstatus handelt. AWS_FAILED Kontakte verlassen den Terminalstatus nicht. AWS Ground Station Status der KontakteWeitere Informationen darüber, was die einzelnen Status bedeuten und ob sie beendet oder storniert werden können, finden Sie unter. CancelContact
AWS Ground Station Status der Kontakte
Der Status eines AWS Ground Station Kontakts gibt Aufschluss darüber, was mit diesem Kontakt zu einem bestimmten Zeitpunkt passiert.
Status der Kontakte
In der folgenden Tabelle werden die Status beschrieben, die ein Kontakt haben kann:
| Status | Description | Terminal | Stornierbar | Aufhaltbar |
|---|---|---|---|---|
| VERFÜGBAR | Der Kontakt kann reserviert werden. | Nein | – | – |
| TERMINPLANUNG | Der Kontakt ist gerade dabei, einen Termin zu vereinbaren. | Nein | Ja | Nein |
| GEPLANT | Der Kontakt wurde erfolgreich geplant. | Nein | Ja | Nein |
| FAILED_TO_SCHEDULE | Der Kontakt konnte nicht geplant werden. | Ja | Nein | Nein |
| PREPASS | Der Kontakt beginnt bald und die Ressourcen werden vorbereitet. | Nein | Ja | Nein |
| PASS | Der Kontakt wird gerade ausgeführt und es wird mit dem Satelliten kommuniziert. | Nein | Nein | Ja |
| POSTPASS | Die Kommunikation ist abgeschlossen und die verwendeten Ressourcen werden bereinigt. | Nein | Nein | Nein |
| COMPLETED | Der Kontakt wurde ohne Fehler abgeschlossen. | Ja | Nein | Nein |
| FEHLGESCHLAGEN | Der Kontakt ist aufgrund eines Problems mit Ihrer Ressourcenkonfiguration fehlgeschlagen. | Ja | Nein | Nein |
| AWS_FAILED | Der Kontakt ist aufgrund eines Problems mit dem AWS Ground Station Dienst fehlgeschlagen. | Ja | Nein | Nein |
| CANCELLING | Der Kontakt wird gerade storniert. | Nein | Nein | Nein |
| AWS_CANCELLED | Der Kontakt wurde vom AWS Ground Station Dienst storniert. Wartung von Antennen oder Standorten und Ephemeridendrift sind Beispiele dafür, wann dies passieren könnte. | Ja | Nein | Nein |
| CANCELLED | Der Kontakt wurde von Ihnen storniert. | Ja | Nein | Nein |
Anmerkung
Informationen zu den Auswirkungen stornierter oder gekündigter Kontakte auf die Abrechnung finden Sie unterVerstehen Sie die Abrechnung mit Kontakten.
Aufbewahrung von Kontaktdaten
AWS Ground Station speichert Kontaktdaten für ein Jahr, nachdem eine ReserveContactAnfrage zur Reservierung eines Kontakts gestellt wurde. Nach Ablauf des Zeitraums von 1 Jahr werden die Kontaktdaten gelöscht.
Wenn Sie Kontaktdaten länger als ein Jahr aufbewahren müssen, wird empfohlen, Ihre Daten vor Ablauf der Aufbewahrungsfrist zu exportieren. Weitere Informationen zum Zugriff auf und Exportieren von Kontaktdaten finden Sie unter: