So funktioniert die Authentifizierung mit Amazon Cognito - Amazon Cognito

Die vorliegende Übersetzung wurde maschinell erstellt. Im Falle eines Konflikts oder eines Widerspruchs zwischen dieser übersetzten Fassung und der englischen Fassung (einschließlich infolge von Verzögerungen bei der Übersetzung) ist die englische Fassung maßgeblich.

So funktioniert die Authentifizierung mit Amazon Cognito

Wenn sich Ihr Kunde bei einem Amazon Cognito Cognito-Benutzerpool anmeldet, erhält Ihre Anwendung JSON-Webtoken (JWTs).

Wenn sich Ihr Kunde bei einem Identitätspool anmeldet, entweder mit einem Benutzerpool-Token oder einem anderen Anbieter, erhält Ihre Anwendung temporäre AWS Anmeldeinformationen.

Mit der Benutzerpool-Anmeldung können Sie die Authentifizierung und Autorisierung vollständig mit einem AWS SDK implementieren. Wenn Sie keine eigenen Benutzeroberflächenkomponenten (UI) erstellen möchten, können Sie eine vorgefertigte Weboberfläche (verwaltete Anmeldung) oder die Anmeldeseite für Ihren externen Identitätsanbieter (IdP) aufrufen.

Dieses Thema bietet einen Überblick über einige der Möglichkeiten, wie Ihre Anwendung mit Amazon Cognito interagieren kann, um sich mit ID-Token zu authentifizieren, mit Zugriffstoken zu autorisieren und AWS-Services mit Identitätspool-Anmeldeinformationen zuzugreifen.

Benutzerpool-Authentifizierung mit verwalteter Anmeldung

Managed Login ist eine Website, die mit Ihrem Benutzerpool und App-Client verknüpft ist. Es kann Vorgänge zur Anmeldung, Registrierung und zum Zurücksetzen des Passworts für Ihre Benutzer durchführen. Die Implementierung einer Anwendung mit einer verwalteten Login-Komponente zur Authentifizierung kann weniger Aufwand durch Entwickler erfordern. Eine Anwendung kann Benutzeroberflächenkomponenten für die Authentifizierung überspringen und verwaltete Anmeldewebseiten im Browser des Benutzers aufrufen.

Anwendungen erfassen Benutzer JWTs mit einem Web- oder App-Weiterleitungsstandort. Anwendungen, die verwaltete Anmeldung implementieren, können sich zur Authentifizierung mit Benutzerpools verbinden, als wären sie ein OpenID Connect (OIDC) IdP.

Die verwaltete Anmeldung eignet sich für das Modell, bei dem Anwendungen die Authentifizierungsdienste eines OIDC-Autorisierungsservers benötigen, aber nicht sofort Funktionen wie benutzerdefinierte Authentifizierung, Integration von Identitätspools oder Self-Service für Benutzerattribute benötigen. Wenn Sie einige dieser erweiterten Optionen verwenden möchten, können Sie sie mit einer Benutzerpool-Komponente für ein SDK implementieren.

Verwaltete Anmelde- und IdP-Authentifizierungsmodelle von Drittanbietern, die sich hauptsächlich auf die OIDC-Implementierung verlassen, eignen sich am besten für erweiterte Autorisierungsmodelle mit 2.0-Geltungsbereichen. OAuth

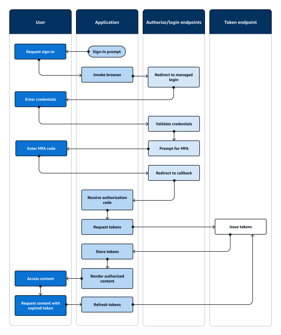
Das folgende Diagramm zeigt eine typische Anmeldesitzung für die verwaltete Anmeldeauthentifizierung.

Ein Flussdiagramm, das eine Anwendung zeigt, die einen Benutzer zur Eingabe auffordert und ihn mit verwalteter Anmeldung anmeldet.
Ablauf der verwalteten Authentifizierung bei der Anmeldung
  1. Ein Benutzer greift auf Ihre Anwendung zu.

  2. Er wählt einen Link „Anmelden“ aus.

  3. Die Anwendung leitet den Benutzer zu einer Anmeldeaufforderung auf den verwalteten Anmeldeseiten Ihrer Benutzerpool-Domain weiter.

  4. Sie geben ihren Benutzernamen und ihr Passwort ein.

  5. Der Benutzerpool validiert die Anmeldeinformationen des Benutzers und stellt fest, dass der Benutzer die Multi-Faktor-Authentifizierung (MFA) aktiviert hat.

  6. Auf der verwalteten Anmeldeseite wird der Benutzer aufgefordert, einen MFA-Code einzugeben.

  7. Der Benutzer gibt seinen MFA-Code ein.

  8. Ihr Benutzerpool leitet den Benutzer zur Anwendungs-URL weiter.

  9. Die Anwendung erfasst den Autorisierungscode aus dem URL-Anforderungsparameter, der die verwaltete Anmeldung an die Callback-URL angehängt hat.

  10. Die Anwendung fordert Token mit dem Autorisierungscode an.

  11. Der Token-Endpunkt kehrt JWTs zur Anwendung zurück.

  12. Die Anwendung dekodiert, validiert und speichert oder zwischenspeichert die Daten des Benutzers. JWTs

  13. Die Anwendung zeigt die angeforderte zugriffskontrollierte Komponente an.

  14. Der Benutzer sieht sich seinen Inhalt an.

  15. Später ist das Zugriffstoken des Benutzers abgelaufen und er möchte eine zugriffskontrollierte Komponente aufrufen.

  16. Die Anwendung bestimmt, dass die Benutzersitzung bestehen bleiben soll. Sie fordert mit dem Aktualisierungstoken neue Token vom Token-Endpunkt an.

Varianten und Anpassung

Sie können das Erscheinungsbild Ihrer verwalteten Anmeldeseiten mit dem Branding-Editor für Ihren gesamten Benutzerpool oder auf der Ebene eines beliebigen App-Clients anpassen. Sie können App-Clients auch mit eigenen Identitätsanbietern, Bereichen, Zugriff auf Benutzerattributen und erweiterter Sicherheitskonfiguration konfigurieren.

API-Authentifizierung und Autorisierung des Benutzerpools mit einem SDK AWS

AWS hat Komponenten für Amazon Cognito Cognito-Benutzerpools oder Amazon Cognito Cognito-Identitätsanbieter in einer Vielzahl von Entwickler-Frameworks entwickelt. Die darin integrierten Methoden SDKs rufen die Amazon Cognito-Benutzerpools-API auf. Derselbe API-Namespace für Benutzerpools enthält Operationen zur Konfiguration von Benutzerpools und zur Benutzerauthentifizierung. Eine ausführlichere Übersicht finden Sie unterGrundlegendes zur Authentifizierung über API, OIDC und verwaltete Anmeldeseiten.

Die API-Authentifizierung eignet sich für das Modell, bei dem Ihre Anwendungen über vorhandene Benutzeroberflächenkomponenten verfügen und in erster Linie auf dem Benutzerpool als Benutzerverzeichnis basieren. Dieses Design fügt Amazon Cognito als Komponente innerhalb einer größeren Anwendung hinzu. Es erfordert programmatische Logik, um komplexe Herausforderungen und Reaktionen zu bewältigen.

Diese Anwendung muss keine vollständige OpenID Connect (OIDC) Relying Party Implementierung implementieren. Stattdessen kann sie dekodiert und verwendet werden. JWTs Wenn Sie Zugriff auf alle Benutzerpool-Funktionen für lokale Benutzer haben möchten, erstellen Sie Ihre Authentifizierung mit dem Amazon Cognito SDK in Ihrer Entwicklungsumgebung.

Die API-Authentifizierung mit benutzerdefinierten OAuth Bereichen ist weniger auf die externe API-Autorisierung ausgerichtet. Um einem Zugriffstoken über die API-Authentifizierung benutzerdefinierte Bereiche hinzuzufügen, ändern Sie das Token zur Laufzeit mit einem. Lambda-Auslöser für die Vorab-Generierung von Token

Das folgende Diagramm zeigt eine typische Anmeldesitzung für die API-Authentifizierung.

Ein Flussdiagramm, das eine Anwendung zeigt, die einen Benutzer zur Eingabe auffordert und ihn mit einem SDK anmeldet. AWS
Ablauf der API-Authentifizierung
  1. Ein Benutzer greift auf Ihre Anwendung zu.

  2. Er wählt einen Link „Anmelden“ aus.

  3. Sie geben ihren Benutzernamen und ihr Passwort ein.

  4. Die Anwendung ruft die Methode auf, die eine InitiateAuthAPI-Anfrage stellt. Die Anfrage leitet die Anmeldeinformationen des Benutzers an einen Benutzerpool weiter.

  5. Der Benutzerpool validiert die Anmeldeinformationen des Benutzers und stellt fest, dass der Benutzer die Multi-Faktor-Authentifizierung (MFA) aktiviert hat.

  6. Der Benutzerpool antwortet mit einer Aufforderung, die einen MFA-Code anfordert.

  7. Die Anwendung generiert eine Aufforderung, die den MFA-Code vom Benutzer sammelt.

  8. Die Anwendung ruft die Methode auf, die eine RespondToAuthChallengeAPI-Anfrage stellt. Die Anfrage übergibt den MFA-Code des Benutzers.

  9. Der Benutzerpool validiert den MFA-Code des Benutzers.

  10. Der Benutzerpool antwortet mit dem des Benutzers. JWTs

  11. Die Anwendung dekodiert, validiert und speichert oder zwischenspeichert die Daten des Benutzers. JWTs

  12. Die Anwendung zeigt die angeforderte zugriffskontrollierte Komponente an.

  13. Der Benutzer sieht sich seinen Inhalt an.

  14. Später ist das Zugriffstoken des Benutzers abgelaufen und er möchte eine zugriffskontrollierte Komponente aufrufen.

  15. Die Anwendung bestimmt, dass die Benutzersitzung bestehen bleiben soll. Sie ruft die InitiateAuthMethode erneut mit dem Aktualisierungstoken auf und ruft neue Token ab.

Varianten und Anpassung

Sie können diesen Ablauf durch zusätzliche Herausforderungen erweitern, z. B. durch Ihre eigenen benutzerdefinierten Authentifizierungsherausforderungen. Sie können den Zugriff automatisch für Benutzer einschränken, deren Passwörter kompromittiert wurden oder deren unerwartete Anmeldemerkmale auf einen böswilligen Anmeldeversuch hindeuten könnten. Dieser Ablauf sieht bei Vorgängen zum Registrieren, Aktualisieren von Benutzerattributen und Zurücksetzen von Kennwörtern weitgehend gleich aus. Die meisten dieser Flows haben doppelte öffentliche (clientseitige) und vertrauliche (serverseitige) API-Operationen.

Benutzerpool-Authentifizierung mit einem externen Identitätsanbieter

Die Anmeldung mit einem externen Identitätsanbieter (IdP) oder die Verbundauthentifizierung ist ein ähnliches Modell wie die verwaltete Anmeldung. Ihre Anwendung ist eine OIDC-vertrauende Partei Ihres Benutzerpools, während Ihr Benutzerpool als Passthrough zu einem IdP dient. Der IdP kann ein Verbraucherbenutzerverzeichnis wie Facebook oder Google sein, oder es kann ein SAML 2.0- oder OIDC-Unternehmensverzeichnis wie Azure sein.

Anstatt die Anmeldung im Browser des Benutzers zu verwalten, ruft Ihre Anwendung einen Umleitungsendpunkt auf dem Autorisierungsserver für den Benutzerpool auf. Aus der Sicht des Benutzers wählt er die Anmeldeschaltfläche in Ihrer Anwendung aus. Dann fordert ihr IdP sie auf, sich anzumelden. Wie bei der verwalteten Anmeldeauthentifizierung sammelt eine Anwendung Daten JWTs an einer Weiterleitungsstelle in der App.

Die Authentifizierung mit einem Drittanbieter-IdP passt zu einem Modell, bei dem Benutzer möglicherweise kein neues Passwort eingeben möchten, wenn sie sich für Ihre Anwendung registrieren. Eine Drittanbieter-Authentifizierung kann mit geringem Aufwand zu einer Anwendung hinzugefügt werden, die eine verwaltete Anmeldeauthentifizierung implementiert hat. Tatsächlich IdPs führen verwaltete Anmeldedaten und Drittanbieter zu einem konsistenten Authentifizierungsergebnis, wenn nur geringfügige Abweichungen in den Browsern der Benutzer aufgerufen werden.

Wie die verwaltete Anmeldeauthentifizierung eignet sich auch die Verbundauthentifizierung am besten für erweiterte Autorisierungsmodelle mit Geltungsbereich OAuth 2.0.

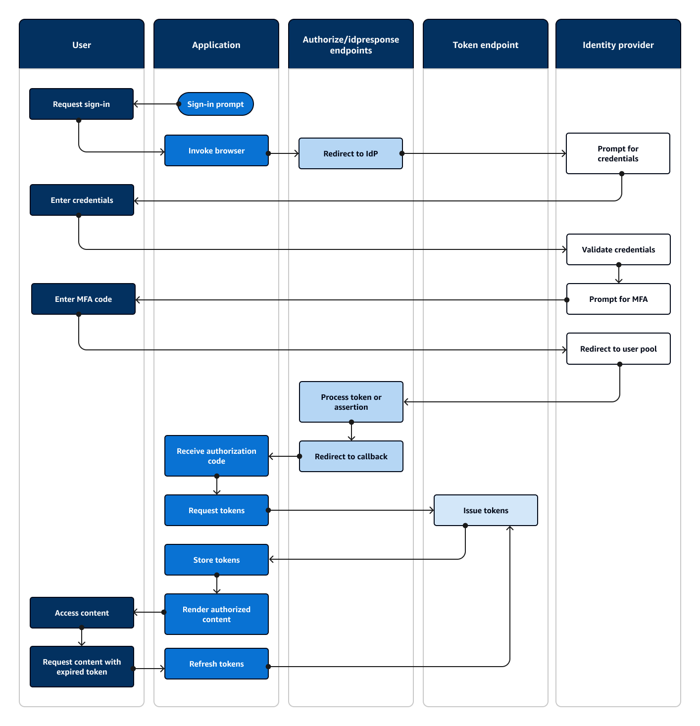
Das folgende Diagramm zeigt eine typische Anmeldesitzung für die Verbundauthentifizierung.

Ein Flussdiagramm, das eine Anwendung zeigt, die einen Benutzer zur Eingabe auffordert und ihn bei einem Drittanbieter-IdP anmeldet.
Ablauf der föderierten Authentifizierung
  1. Ein Benutzer greift auf Ihre Anwendung zu.

  2. Er wählt einen Link „Anmelden“ aus.

  3. Die Anwendung leitet den Benutzer zu einer Anmeldeaufforderung mit seinem IdP weiter.

  4. Sie geben ihren Benutzernamen und ihr Passwort ein.

  5. Der IdP validiert die Anmeldeinformationen des Benutzers und stellt fest, dass der Benutzer die Multi-Faktor-Authentifizierung (MFA) aktiviert hat.

  6. Der IdP fordert den Benutzer auf, einen MFA-Code einzugeben.

  7. Der Benutzer gibt seinen MFA-Code ein.

  8. Der IdP leitet den Benutzer mit einer SAML-Antwort oder einem Autorisierungscode an den Benutzerpool weiter.

  9. Wenn der Benutzer einen Autorisierungscode übergeben hat, tauscht der Benutzerpool den Code im Hintergrund gegen IdP-Token aus. Der Benutzerpool validiert die IdP-Token und leitet den Benutzer mit einem neuen Autorisierungscode zur Anwendung weiter.

  10. Die Anwendung sammelt den Autorisierungscode aus dem URL-Anforderungsparameter, den der Benutzerpool an die Callback-URL angehängt hat.

  11. Die Anwendung fordert Token mit dem Autorisierungscode an.

  12. Der Token-Endpunkt kehrt JWTs zur Anwendung zurück.

  13. Die Anwendung dekodiert, validiert und speichert oder zwischenspeichert die Daten des Benutzers. JWTs

  14. Die Anwendung zeigt die angeforderte zugriffskontrollierte Komponente an.

  15. Der Benutzer sieht sich seinen Inhalt an.

  16. Später ist das Zugriffstoken des Benutzers abgelaufen und er möchte eine zugriffskontrollierte Komponente aufrufen.

  17. Die Anwendung bestimmt, dass die Benutzersitzung bestehen bleiben soll. Sie fordert mit dem Aktualisierungstoken neue Token vom Token-Endpunkt an.

Varianten und Anpassung

Sie können die Verbundauthentifizierung über die verwaltete Anmeldung initiieren, bei der Benutzer aus einer Liste auswählen können IdPs , die Sie Ihrem App-Client zugewiesen haben. Die verwaltete Anmeldung kann auch nach einer E-Mail-Adresse fragen und die Anfrage eines Benutzers automatisch an den entsprechenden SAML-IdP weiterleiten. Die Authentifizierung mit einem externen Identitätsanbieter erfordert keine Benutzerinteraktion bei der verwalteten Anmeldung. Ihre Anwendung kann der Autorisierungsserveranforderung eines Benutzers einen Anforderungsparameter hinzufügen und den Benutzer veranlassen, unbemerkt auf seine IdP-Anmeldeseite umzuleiten.

Authentifizierung des Identitätspools

Ein Identitätspool ist eine Komponente für Ihre Anwendung, die sich in Funktion, API-Namespace und SDK-Modell von einem Benutzerpool unterscheidet. Während Benutzerpools tokenbasierte Authentifizierung und Autorisierung anbieten, bieten Identitätspools Autorisierung für AWS Identity and Access Management (IAM).

Sie können zwei Identitätspools zuweisen und Benutzer mit ihnen anmelden. IdPs Benutzerpools sind als Identitätspool eng integriert IdPs und bieten Identitätspools die meisten Optionen für die Zugriffskontrolle. Gleichzeitig gibt es eine große Auswahl an Authentifizierungsoptionen für Identitätspools. Benutzerpools verbinden SAML-, OIDC-, Social-, Entwickler- und Gast-Identitätsquellen als Routen zu temporären AWS Anmeldeinformationen aus Identitätspools.

Die Authentifizierung mit einem Identitätspool erfolgt extern — sie folgt einem der zuvor erläuterten Benutzerpool-Flows oder einem Ablauf, den Sie unabhängig von einem anderen IdP entwickeln. Nachdem Ihre Anwendung die erste Authentifizierung durchgeführt hat, leitet sie den Nachweis an einen Identitätspool weiter und erhält im Gegenzug eine temporäre Sitzung.

Die Authentifizierung mit einem Identitätspool passt zu einem Modell, bei dem Sie die Zugriffskontrolle für Anwendungsressourcen und Daten mithilfe der AWS-Services IAM-Autorisierung durchsetzen. Wie bei der API-Authentifizierung in Benutzerpools umfasst eine erfolgreiche Anwendung AWS SDKs für jeden der Dienste, auf die Sie zum Vorteil Ihrer Benutzer zugreifen möchten. AWS SDKs wenden Sie die Anmeldeinformationen aus der Identitätspool-Authentifizierung als Signaturen auf API-Anfragen an.

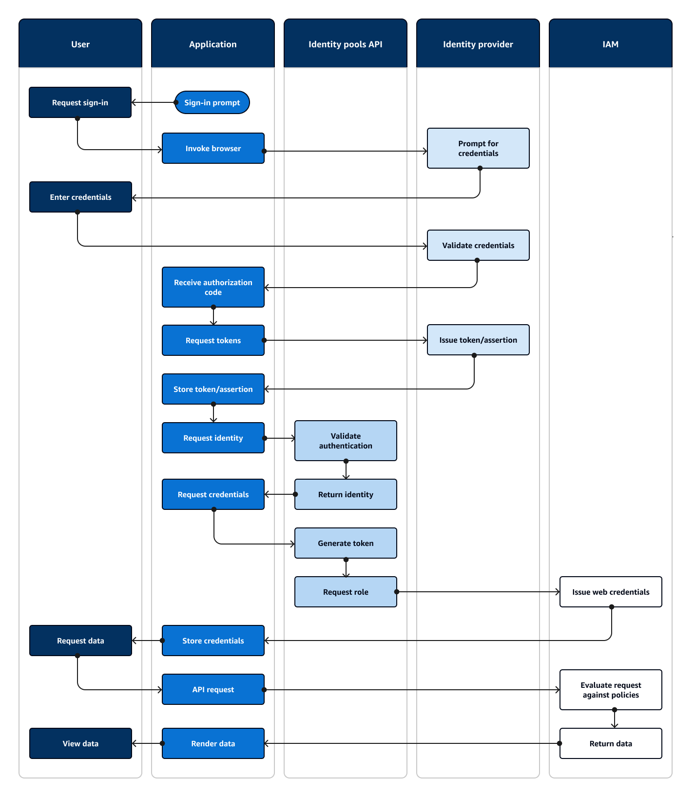
Das folgende Diagramm zeigt eine typische Anmeldesitzung für die Identitätspoolauthentifizierung mit einem IdP.

Ein Flussdiagramm, das eine Anwendung zeigt, die einen Benutzer zur Eingabe auffordert und ihn bei einem Drittanbieter-IdP anmeldet.
Ablauf der Authentifizierung im Identitätspool
  1. Ein Benutzer greift auf Ihre Anwendung zu.

  2. Er wählt einen Link „Anmelden“ aus.

  3. Die Anwendung leitet den Benutzer zu einer Anmeldeaufforderung mit seinem IdP weiter.

  4. Sie geben ihren Benutzernamen und ihr Passwort ein.

  5. Der IdP validiert die Anmeldeinformationen des Benutzers.

  6. Der IdP leitet den Benutzer mit einer SAML-Antwort oder einem Autorisierungscode zur Anwendung weiter.

  7. Wenn der Benutzer einen Autorisierungscode übergeben hat, tauscht die Anwendung den Code gegen IdP-Token aus.

  8. Die Anwendung dekodiert, validiert und speichert oder zwischenspeichert die Assertion des Benutzers. JWTs

  9. Die Anwendung ruft die Methode auf, die eine API-Anfrage stellt. GetId Sie übergibt das Token oder die Assertion des Benutzers und fordert eine Identitäts-ID an.

  10. Der Identitätspool validiert das Token oder die Assertion anhand konfigurierter Identitätsanbieter.

  11. Der Identitätspool gibt eine Identitäts-ID zurück.

  12. Die Anwendung ruft die Methode auf, die eine GetCredentialsForIdentityAPI-Anfrage stellt. Sie übergibt das Token oder die Assertionen des Benutzers und fordert eine IAM-Rolle an.

  13. Der Identitätspool generiert ein neues JWT. Das neue JWT enthält Ansprüche, die eine IAM-Rolle anfordern. Der Identitätspool bestimmt die Rolle auf der Grundlage der Benutzeranfrage und der Rollenauswahlkriterien in der Identitätspoolkonfiguration für den IdP.

  14. AWS -Security-Token-Service (AWS STS) antwortet auf die AssumeRoleWithWebIdentityAnfrage aus dem Identitätspool. Die Antwort enthält API-Anmeldeinformationen für eine temporäre Sitzung mit einer IAM-Rolle.

  15. Die Anwendung speichert die Sitzungsanmeldedaten.

  16. Der Benutzer führt eine Aktion in der App durch, für die zugriffsgeschützte Ressourcen erforderlich sind. AWS

  17. Die Anwendung wendet die temporären Anmeldeinformationen als Signaturen auf API-Anfragen für die erforderlichen Daten an. AWS-Services

  18. IAM bewertet die Richtlinien, die der Rolle in den Anmeldeinformationen zugewiesen sind. Es vergleicht sie mit der Anfrage.

  19. Das AWS-Service gibt die angeforderten Daten zurück.

  20. Die Anwendung rendert die Daten in der Benutzeroberfläche.

  21. Der Benutzer sieht sich die Daten an.

Varianten und Anpassung

Um die Authentifizierung mit einem Benutzerpool zu visualisieren, fügen Sie nach dem Schritt Issue-Token/Assertion eine der vorherigen Benutzerpool-Übersichten ein. Bei der Entwicklerauthentifizierung werden alle Schritte vor „Identität anfordern“ durch eine mit den Anmeldeinformationen des Entwicklers signierte Anfrage ersetzt. Bei der Gastauthentifizierung wird außerdem direkt zu „Identität anfordern“ übersprungen, die Authentifizierung wird nicht validiert und es werden Anmeldeinformationen für eine IAM-Rolle mit eingeschränktem Zugriff zurückgegeben.