View a markdown version of this page

Bedingungsausdrücke - AWS AppSync GraphQL

Die vorliegende Übersetzung wurde maschinell erstellt. Im Falle eines Konflikts oder eines Widerspruchs zwischen dieser übersetzten Fassung und der englischen Fassung (einschließlich infolge von Verzögerungen bei der Übersetzung) ist die englische Fassung maßgeblich.

Bedingungsausdrücke

Wenn Sie Objekte in DynamoDB mithilfe der Operationen,, und DeleteItem DynamoDB mutieren PutItemUpdateItem, können Sie optional einen Bedingungsausdruck angeben, der steuert, ob die Anforderung erfolgreich sein soll oder nicht, basierend auf dem Zustand des Objekts, das sich bereits in DynamoDB befand, bevor der Vorgang ausgeführt wird.

Die AWS AppSync DynamoDB-Funktion ermöglicht die Angabe eines Bedingungsausdrucks in PutItemUpdateItem, und DeleteItem Request-Objekten sowie eine Strategie, die befolgt werden kann, wenn die Bedingung fehlschlägt und das Objekt nicht aktualisiert wurde.

Beispiel 1

Das folgende PutItem Anforderungsobjekt hat keinen Bedingungsausdruck. Dadurch wird ein Element in DynamoDB platziert, auch wenn ein Element mit demselben Schlüssel bereits vorhanden ist, wodurch das vorhandene Element überschrieben wird.

import { util } from '@aws-appsync/utils'; export function request(ctx) { const { foo, bar, ...values} = ctx.args return { operation: 'PutItem', key: util.dynamodb.toMapValues({foo, bar}), attributeValues: util.dynamodb.toMapValues(values), }; }

Beispiel 2

Das folgende PutItem Objekt hat einen Bedingungsausdruck, der nur dann ermöglicht, dass der Vorgang erfolgreich ist, wenn ein Element mit demselben Schlüssel nicht in DynamoDB vorhanden ist.

import { util } from '@aws-appsync/utils'; export function request(ctx) { const { foo, bar, ...values} = ctx.args return { operation: 'PutItem', key: util.dynamodb.toMapValues({foo, bar}), attributeValues: util.dynamodb.toMapValues(values), condition: { expression: "attribute_not_exists(id)" } }; }

Wenn die Zustandsprüfung fehlschlägt, gibt die AWS AppSync DynamoDB-Funktion standardmäßig einen Fehler für die Mutation aus.

Die AWS AppSync DynamoDB-Funktion bietet jedoch einige zusätzliche Funktionen, mit denen Entwickler einige häufig auftretende Grenzfälle bewältigen können:

  • Wenn AWS AppSync DynamoDB-Funktionen feststellen können, dass der aktuelle Wert in DynamoDB dem gewünschten Ergebnis entspricht, wird der Vorgang so behandelt, als ob er trotzdem erfolgreich gewesen wäre.

  • Anstatt einen Fehler zurückzugeben, können Sie die Funktion so konfigurieren, dass sie eine benutzerdefinierte Lambda-Funktion aufruft, um zu entscheiden, wie die AWS AppSync DynamoDB-Funktion den Fehler behandeln soll.

Diese werden im Abschnitt Behandlung eines Fehlers bei der Zustandsprüfung ausführlicher beschrieben.

Weitere Informationen zu DynamoDB-Bedingungsausdrücken finden Sie in der ConditionExpressions DynamoDB-Dokumentation.

Angabe einer Bedingung

Die Objekte PutItemUpdateItem, und DeleteItem request ermöglichen alle die Angabe eines optionalen condition Abschnitts. Wenn nicht angegeben, wird keine Bedingungsprüfung ausgeführt. Wenn angegeben, muss die Bedingung wahr sein, damit die Operation erfolgreich ausgeführt werden kann.

Ein condition-Abschnitt weist die folgende Struktur auf:

type ConditionCheckExpression = { expression: string; expressionNames?: { [key: string]: string}; expressionValues?: { [key: string]: any}; equalsIgnore?: string[]; consistentRead?: boolean; conditionalCheckFailedHandler?: { strategy: 'Custom' | 'Reject'; lambdaArn?: string; }; };

Die folgenden Felder geben die Bedingung an:

expression

Der Aktualisierungsausdruck selbst. Weitere Informationen zum Schreiben von Bedingungsausdrücken finden Sie in der DynamoDB-Dokumentation ConditionExpressions . Dieses Feld muss angegeben werden.

expressionNames

Die Ersetzungen für Platzhalter für Ausdrucksattributnamen in der Form von Schlüssel-Wert-Paaren. Der Schlüssel entspricht einem Namensplatzhalter, der im Ausdruck verwendet wird, und der Wert muss eine Zeichenfolge sein, die dem Attributnamen des Elements in DynamoDB entspricht. Dieses Feld ist optional und sollte nur mit Ersetzungen für Platzhalter der Namen von Ausdrucksattributen gefüllt sein, die im Ausdruck verwendet werden.

expressionValues

Die Ersetzungen für Platzhalter der Werte von Ausdrucksattributen in Form von Schlüssel-Wert-Paaren. Der Schlüssel entspricht einem Wertplatzhalter, der im Ausdruck verwendet wird, und der Wert muss ein typisierter Wert sein. Weitere Informationen zur Angabe eines „typisierten Werts“ finden Sie unter Typsystem (Anforderungszuordnung). Dieser muss angegeben werden. Dieses Feld ist optional und sollte nur mit Ersetzungen für Platzhalter der Werte von Ausdrucksattributen gefüllt sein, die im Ausdruck verwendet werden.

Die verbleibenden Felder teilen der AWS AppSync DynamoDB-Funktion mit, wie sie mit einem Fehler bei der Zustandsprüfung umgehen soll:

equalsIgnore

Wenn eine Zustandsprüfung bei der Verwendung des PutItem Vorgangs fehlschlägt, vergleicht die AWS AppSync DynamoDB-Funktion das Element, das sich derzeit in DynamoDB befindet, mit dem Element, das sie zu schreiben versucht hat. Wenn sie identisch sind, wird die Operation behandelt, als wäre sie trotzdem erfolgreich ausgeführt worden. Sie können das equalsIgnore Feld verwenden, um eine Liste von Attributen anzugeben, die bei diesem Vergleich ignoriert AWS AppSync werden sollen. Wenn der einzige Unterschied beispielsweise ein version Attribut war, wird der Vorgang so behandelt, als ob er erfolgreich war. Dies ist ein optionales Feld.

consistentRead

Wenn eine Zustandsprüfung fehlschlägt, AWS AppSync wird der aktuelle Wert des Elements mithilfe eines stark konsistenten Lesevorgangs von DynamoDB abgerufen. Sie können dieses Feld verwenden, um die AWS AppSync DynamoDB-Funktion anzuweisen, stattdessen einen eventuell konsistenten Lesevorgang zu verwenden. Dieses Feld ist optional und standardmäßig auf true gesetzt.

conditionalCheckFailedHandler

In diesem Abschnitt können Sie angeben, wie die AWS AppSync DynamoDB-Funktion einen Fehler bei der Zustandsprüfung behandelt, nachdem der aktuelle Wert in DynamoDB mit dem erwarteten Ergebnis verglichen wurde. Dieser Abschnitt ist optional. Wenn nicht angegeben, wird standardmäßig eine Strategie von Reject verwendet.

strategy

Die Strategie, die die AWS AppSync DynamoDB-Funktion verfolgt, nachdem sie den aktuellen Wert in DynamoDB mit dem erwarteten Ergebnis verglichen hat. Dieses Feld ist erforderlich und besitzt die folgenden möglichen Werte:

Reject

Die Mutation schlägt fehl und der GraphQL-Antwort wird ein Fehler hinzugefügt.

Custom

Die AWS AppSync DynamoDB-Funktion ruft eine benutzerdefinierte Lambda-Funktion auf, um zu entscheiden, wie mit dem Fehler bei der Zustandsprüfung umgegangen werden soll. Wenn die strategy auf Custom gesetzt ist, muss das lambdaArn-Feld den ARN der aufzurufenden Lambda-Funktion enthalten.

lambdaArn

Der ARN der aufzurufenden Lambda-Funktion, der bestimmt, wie die AWS AppSync DynamoDB-Funktion den Fehler bei der Zustandsprüfung behandeln soll. Dieses Feld muss nur angegeben werden, wenn strategy auf Custom festgelegt ist. Weitere Informationen zur Verwendung dieser Funktion finden Sie unter Behandlung eines Fehlers bei der Zustandsprüfung.

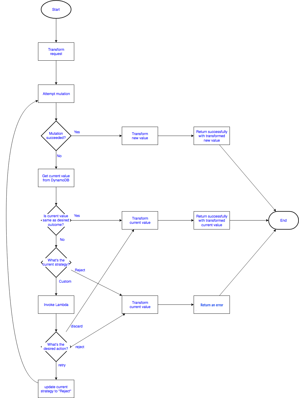
Behandlung eines Fehlers bei der Zustandsprüfung

Wenn eine Zustandsprüfung fehlschlägt, kann die AWS AppSync DynamoDB-Funktion den Fehler für die Mutation und den aktuellen Wert des Objekts mithilfe des util.appendError Dienstprogramms weitergeben. Die AWS AppSync DynamoDB-Funktion bietet jedoch einige zusätzliche Funktionen, mit denen Entwickler einige häufig auftretende Grenzfälle bewältigen können:

  • Wenn AWS AppSync DynamoDB-Funktionen feststellen können, dass der aktuelle Wert in DynamoDB dem gewünschten Ergebnis entspricht, wird der Vorgang so behandelt, als ob er trotzdem erfolgreich gewesen wäre.

  • Anstatt einen Fehler zurückzugeben, können Sie die Funktion so konfigurieren, dass sie eine benutzerdefinierte Lambda-Funktion aufruft, um zu entscheiden, wie die AWS AppSync DynamoDB-Funktion den Fehler behandeln soll.

Das Flussdiagramm für diesen Prozess ist:

Flussdiagramm, das den Prozess des Mutationsversuchs mit Entscheidungspunkten für Erfolg, Strategie und Maßnahmen zeigt.

Es wird geprüft, ob das gewünschte Ergebnis vorliegt

Wenn die Zustandsprüfung fehlschlägt, führt die AWS AppSync DynamoDB-Funktion eine GetItem DynamoDB-Anforderung aus, um den aktuellen Wert des Elements von DynamoDB abzurufen. Standardmäßig wird ein Strongly Consistent-Lesevorgang verwendet, jedoch kann dies mit dem consistentRead-Feld im condition-Block konfiguriert werden, und mit dem erwarteten Ergebnis verglichen:

  • Für den PutItem Vorgang vergleicht die AWS AppSync DynamoDB-Funktion den aktuellen Wert mit dem Wert, den sie zu schreiben versucht hat, und schließt alle unter aufgelisteten Attribute aus dem Vergleich equalsIgnore aus. Wenn die Elemente identisch sind, wird der Vorgang als erfolgreich behandelt und das Element zurückgegeben, das von DynamoDB abgerufen wurde. Andernfalls wird die konfigurierte Strategie verfolgt.

    Wenn das PutItem Anforderungsobjekt beispielsweise wie folgt aussah:

    import { util } from '@aws-appsync/utils'; export function request(ctx) { const { id, name, version} = ctx.args return { operation: 'PutItem', key: util.dynamodb.toMapValues({foo, bar}), attributeValues: util.dynamodb.toMapValues({ name, version: version+1 }), condition: { expression: "version = :expectedVersion", expressionValues: util.dynamodb.toMapValues({':expectedVersion': version}), equalsIgnore: ['version'] } }; }

    Und das Element, das sich derzeit in DynamoDB befindet, wie folgt ausgesehen hat:

    { "id" : { "S" : "1" }, "name" : { "S" : "Steve" }, "version" : { "N" : 8 } }

    Die AWS AppSync DynamoDB-Funktion würde das Element, das sie schreiben wollte, mit dem aktuellen Wert vergleichen und feststellen, dass der einzige Unterschied das version Feld war. Da sie jedoch so konfiguriert ist, dass sie das version Feld ignoriert, behandelt sie den Vorgang als erfolgreich und gibt das Element zurück, das von DynamoDB abgerufen wurde.

  • Für den DeleteItem Vorgang überprüft die AWS AppSync DynamoDB-Funktion, ob ein Element von DynamoDB zurückgegeben wurde. Wenn kein Element zurückgegeben wurde, behandelt er die Operation als erfolgreich. Andernfalls wird die konfigurierte Strategie verfolgt.

  • Für den UpdateItem Vorgang verfügt die AWS AppSync DynamoDB-Funktion nicht über genügend Informationen, um festzustellen, ob das Element, das sich derzeit in DynamoDB befindet, dem erwarteten Ergebnis entspricht und daher der konfigurierten Strategie folgt.

Wenn der aktuelle Status des Objekts in DynamoDB vom erwarteten Ergebnis abweicht, folgt die AWS AppSync DynamoDB-Funktion der konfigurierten Strategie, entweder die Mutation zurückzuweisen oder eine Lambda-Funktion aufzurufen, um zu bestimmen, was als Nächstes zu tun ist.

Wir folgen der Strategie „Ablehnen“

Wenn die Reject Strategie befolgt wird, gibt die AWS AppSync DynamoDB-Funktion einen Fehler für die Mutation zurück.

Angenommen, Sie haben folgende Mutationsanforderung:

mutation { updatePerson(id: 1, name: "Steve", expectedVersion: 1) { Name theVersion } }

Wenn das von DynamoDB zurückgegebene Element wie folgt aussieht:

{ "id" : { "S" : "1" }, "name" : { "S" : "Steve" }, "version" : { "N" : 8 } }

Und der Response-Handler der Funktion sieht wie folgt aus:

import { util } from '@aws-appsync/utils'; export function response(ctx) { const { version, ...values } = ctx.result; const result = { ...values, theVersion: version }; if (ctx.error) { if (error) { return util.appendError(error.message, error.type, result, null); } } return result }

Die GraphQL-Antwort sieht wie folgt aus:

{ "data": null, "errors": [ { "message": "The conditional request failed (Service: AmazonDynamoDBv2; Status Code: 400; Error Code: ConditionalCheckFailedException; Request ID: ABCDEFGHIJKLMNOPQRSTUVWXYZABCDEFGHIJKLMNOPQRSTUVWXYZ)" "errorType": "DynamoDB:ConditionalCheckFailedException", ... } ] }

Beachten Sie auch, dass, wenn bei einer erfolgreichen Mutation alle Felder im zurückgegebenen Objekt von anderen Resolvern ausgefüllt werden, diese nicht auf den Resolver angewendet werden, wenn das Objekt im error-Abschnitt zurückgegeben wird.

Folgen Sie der „benutzerdefinierten“ Strategie

Wenn Sie der Custom Strategie folgen, ruft die AWS AppSync DynamoDB-Funktion eine Lambda-Funktion auf, um zu entscheiden, was als Nächstes zu tun ist. Die Lambda-Funktion wählt eine der folgenden Optionen aus:

  • Die Mutation reject. Dadurch wird die AWS AppSync DynamoDB-Funktion angewiesenReject, sich wie bei der konfigurierten Strategie zu verhalten und einen Fehler für die Mutation und den aktuellen Wert des Objekts in DynamoDB zurückzugeben, wie im vorherigen Abschnitt beschrieben.

  • Die Mutation discard. Dadurch wird die AWS AppSync DynamoDB-Funktion angewiesen, den Fehler bei der Zustandsprüfung stillschweigend zu ignorieren und den Wert in DynamoDB zurückzugeben.

  • Die Mutation retry. Dadurch wird die AWS AppSync DynamoDB-Funktion angewiesen, die Mutation mit einem neuen Anforderungsobjekt erneut zu versuchen.

Die Lambda-Aufrufanforderung

Die AWS AppSync DynamoDB-Funktion ruft die in der angegebene Lambda-Funktion auf. lambdaArn Er verwendet die gleiche service-role-arn-Konfiguration für die Datenquelle. Die Nutzlast des Aufrufs hat die folgende Struktur:

{ "arguments": { ... }, "requestMapping": {... }, "currentValue": { ... }, "resolver": { ... }, "identity": { ... } }

Die Felder sind wie folgt definiert:

arguments

Die Argumente aus der GraphQL-Mutation. Dies entspricht den Argumenten, die für das Anforderungsobjekt in verfügbar sind. context.arguments

requestMapping

Das Anforderungsobjekt für diesen Vorgang.

currentValue

Der aktuelle Wert des Objekts in DynamoDB.

resolver

Informationen über den AWS AppSync Resolver oder die Funktion.

identity

Informationen über den Aufrufer. Dies entspricht den Identitätsinformationen, die dem Anforderungsobjekt in context.identity zur Verfügung stehen.

Ein vollständiges Beispiel für die Nutzlast:

{ "arguments": { "id": "1", "name": "Steve", "expectedVersion": 1 }, "requestMapping": { "version" : "2017-02-28", "operation" : "PutItem", "key" : { "id" : { "S" : "1" } }, "attributeValues" : { "name" : { "S" : "Steve" }, "version" : { "N" : 2 } }, "condition" : { "expression" : "version = :expectedVersion", "expressionValues" : { ":expectedVersion" : { "N" : 1 } }, "equalsIgnore": [ "version" ] } }, "currentValue": { "id" : { "S" : "1" }, "name" : { "S" : "Steve" }, "version" : { "N" : 8 } }, "resolver": { "tableName": "People", "awsRegion": "us-west-2", "parentType": "Mutation", "field": "updatePerson", "outputType": "Person" }, "identity": { "accountId": "123456789012", "sourceIp": "x.x.x.x", "user": "AIDAAAAAAAAAAAAAAAAAA", "userArn": "arn:aws:iam::123456789012:user/appsync" } }

Die Lambda-Aufrufantwort

Die Lambda-Funktion kann die Nutzlast des Aufrufs überprüfen und jede Geschäftslogik anwenden, um zu entscheiden, wie die AWS AppSync DynamoDB-Funktion mit dem Fehler umgehen soll. Es gibt drei Optionen für den Umgang mit dem Bedingungsprüfungsfehler:

  • Die Mutation reject. Die Antwortnutzlast für diese Option muss diese Struktur aufweisen:

    { "action": "reject" }

    Dadurch wird die AWS AppSync DynamoDB-Funktion angewiesenReject, sich wie bei der konfigurierten Strategie zu verhalten und einen Fehler für die Mutation und den aktuellen Wert des Objekts in DynamoDB zurückzugeben, wie im obigen Abschnitt beschrieben.

  • Die Mutation discard. Die Antwortnutzlast für diese Option muss diese Struktur aufweisen:

    { "action": "discard" }

    Dadurch wird die AWS AppSync DynamoDB-Funktion angewiesen, den Fehler bei der Zustandsprüfung stillschweigend zu ignorieren und den Wert in DynamoDB zurückzugeben.

  • Die Mutation retry. Die Antwortnutzlast für diese Option muss diese Struktur aufweisen:

    { "action": "retry", "retryMapping": { ... } }

    Dadurch wird die AWS AppSync DynamoDB-Funktion angewiesen, die Mutation mit einem neuen Anforderungsobjekt erneut zu versuchen. Die Struktur des retryMapping Abschnitts hängt von der DynamoDB-Operation ab und ist eine Teilmenge des vollständigen Anforderungsobjekts für diesen Vorgang.

    Für PutItem weist der retryMapping-Abschnitt die folgende Struktur auf. Eine Beschreibung des attributeValues Felds finden Sie unter. PutItem

    { "attributeValues": { ... }, "condition": { "equalsIgnore" = [ ... ], "consistentRead" = true } }

    Für UpdateItem weist der retryMapping-Abschnitt die folgende Struktur auf. Eine Beschreibung des update Abschnitts finden Sie unter UpdateItem.

    { "update" : { "expression" : "someExpression" "expressionNames" : { "#foo" : "foo" }, "expressionValues" : { ":bar" : ... typed value } }, "condition": { "consistentRead" = true } }

    Für DeleteItem weist der retryMapping-Abschnitt die folgende Struktur auf.

    { "condition": { "consistentRead" = true } }

    Es ist nicht möglich, eine andere Operation oder einen anderen Schlüssel anzugeben. Die AWS AppSync DynamoDB-Funktion erlaubt nur Wiederholungen derselben Operation für dasselbe Objekt. Beachten Sie auch, dass der Abschnitt condition nicht zulässt, dass ein conditionalCheckFailedHandler angegeben wird. Schlägt der Wiederholungsversuch fehl, folgt die AWS AppSync DynamoDB-Funktion der Strategie. Reject

Hier sehen Sie ein Beispiel für eine Lambda-Funktion zum Umgang mit einer fehlgeschlagenen PutItem-Anforderung. Die Geschäftslogik prüft, wer den Aufruf ausgeführt hat. Wenn es von erstellt wurdejeffTheAdmin, wiederholt es die Anfrage und aktualisiert das version und expectedVersion aus dem Element, das sich derzeit in DynamoDB befindet. Andernfalls wird die Mutation ablehnt.

exports.handler = (event, context, callback) => { console.log("Event: "+ JSON.stringify(event)); // Business logic goes here. var response; if ( event.identity.user == "jeffTheAdmin" ) { response = { "action" : "retry", "retryMapping" : { "attributeValues" : event.requestMapping.attributeValues, "condition" : { "expression" : event.requestMapping.condition.expression, "expressionValues" : event.requestMapping.condition.expressionValues } } } response.retryMapping.attributeValues.version = { "N" : event.currentValue.version.N + 1 } response.retryMapping.condition.expressionValues[':expectedVersion'] = event.currentValue.version } else { response = { "action" : "reject" } } console.log("Response: "+ JSON.stringify(response)) callback(null, response) };