Richtlinienauswertung für Anfragen innerhalb eines einzelnen Kontos - AWS Identitäts- und Zugriffsverwaltung

Die vorliegende Übersetzung wurde maschinell erstellt. Im Falle eines Konflikts oder eines Widerspruchs zwischen dieser übersetzten Fassung und der englischen Fassung (einschließlich infolge von Verzögerungen bei der Übersetzung) ist die englische Fassung maßgeblich.

Richtlinienauswertung für Anfragen innerhalb eines einzelnen Kontos

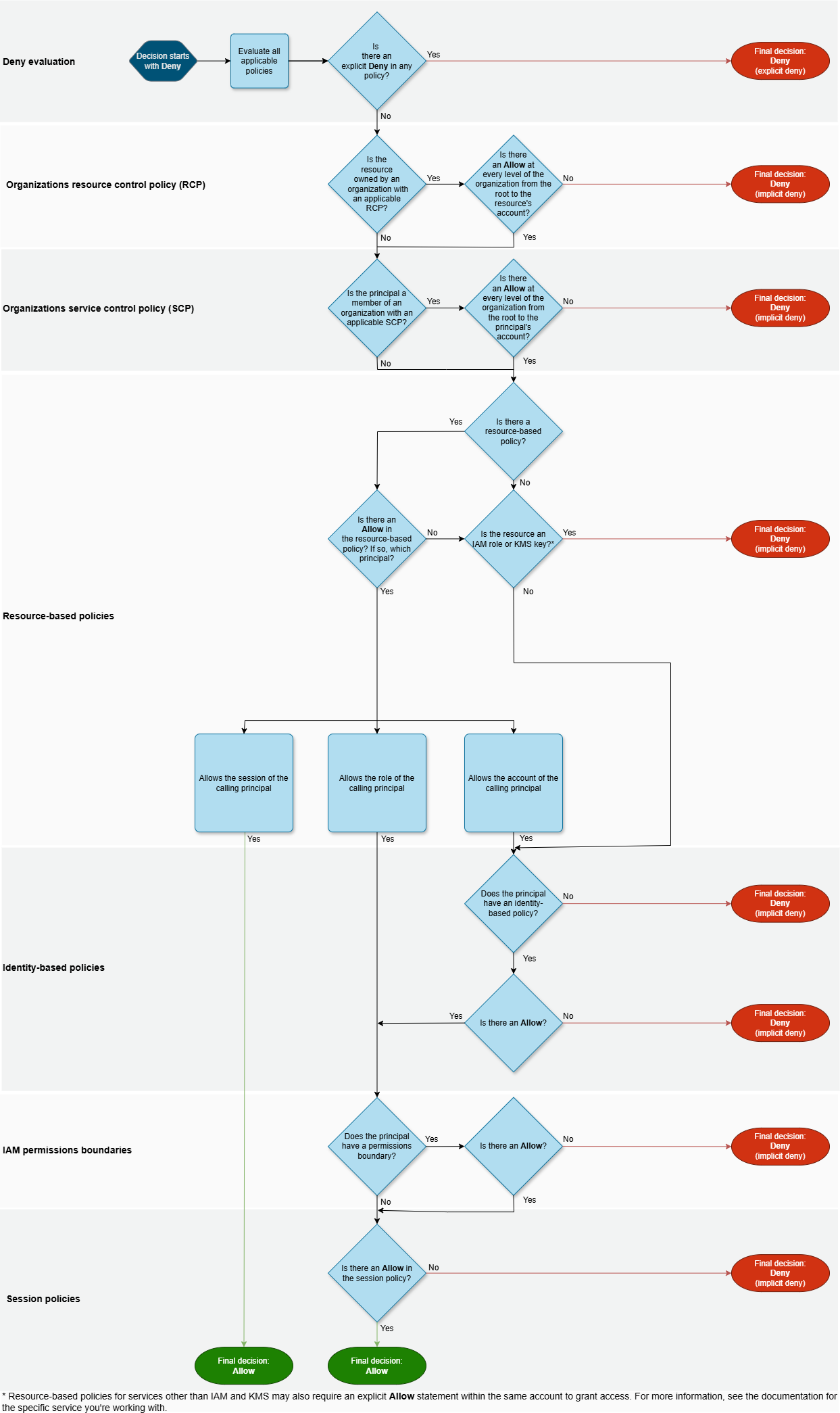
Richtlinienauswertung für eine IAM-Rolle

Das folgende Ablaufdiagramm liefert Details dazu, wie eine Entscheidung zur Richtlinienauswertung für eine IAM-Rolle innerhalb eines einzelnen Kontos getroffen wird.

Ablaufdiagramm für die Auswertung einer IAM-Rolle innerhalb eines einzelnen Kontos

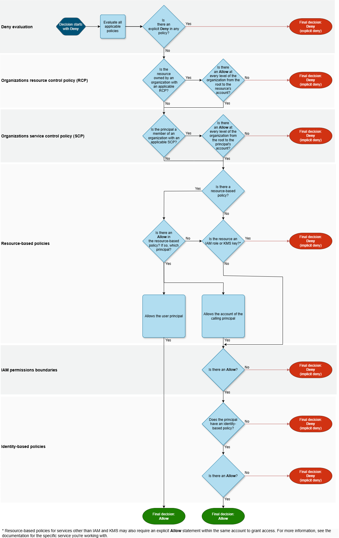
Richtlinienauswertung für einen IAM-Benutzer

Das folgende Ablaufdiagramm liefert Details dazu, wie eine Entscheidung zur Richtlinienauswertung für einen IAM-Benutzer innerhalb eines einzelnen Kontos getroffen wird.

Ablaufdiagramm für die Auswertung eines IAM-Benutzers innerhalb eines einzelnen Kontos

Beispielauswertung identitätsbasierter Richtlinien und ressourcenbasierter Richtlinien

Die gebräuchlichsten Richtlinientypen sind identitätsbasierte Richtlinien und ressourcenbasierte Richtlinien. Wenn Zugriff auf eine Ressource angefordert wird, werden alle Berechtigungen AWS ausgewertet, die durch die Richtlinien für mindestens eine Zulassen innerhalb desselben Kontos gewährt wurden. Eine explizite Zugriffsverweigerung in einer der Richtlinien setzt eine Zugriffserlaubnis außer Kraft.

Wichtig

Wenn entweder die identitätsbasierte Richtlinie oder die ressourcenbasierte Richtlinie innerhalb desselben Kontos die Anforderung zulässt und die andere nicht, ist die Anforderung trotzdem zulässig.

Angenommen, Carlos hat den Benutzernamen carlossalazar, und er versucht, eine Datei im Amazon S3-Bucket amzn-s3-demo-bucket-carlossalazar-logs zu speichern.

Außerdem wird davon ausgegangen, dass die folgende Richtlinie dem IAM-Benutzer carlossalazar zugeordnet ist.

JSON
{ "Version":"2012-10-17", "Statement": [ { "Sid": "AllowS3ListRead", "Effect": "Allow", "Action": [ "s3:GetBucketLocation", "s3:GetAccountPublicAccessBlock", "s3:ListAccessPoints", "s3:ListAllMyBuckets" ], "Resource": "arn:aws:s3:::*" }, { "Sid": "AllowS3Self", "Effect": "Allow", "Action": "s3:*", "Resource": [ "arn:aws:s3:::amzn-s3-demo-bucket-carlossalazar/*", "arn:aws:s3:::amzn-s3-demo-bucket-carlossalazar" ] }, { "Sid": "DenyS3Logs", "Effect": "Deny", "Action": "s3:*", "Resource": "arn:aws:s3:::*log*" } ] }

Die AllowS3ListRead -Anweisung in dieser Richtlinie erlaubt Carlos, eine Liste aller Buckets im Konto anzuzeigen. Die AllowS3Self-Anweisung erlaubt Carlos vollständigen Zugriff auf den Bucket mit demselben Namen wie seinem Benutzernamen. Die DenyS3Logs-Anweisung verweigert Carlos den Zugriff auf S3-Buckets mit der Zeichenfolge log im Namen.

Außerdem ist die folgende ressourcenbasierte Richtlinie (eine sogenannte Bucket-Richtlinie) dem Bucket amzn-s3-demo-bucket-carlossalazar zugeordnet.

JSON
{ "Version":"2012-10-17", "Statement": [ { "Effect": "Allow", "Principal": { "AWS": "arn:aws:iam::123456789012:user/carlossalazar" }, "Action": "s3:*", "Resource": [ "arn:aws:s3:::amzn-s3-demo-bucket-carlossalazar/*", "arn:aws:s3:::amzn-s3-demo-bucket-carlossalazar" ] } ] }

Diese Richtlinie gibt an, dass nur der Benutzer carlossalazar auf den Bucket amzn-s3-demo-bucket-carlossalazar zugreifen kann.

Wenn Carlos seine Anfrage zum Speichern einer Datei im amzn-s3-demo-bucket-carlossalazar-logs Bucket AWS stellt, bestimmt er, welche Richtlinien für die Anfrage gelten. In diesem Fall gelten nur die identitätsbasierte Richtlinie und die ressourcenbasierte Richtlinie. Beides sind Berechtigungsrichtlinien. Da keine Berechtigungsgrenzen gelten, wird die Auswertungslogik auf die folgende Logik reduziert.

Flussdiagramm zum Entscheidungsprozess

AWS sucht zunächst nach einer Deny Aussage, die für den Kontext der Anfrage gilt. Es findet einen, weil die identitätsbasierte Richtlinie Carlos explizit den Zugriff auf alle S3-Buckets verweigert, die für die Protokollierung verwendet werden. Carlos wird der Zugriff verweigert.

Gehen Sie davon aus, dass er dann seinen Fehler erkennt und versucht, die Datei im amzn-s3-demo-bucket-carlossalazar Bucket zu speichern. AWS sucht nach einer Deny Aussage und findet keine. Dann überprüft es die Berechtigungsrichtlinien. Sowohl die identitätsbasierte Richtlinie, als auch die ressourcenbasierte Richtlinie lassen die Anforderung zu. AWS Erlaubt daher die Anfrage. Hätte eine von ihnen die Anweisung ausdrücklich abgelehnt, wäre die Anforderung abgelehnt worden. Wenn einer der Richtlinientypen die Anforderung zulässt und der andere nicht, ist die Anforderung weiterhin zulässig.