View a markdown version of this page

Außerbetriebnahme und Wartung von Aufgaben für AWS Fargate auf Amazon ECS - Amazon Elastic Container Service

Die vorliegende Übersetzung wurde maschinell erstellt. Im Falle eines Konflikts oder eines Widerspruchs zwischen dieser übersetzten Fassung und der englischen Fassung (einschließlich infolge von Verzögerungen bei der Übersetzung) ist die englische Fassung maßgeblich.

Außerbetriebnahme und Wartung von Aufgaben für AWS Fargate auf Amazon ECS

AWS ist für die Wartung der zugrunde liegenden Infrastruktur für AWS Fargate verantwortlich. AWS bestimmt, wann eine Revision einer Plattformversion durch eine neue Version für die Infrastruktur ersetzt werden muss. Dies wird als Ausmusterung von Aufgaben bezeichnet. AWS sendet eine Benachrichtigung über die Außerbetriebnahme einer Aufgabe, wenn die Revision einer Plattformversion zurückgezogen wird. Wir aktualisieren regelmäßig unsere unterstützten Plattformversionen, um eine neue Revision einzuführen, die Aktualisierungen für die Fargate-Laufzeit-Software und die zugrunde liegenden Abhängigkeiten wie das Betriebssystem und die Container-Laufzeit enthält. Sobald eine neuere Revision verfügbar ist, nehmen wir die ältere Revision außer Betrieb, um sicherzustellen, dass alle Kunden-Workloads auf der aktuellsten Version der Fargate-Plattformversion ausgeführt werden. Wenn eine Version außer Betrieb genommen wird, werden alle Aufgaben, die für diese Version ausgeführt werden, gestoppt.

Amazon-ECS-Aufgaben können entweder als Serviceaufgaben oder als eigenständige Aufgaben kategorisiert werden. Serviceaufgaben werden im Rahmen eines Services bereitgestellt werden und vom Amazon ECS Scheduler kontrolliert. Weitere Informationen finden Sie unter Amazon-ECS-Dienstleistungen. Eigenständige Aufgaben sind Aufgaben, die von der Amazon RunTask ECS-API entweder direkt oder von einem externen Scheduler gestartet werden, z. B. geplante Aufgaben (die von Amazon gestartet werden EventBridge) AWS Batch, oder AWS Step Functions. Als Reaktion auf die Außerbetriebnahme Ihrer Serviceaufgaben müssen Sie keine Maßnahmen ergreifen, da der Amazon ECS Scheduler die Aufgaben automatisch ersetzt.

Bei eigenständigen Aufgaben müssen Sie als Reaktion auf die Außerbetriebnahme der Aufgabe möglicherweise zusätzliche Bearbeitungsschritte vornehmen. Weitere Informationen finden Sie unter Kann Amazon ECS eigenständige Aufgaben automatisch bearbeiten?.

Bei Serviceaufgaben müssen Sie keine Maßnahmen ergreifen, um Aufgaben außer Betrieb zu nehmen, es sei denn, Sie möchten diese Aufgaben vorher AWS ersetzen. Wenn der Amazon ECS Scheduler die Aufgaben anhält, nutzt er den maximumPercent und startet eine neue Aufgabe, um die gewünschte Anzahl für den Service beizubehalten. Halten Sie sich an bewährte Methoden, um die Auswirkungen der Außerbetriebnahme von Aufgaben so gering wie möglich zu halten. Der maximumPercent-Standardwert für einen Service mit REPLICA Service Scheduler beträgt 200 %. Daher plant Amazon ECS, wenn es AWS Fargate anfängt, Aufgaben außer Dienst zu stellen, zunächst eine neue Aufgabe und wartet dann, bis sie ausgeführt wird, bevor eine alte Aufgabe außer Kraft gesetzt wird. Wenn Sie den maximumPercent-Wert auf 100 % setzen, stoppt Amazon ECS die Aufgabe zuerst und ersetzt sie dann.

Bei der Außerbetriebnahme einer eigenständigen Aufgabe wird die Aufgabe am oder nach dem Datum der Außerbetriebnahme der Aufgabe AWS beendet. Amazon ECS startet keine Ersatzaufgabe, wenn eine Aufgabe angehalten wird. Wenn Sie möchten, dass diese Aufgaben weiter ausgeführt werden, müssen Sie die laufenden Aufgaben anhalten und vor dem in der Benachrichtigung angegebenen Zeitpunkt eine Ersatzaufgabe starten. Daher empfehlen wir unseren Kunden, den Status der eigenständigen Aufgaben zu überwachen und bei Bedarf Logik zu implementieren, um die gestoppten Aufgaben zu ersetzen.

Wenn eine Aufgabe in einem der Szenarien gestoppt wird, können Sie describe-tasks ausführen. Der stoppedReason in der Antwort ist ECS is performing maintenance on the underlying infrastructure hosting the task.

Die Wartung der Aufgaben fällt an, wenn eine Revision der Plattformversion mit einer neuen Revision ersetzt werden muss. Wenn es ein Problem mit einem zugrunde liegenden Fargate-Host gibt, ersetzt Amazon ECS den Host ohne Benachrichtigung über die Außerbetriebnahme der Aufgabe.

Übersicht der Benachrichtigungen über die Außerbetriebnahme von Aufgaben

Wenn eine Version einer Plattformversion als zurückgezogen werden muss AWS kennzeichnet, identifizieren wir alle Aufgaben, die auf dieser Plattformversionsrevision in allen Regionen ausgeführt werden.

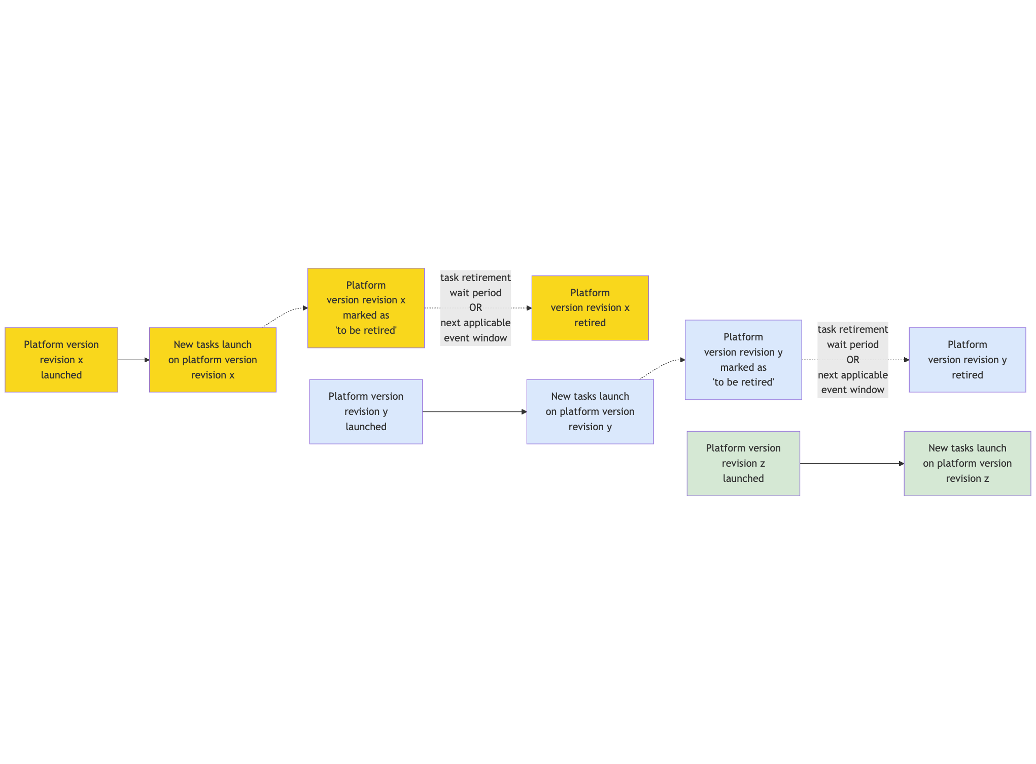
Die folgende Abbildung zeigt den Lebenszyklus einer Revision der Fargate-Plattformversion von der Einführung einer neuen Revision bis zur Außerbetriebnahme der Plattformrevision.

Diagramm, das den Lebenszyklus der Außerbetriebnahme von Fargate-Aufgaben zeigt.

Die folgenden Informationen enthalten Einzelheiten.

  • Nachdem eine neue Revision der Plattformversion veröffentlicht wurde, werden alle neuen Aufgaben für diese Revision geplant.

  • Bestehende Aufgaben, die geplant wurden und ausgeführt werden, behalten für die Dauer der Aufgabe die Revision bei, der sie ursprünglich zugewiesen wurden, und werden nicht auf die neue Revision migriert.

  • Neue Aufgaben, beispielsweise im Rahmen eines Updates für einen Service oder der Außerbetriebnahme von Fargate-Aufgaben, werden auf die neueste Revision der Plattformversion übertragen, die zum Zeitpunkt des Starts verfügbar ist.

Benachrichtigungen über die Einstellung einer Aufgabe werden sowohl über das AWS Health Dashboard als auch per E-Mail an die registrierte E-Mail-Adresse gesendet und enthalten die folgenden Informationen:

  • Das Datum der Außerbetriebnahme der Aufgabe – Die Aufgabe wird an oder nach diesem Datum beendet.

  • Bei eigenständigen Aufgaben die IDs der Aufgaben.

  • Bei Serviceaufgaben die ID des Clusters, auf dem der Service ausgeführt wird, und die IDs des Services.

  • Die nächsten Schritte, die Sie unternehmen müssen.

In der Regel senden wir jeweils eine Benachrichtigung pro Service und eigenständige Aufgabe in jeder AWS-Region. In bestimmten Fällen erhalten Sie jedoch möglicherweise mehr als ein Ereignis für jeden Aufgabentyp, z. B. wenn zu viele Aufgaben außer Betrieb genommen werden müssen, wodurch die Grenzen unserer Benachrichtigungsmechanismen überschritten werden.

Es gibt folgende Möglichkeiten, Aufgaben zu identifizieren, die für die Außerbetriebnahme vorgesehen sind:

  • Die Health Dashboard

    AWS Health Benachrichtigungen können über Amazon EventBridge an Archivspeicher wie Amazon Simple Storage Service gesendet werden, automatisierte Aktionen wie das Ausführen einer AWS Lambda Funktion oder andere Benachrichtigungssysteme wie Amazon Simple Notification Service ausführen. Weitere Informationen finden Sie unter AWS Health Ereignisse mit Amazon überwachen EventBridge. Eine Beispielkonfiguration zum Senden von Benachrichtigungen an Amazon Chime, Slack oder Microsoft Teams finden Sie im AWS Health Aware-Repository unter. GitHub

    Das Folgende ist ein EventBridge Beispielereignis.

    { "version": "0", "id": "3c268027-f43c-0171-7425-1d799EXAMPLE", "detail-type": "AWS Health Event", "source": "aws.health", "account": "123456789012", "time": "2023-08-16T23:18:51Z", "region": "us-east-1", "resources": [ "cluster|service", "cluster|service" ], "detail": { "eventArn": "arn:aws:health:us-east-1::event/ECS/AWS_ECS_TASK_PATCHING_RETIREMENT/AWS_ECS_TASK_PATCHING_RETIREMENT_test1", "service": "ECS", "eventScopeCode": "ACCOUNT_SPECIFIC", "communicationId": "7988399e2e6fb0b905ddc88e0e2de1fd17e4c9fa60349577446d95a18EXAMPLE", "lastUpdatedTime": "Wed, 16 Aug 2023 23:18:52 GMT", "eventRegion": "us-east-1", "eventTypeCode": "AWS_ECS_TASK_PATCHING_RETIREMENT", "eventTypeCategory": "scheduledChange", "startTime": "Wed, 16 Aug 2023 23:18:51 GMT", "endTime": "Fri, 18 Aug 2023 23:18:51 GMT", "eventDescription": [ { "language": "en_US", "latestDescription": "\\nA software update has been deployed to Fargate which includes CVE patches or other critical patches. No action is required on your part. All new tasks launched automatically uses the latest software version. For existing tasks, your tasks need to be restarted in order for these updates to apply. Your tasks running as part of the following ECS Services will be automatically updated beginning Wed, 16 Aug 2023 23:18:51 GMT.\\n\\nAfter Wed, 16 Aug 2023 23:18:51 GMT, the ECS scheduler will gradually replace these tasks, respecting the deployment settings for your service. Typically, services should see little to no interruption during the update and no action is required. When AWS stops tasks, AWS uses the minimum healthy percent (1) and launches a new task in an attempt to maintain the desired count for the service. By default, the minimum healthy percent of a service is 100 percent, so a new task is started first before a task is stopped. Service tasks are routinely replaced in the same way when you scale the service or deploy configuration changes or deploy task definition revisions. If you would like to control the timing of this restart you can update the service before Wed, 16 Aug 2023 23:18:51 GMT, by running the update-service command from the ECS command-line interface specifying force-new-deployment for services using Rolling update deployment type. For example:\\n\\n$ aws ecs update-service -service service_name \\\n--cluster cluster_name -force-new-deployment\\n\\nFor services using Blue/Green deployment type with AWS CodeDeploy:\\nPlease refer to create-deployment document (2) and create new deployment using same task definition revision.\\n\\nFor further details on ECS deployment types, please refer to ECS Deployment Developer Guide (1).\\nFor further details on Fargate's update process, please refer to the AWS Fargate User Guide (3).\\nIf you have any questions or concerns, please contact AWS Support (4).\\n\\n(1) https://docs.aws.amazon.com/AmazonECS/latest/developerguide/deployment-types.html\\n(2) https://docs.aws.amazon.com/cli/latest/reference/deploy/create-deployment.html\\n(3) https://docs.aws.amazon.com/AmazonECS/latest/userguide/task-maintenance.html\\n(4) https://aws.amazon.com/support\\n\\nA list of your affected resources(s) can be found in the 'Affected resources' tab in the 'Cluster/ Service' format in the AWS Health Dashboard. \\n\\n" } ], "affectedEntities": [ { "entityValue": "arn:aws:ecs:eu-west-1:111222333444:task/examplecluster/00805ce1d81940b5a37398e5a2c23333" }, { "entityValue": "arn:aws:ecs:eu-west-1:111222333444:task/examplecluster/00805ce1d81940b5a37398e5a2c25555" } } ] } }
  • Email

    Eine E-Mail wird an die registrierte E-Mail-Adresse für die AWS-Konto ID gesendet.

Informationen darüber, wie Sie sich auf die Außerbetriebnahme von Aufgaben vorbereiten, finden Sie unter Bereiten Sie sich auf die AWS Fargate Fargate-Aufgaben auf Amazon ECS vor.

Kann ich die Außerbetriebnahme von Aufgaben deaktivieren?

Nein. AWS Ist im Rahmen des Modells der AWS gemeinsamen Verantwortung für die Verwaltung und Wartung der zugrunde liegenden Infrastruktur für verantwortlich AWS Fargate. Dazu gehört die Durchführung regelmäßiger Plattformupdates, um Sicherheit und Stabilität zu gewährleisten. Diese Updates werden automatisch von installiert AWS und können von den Kunden nicht abbestellt werden. Dies ist ein entscheidender Vorteil der Verwendung von a AWS Fargate im Vergleich zur Ausführung Ihrer Workloads auf EC2-Instances. Die Verantwortung für die Wartung der zugrunde liegenden Plattform liegt bei Ihnen. AWS Dieses Modell erlaubt es Ihnen, sich auf Ihre Anwendungen anstatt auf die Wartung der Infrastruktur zu konzentrieren. Durch die automatische Anwendung dieser Plattform-Updates AWS ist es möglich, die Fargate-Umgebung auf dem neuesten Stand und sicher zu halten, ohne dass Sie als Kunde etwas unternehmen müssen. Dies trägt dazu bei, eine zuverlässige und sichere containerisierte Umgebung für die Ausführung Ihrer Workloads in Fargate bereitzustellen.

Kann ich über andere AWS Dienste Benachrichtigungen über die Einstellung von Aufgaben erhalten?

AWS sendet eine Benachrichtigung über die Außerbetriebnahme einer Aufgabe an den Health Dashboard und an den primären E-Mail-Kontakt auf der AWS-Konto. Das Health Dashboard bietet eine Reihe von Integrationen in andere AWS Dienste, darunter EventBridge. Sie können EventBridge damit die Sichtbarkeit der Hinweise automatisieren (z. B. die Nachricht an ein ChatOps Tool weiterleiten). Weitere Informationen finden Sie unter Lösungsübersicht: Erfassung von Benachrichtigungen über die Außerbetriebnahme von Aufgaben.

Kann ich die Außerbetriebnahme einer Aufgabe ändern, nachdem sie geplant wurde?

Nein. Der Zeitplan basiert auf der Wartezeit für die Außerbetriebnahme von Aufgaben, die standardmäßig auf 7 Tage eingestellt ist. Wenn Sie mehr Zeit benötigen, können Sie die Wartezeit auf 14 Tage konfigurieren. Weitere Informationen finden Sie unter Schritt 2: Erfassen Sie Benachrichtigungen über die Außerbetriebnahme von Aufgaben, um Teams zu benachrichtigen und Maßnahmen zu ergreifen.

Ab 12/18 /2025 können Sie mit Amazon ECS Amazon EC2 EC2-Ereignisfenster für Ihre Fargate-Aufgaben konfigurieren. Wenn Sie genaue Kontrolle über den genauen Zeitpunkt der Außerbetriebnahme von Aufgaben benötigen, z. B. indem Sie sie an Wochenenden planen, um Unterbrechungen während der Geschäftszeiten zu vermeiden, können Sie Amazon EC2 EC2-Ereignisfenster für Ihre Aufgaben, Services oder Cluster konfigurieren, siehe. Schritt 1: Legen Sie die Wartezeit für Aufgaben fest oder verwenden Sie Amazon EC2 EC2-Ereignisfenster Beachten Sie, dass die Änderung dieser Konfiguration für Stilllegungen gilt, die in der future geplant sind. Derzeit geplante Außerbetriebnahmen sind davon nicht betroffen. Wenn Sie ein Amazon EC2 EC2-Ereignisfenster für Ihre Fargate-Aufgaben konfigurieren, hat dieses außerdem Vorrang vor der Konfiguration Ihrer Wartezeit für die Außerbetriebnahme von Aufgaben. Wenn Sie weitere Bedenken haben, wenden Sie sich an. Support

Wie geht Amazon ECS mit Aufgaben um, die Teil eines Service sind?

Bei Serviceaufgaben müssen Sie auf die Außerbetriebnahme einer Aufgabe keine Maßnahmen ergreifen, es sei denn, Sie möchten diese Aufgaben vorher AWS ersetzen. Wenn der Amazon ECS Scheduler die Aufgaben anhält, nutzt er den minimalen fehlerfreien Prozentsatz und startet eine neue Aufgabe, um die gewünschte Anzahl für den Service beizubehalten. Um die Auswirkungen der Außerbetriebnahme von Fargate-Aufgaben so gering wie möglich zu halten, sollten Workloads gemäß den bewährten Methoden von Amazon ECS bereitgestellt werden. Wenn Kunden beispielsweise eine statuslose Anwendung als Amazon ECS-Service bereitstellen, z. B. als Web- oder API-Server, sollten sie mehrere Task-Replikate bereitstellen und den Mindestwert HealthyPercent auf 100% festlegen. Der Standardwert für den minimalen fehlerfreien Prozentsatz ist 100 Prozent. Daher plant Amazon ECS, wenn Fargate anfängt, Aufgaben außer Betrieb zu nehmen, zunächst eine neue Aufgabe und wartet dann, bis sie ausgeführt wird, bevor eine alte Aufgabe außer Betrieb genommen wird. Serviceaufgaben werden bei der Außerbetriebnahme von Aufgaben routinemäßig auf die gleiche Weise ersetzt, wenn Sie den Service skalieren, Konfigurationsänderungen bereitstellen oder Revisionen der Aufgabendefinition bereitstellen. Informationen zum Vorbereiten auf die Außerbetriebnahme von Aufgaben finden Sie unter Bereiten Sie sich auf die AWS Fargate Fargate-Aufgaben auf Amazon ECS vor.

Kann Amazon ECS eigenständige Aufgaben automatisch bearbeiten?

Nein. AWS kann keine Ersatzaufgabe für eigenständige Aufgaben erstellenRunTask, die von geplanten Aufgaben (z. B. über EventBridge Scheduler) AWS Batch, oder AWS Step Functions gestartet werden. Amazon ECS verwaltet nur Aufgaben, die Teil eines Service sind.

Fehlerbehebung bei der Verfügbarkeit von Services während der Außerbetriebnahme von Aufgaben

Wenn Amazon ECS während der Außerbetriebnahme einer Aufgabe keine Ersatzaufgabe starten kann, kann sich dies auf Ihre Serviceverfügbarkeit auswirken. Dies kann auf eine falsche Kundenkonfiguration zurückzuführen sein, z. B.:

  • Fehlende oder fehlerhaft konfigurierte IAM-Rollen

  • Unzureichende Kapazität in den Ziel-Subnetzen

  • Sicherheitsgruppen falsch konfiguriert

  • Fehler in Aufgabendefinitionen

Wenn Amazon ECS keine Ersatzaufgaben starten kann, werden die außer Betrieb genommenen Aufgaben ersatzlos gestoppt, was die verfügbare Kapazität Ihres Services reduziert und möglicherweise zu Serviceunterbrechungen führen kann. Überwachen Sie die Anzahl der Aufgaben Ihres Services und die CloudWatch Amazon-Metriken, um sicherzustellen, dass Ersatzaufgaben während der Außerbetriebnahme erfolgreich gestartet werden.