View a markdown version of this page

Scanning tables in DynamoDB - Amazon DynamoDB

Scanning tables in DynamoDB

A Scan operation in Amazon DynamoDB reads every item in a table or a secondary index. By default, a Scan operation returns all of the data attributes for every item in the table or index. You can use the ProjectionExpression parameter so that Scan only returns some of the attributes, rather than all of them.

Scan always returns a result set. If no matching items are found, the result set is empty.

A single Scan request can retrieve a maximum of 1 MB of data. Optionally, DynamoDB can apply a filter expression to this data, narrowing the results before they are returned to the user.

Filter expressions for scan

If you need to further refine the Scan results, you can optionally provide a filter expression. A filter expression determines which items within the Scan results should be returned to you. All of the other results are discarded.

A filter expression is applied after a Scan finishes but before the results are returned. Therefore, a Scan consumes the same amount of read capacity, regardless of whether a filter expression is present.

A Scan operation can retrieve a maximum of 1 MB of data. This limit applies before the filter expression is evaluated.

With Scan, you can specify any attributes in a filter expression—including partition key and sort key attributes.

The syntax for a filter expression is identical to that of a condition expression. Filter expressions can use the same comparators, functions, and logical operators as a condition expression. See Condition and filter expressions, operators, and functions in DynamoDB for more information about logical operators.

Example

The following AWS Command Line Interface (AWS CLI) example scans the Thread table and returns only the items that were last posted to by a particular user.

aws dynamodb scan \ --table-name Thread \ --filter-expression "LastPostedBy = :name" \ --expression-attribute-values '{":name":{"S":"User A"}}'

Limiting the number of items in the result set

The Scan operation enables you to limit the number of items that it returns in the result. To do this, set the Limit parameter to the maximum number of items that you want the Scan operation to return, prior to filter expression evaluation.

For example, suppose that you Scan a table with a Limit value of 6 and without a filter expression. The Scan result contains the first six items from the table.

Now suppose that you add a filter expression to the Scan. In this case, DynamoDB applies the filter expression to the six items that were returned, discarding those that do not match. The final Scan result contains six items or fewer, depending on the number of items that were filtered.

Paginating the results

DynamoDB paginates the results from Scan operations. With pagination, the Scan results are divided into "pages" of data that are 1 MB in size (or less). An application can process the first page of results, then the second page, and so on.

A single Scan only returns a result set that fits within the 1 MB size limit.

To determine whether there are more results and to retrieve them one page at a time, applications should do the following:

  1. Examine the low-level Scan result:

    • If the result contains a LastEvaluatedKey element, proceed to step 2.

    • If there is not a LastEvaluatedKey in the result, then there are no more items to be retrieved.

  2. Construct a new Scan request, with the same parameters as the previous one. However, this time, take the LastEvaluatedKey value from step 1 and use it as the ExclusiveStartKey parameter in the new Scan request.

  3. Run the new Scan request.

  4. Go to step 1.

In other words, the LastEvaluatedKey from a Scan response should be used as the ExclusiveStartKey for the next Scan request. If there is not a LastEvaluatedKey element in a Scan response, you have retrieved the final page of results. (The absence of LastEvaluatedKey is the only way to know that you have reached the end of the result set.)

You can use the AWS CLI to view this behavior. The AWS CLI sends low-level Scan requests to DynamoDB, repeatedly, until LastEvaluatedKey is no longer present in the results. Consider the following AWS CLI example that scans the entire Movies table but returns only the movies from a particular genre.

aws dynamodb scan \ --table-name Movies \ --projection-expression "title" \ --filter-expression 'contains(info.genres,:gen)' \ --expression-attribute-values '{":gen":{"S":"Sci-Fi"}}' \ --page-size 100 \ --debug

Ordinarily, the AWS CLI handles pagination automatically. However, in this example, the AWS CLI --page-size parameter limits the number of items per page. The --debug parameter prints low-level information about requests and responses.

Note

Your pagination results will also differ based on the input parameters you pass.

  • Using aws dynamodb scan --table-name Prices --max-items 1 returns a NextToken

  • Using aws dynamodb scan --table-name Prices --limit 1 returns a LastEvaluatedKey.

Also be aware that using --starting-token in particular requires the NextToken value.

If you run the example, the first response from DynamoDB looks similar to the following.

2017-07-07 12:19:14,389 - MainThread - botocore.parsers - DEBUG - Response body: b'{"Count":7,"Items":[{"title":{"S":"Monster on the Campus"}},{"title":{"S":"+1"}}, {"title":{"S":"100 Degrees Below Zero"}},{"title":{"S":"About Time"}},{"title":{"S":"After Earth"}}, {"title":{"S":"Age of Dinosaurs"}},{"title":{"S":"Cloudy with a Chance of Meatballs 2"}}], "LastEvaluatedKey":{"year":{"N":"2013"},"title":{"S":"Curse of Chucky"}},"ScannedCount":100}'

The LastEvaluatedKey in the response indicates that not all of the items have been retrieved. The AWS CLI then issues another Scan request to DynamoDB. This request and response pattern continues, until the final response.

2017-07-07 12:19:17,830 - MainThread - botocore.parsers - DEBUG - Response body: b'{"Count":1,"Items":[{"title":{"S":"WarGames"}}],"ScannedCount":6}'

The absence of LastEvaluatedKey indicates that there are no more items to retrieve.

Note

The AWS SDKs handle the low-level DynamoDB responses (including the presence or absence of LastEvaluatedKey) and provide various abstractions for paginating Scan results. For example, the SDK for Java document interface provides java.util.Iterator support so that you can walk through the results one at a time.

For code examples in various programming languages, see the Amazon DynamoDB Getting Started Guide and the AWS SDK documentation for your language.

Counting the items in the results

In addition to the items that match your criteria, the Scan response contains the following elements:

  • ScannedCount — The number of items evaluated, before any ScanFilter is applied. A high ScannedCount value with few, or no, Count results indicates an inefficient Scan operation. If you did not use a filter in the request, ScannedCount is the same as Count.

  • Count — The number of items that remain, after a filter expression (if present) was applied.

Note

If you do not use a filter expression, ScannedCount and Count have the same value.

If the size of the Scan result set is larger than 1 MB, ScannedCount and Count represent only a partial count of the total items. You need to perform multiple Scan operations to retrieve all the results (see Paginating the results).

Each Scan response contains the ScannedCount and Count for the items that were processed by that particular Scan request. To get grand totals for all of the Scan requests, you could keep a running tally of both ScannedCount and Count.

Capacity units consumed by scan

You can Scan any table or secondary index. Scan operations consume read capacity units, as follows.

If you Scan a... DynamoDB consumes read capacity units from...
Table The table's provisioned read capacity.
Global secondary index The index's provisioned read capacity.
Local secondary index The base table's provisioned read capacity.
Note

Cross-account access for secondary index scan operations is currently not supported with resource-based policies.

By default, a Scan operation does not return any data on how much read capacity it consumes. However, you can specify the ReturnConsumedCapacity parameter in a Scan request to obtain this information. The following are the valid settings for ReturnConsumedCapacity:

  • NONE — No consumed capacity data is returned. (This is the default.)

  • TOTAL — The response includes the aggregate number of read capacity units consumed.

  • INDEXES — The response shows the aggregate number of read capacity units consumed, together with the consumed capacity for each table and index that was accessed.

DynamoDB calculates the number of read capacity units consumed based on the number of items and the size of those items, not on the amount of data that is returned to an application. For this reason, the number of capacity units consumed is the same whether you request all of the attributes (the default behavior) or just some of them (using a projection expression). The number is also the same whether or not you use a filter expression. Scan consumes a minimum read capacity unit to perform one strongly consistent read per second, or two eventually consistent reads per second for an item up to 4 KB. If you need to read an item that is larger than 4 KB, DynamoDB needs additional read request units. Empty tables and very large tables which have a sparse amount of partition keys might see some additional RCUs charged beyond the amount of data scanned. This covers the cost of serving the Scan request, even if no data exists.

Read consistency for scan

A Scan operation performs eventually consistent reads, by default. This means that the Scan results might not reflect changes due to recently completed PutItem or UpdateItem operations. For more information, see DynamoDB read consistency.

If you require strongly consistent reads, as of the time that the Scan begins, set the ConsistentRead parameter to true in the Scan request. This ensures that all of the write operations that completed before the Scan began are included in the Scan response.

Setting ConsistentRead to true can be useful in table backup or replication scenarios, in conjunction with DynamoDB Streams. You first use Scan with ConsistentRead set to true to obtain a consistent copy of the data in the table. During the Scan, DynamoDB Streams records any additional write activity that occurs on the table. After the Scan is complete, you can apply the write activity from the stream to the table.

Note

A Scan operation with ConsistentRead set to true consumes twice as many read capacity units as compared to leaving ConsistentRead at its default value (false).

Parallel scan

By default, the Scan operation processes data sequentially. Amazon DynamoDB returns data to the application in 1 MB increments, and an application performs additional Scan operations to retrieve the next 1 MB of data.

The larger the table or index being scanned, the more time the Scan takes to complete. In addition, a sequential Scan might not always be able to fully use the provisioned read throughput capacity: Even though DynamoDB distributes a large table's data across multiple physical partitions, a Scan operation can only read one partition at a time. For this reason, the throughput of a Scan is constrained by the maximum throughput of a single partition.

To address these issues, the Scan operation can logically divide a table or secondary index into multiple segments, with multiple application workers scanning the segments in parallel. Each worker can be a thread (in programming languages that support multithreading) or an operating system process. To perform a parallel scan, each worker issues its own Scan request with the following parameters:

  • Segment — A segment to be scanned by a particular worker. Each worker should use a different value for Segment.

  • TotalSegments — The total number of segments for the parallel scan. This value must be the same as the number of workers that your application will use.

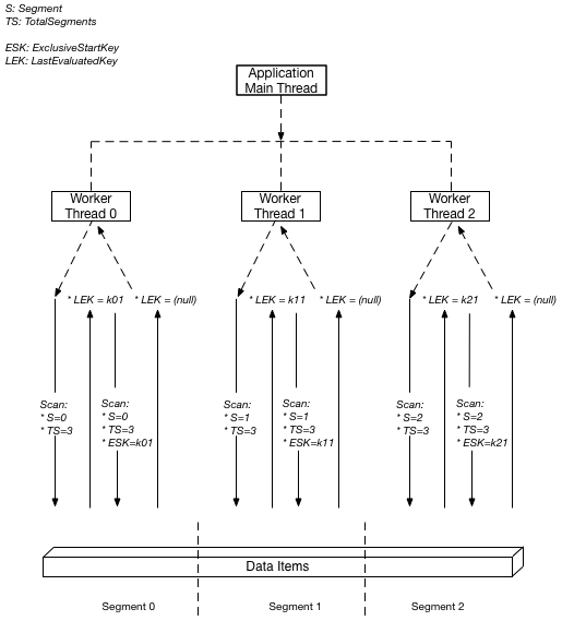
The following diagram shows how a multithreaded application performs a parallel Scan with three degrees of parallelism.

A multithreaded application that performs a parallel scan by dividing a table into three segments.

In this diagram, the application spawns three threads and assigns each thread a number. (Segments are zero-based, so the first number is always 0.) Each thread issues a Scan request, setting Segment to its designated number and setting TotalSegments to 3. Each thread scans its designated segment, retrieving data 1 MB at a time, and returns the data to the application's main thread.

DynamoDB assigns items to segments by applying a hash function to each item's partition key. For a given TotalSegments value, all items with the same partition key are always assigned to the same Segment. This means that in a table where Item 1, Item 2, and Item 3 all share pk="account#123" (but have different sort keys), these items will be processed by the same worker, regardless of the sort key values or the size of the item collection.

Because segment assignment is based solely on the partition key hash, segments can be unevenly distributed. Some segments might contain no items, while others might contain many partition keys with large item collections. As a result, increasing the total number of segments does not guarantee faster scan performance, particularly when partition keys are not uniformly distributed across the keyspace.

The values for Segment and TotalSegments apply to individual Scan requests, and you can use different values at any time. You might need to experiment with these values, and the number of workers you use, until your application achieves its best performance.

Note

A parallel scan with a large number of workers can easily consume all of the provisioned throughput for the table or index being scanned. It is best to avoid such scans if the table or index is also incurring heavy read or write activity from other applications.

To control the amount of data returned per request, use the Limit parameter. This can help prevent situations where one worker consumes all of the provisioned throughput, at the expense of all other workers.